Презентация, доклад на тему Занятие элективного курса по теме Метод рационализации 10 класс

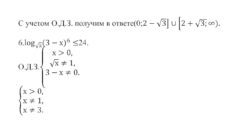
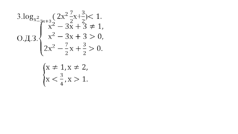
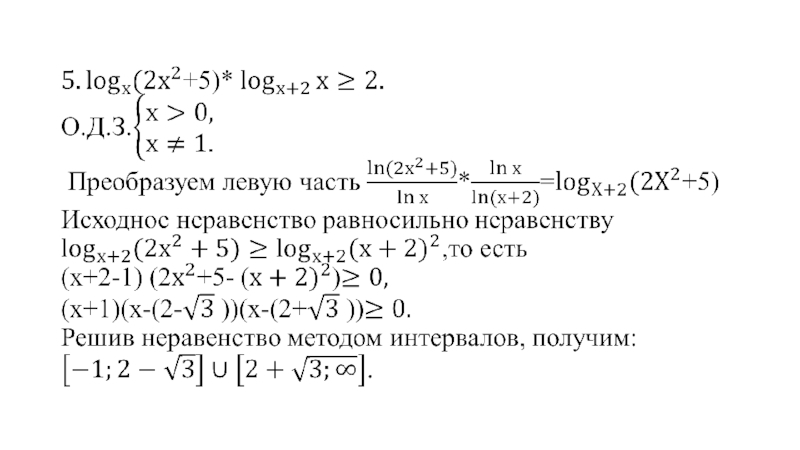
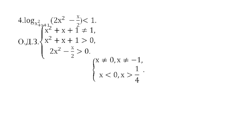
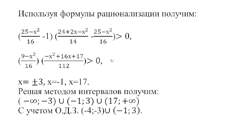
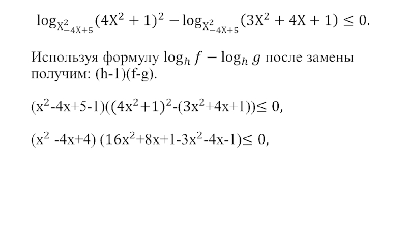
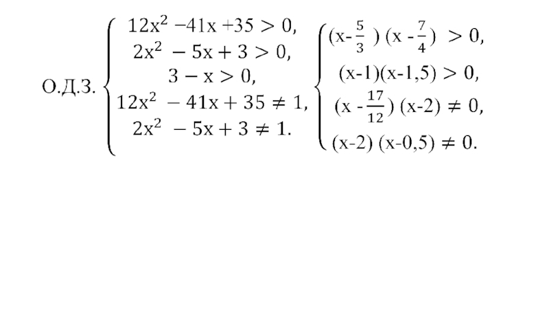
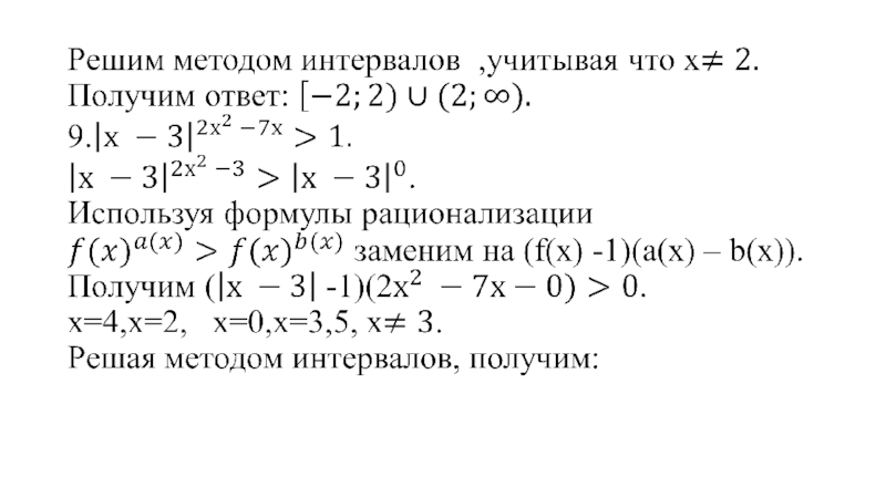
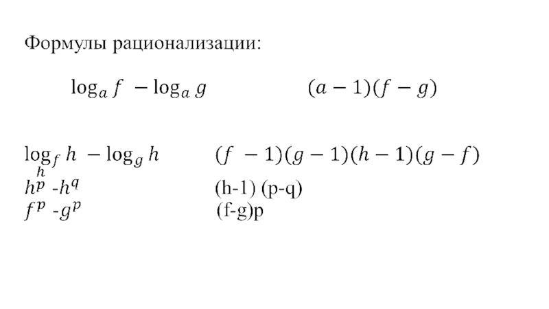
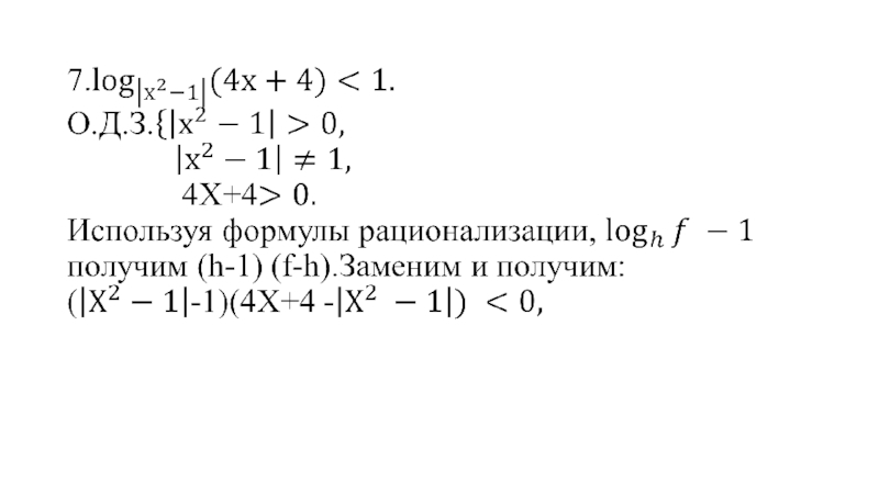
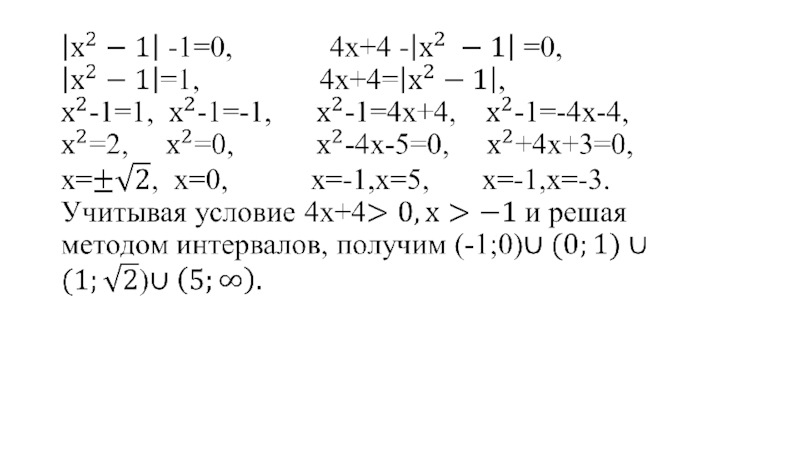
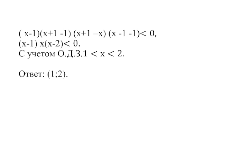
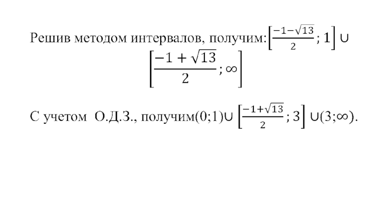
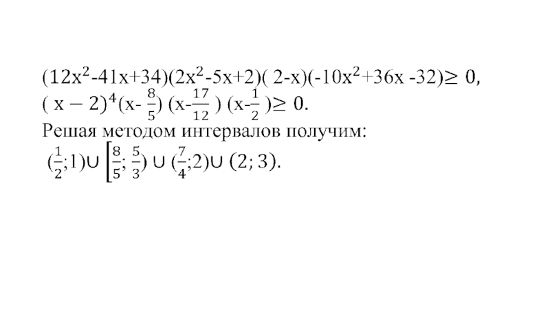
Нередко в заданиях С3 требуется решить неравенство, которое достаточно сложно поддается обычному методу интервалов: корни соответствующих уравнений не всегда очевидны, а вычисление значений функции в промежуточных точках может оказаться довольно трудоемким процессом. Однако есть способ сведения

Слайд 1 «Метод рационализации». Занятие ведет

Учитель «СОШ с УИОП №52» Попова Раиса Алексеевна.
«Метод рационализации».     Занятие ведет    Учитель «СОШ с УИОП

Слайд 2Нередко в заданиях С3 требуется решить неравенство, которое достаточно сложно поддается

обычному методу интервалов: корни соответствующих уравнений не всегда очевидны, а вычисление значений функции в промежуточных точках может оказаться довольно трудоемким процессом. Однако есть способ сведения неравенств к неравенствам для рациональных функций, которые решаются, как правило существенно проще. Речь идет о методе рационализации.
Нередко в заданиях С3 требуется решить неравенство, которое достаточно сложно поддается обычному методу интервалов: корни соответствующих уравнений

Слайд 33Литература: 1.Математика.Подготовка к ЕГЭ-2014. Решаем задание С3 методом рационализации. Под редакцией Ф.Ф.Лысенко, С.Ю.Калабухова. 2.Дорофеев Г.В.

Обобщение метода интервалов. Математика в школе.1969. №3 3.Голубев В.Метод замены множителей. Квант. 2006.№4. 4.Математика. Газета 1 сентября. №31-36. 2003.
Литература: 1.Математика.Подготовка к ЕГЭ-2014. Решаем задание С3 методом рационализации. Под редакцией Ф.Ф.Лысенко, С.Ю.Калабухова. 2.Дорофеев Г.В. Обобщение метода

Что такое shareslide.ru?

Это сайт презентаций, где можно хранить и обмениваться своими презентациями, докладами, проектами, шаблонами в формате PowerPoint с другими пользователями. Мы помогаем школьникам, студентам, учителям, преподавателям хранить и обмениваться учебными материалами.


Для правообладателей

Яндекс.Метрика

Обратная связь

Email: Нажмите что бы посмотреть