Презентация, доклад на тему Урок, презентация Свойства функций.

Содержание

Каждый график соотнесите с соответствующей ему формулой: y = kxy = x² y = 2x y = 2x + 2

Слайд 1Каждую прямую соотнесите с её уравнением:

Каждую прямую соотнесите с её уравнением:

Слайд 2Каждый график соотнесите с соответствующей ему формулой:



y =
k
x
y =


y = 2x

y = 2x + 2

Каждый график соотнесите с соответствующей ему формулой: y = kxy = x² y = 2x y =

Слайд 3ОПРЕДЕЛЕНИЕ № 1
Функцию у = f(x) называют возрастающей на множестве X

Є D(f), если для любых двух элементов x1 и х2 множества Х, таких, что x1 < x2 , выполняется неравенство
f(x1) < f(x2).

ОПРЕДЕЛЕНИЕ № 1Функцию у = f(x) называют возрастающей на множестве X Є D(f), если для любых двух

Слайд 5ОПРЕДЕЛЕНИЕ № 2
Функцию у = f(x) называют убывающей на множестве X

Є D(f), если для любых двух элементов x1 и х2 множества Х, таких, что x1 < x2 , выполняется неравенство
f(x1) > f(x2).

ОПРЕДЕЛЕНИЕ № 2Функцию у = f(x) называют убывающей на множестве X Є D(f), если для любых двух

Слайд 7
Термины «возрастающая» и «убывающая» функции объединяют общим названием монотонная функция.
Исследование функции

на возрастание или убывание называют исследованием функции на монотонность.
Термины «возрастающая» и «убывающая» функции объединяют общим названием монотонная функция.Исследование функции на возрастание или убывание называют исследованием

Слайд 8ПРИМЕР № 1.
Исследовать на монотонность функцию
у = – 3х +

7.
ПРИМЕР № 1.Исследовать на монотонность функцию у = – 3х + 7.

Слайд 9ОПРЕДЕЛЕНИЕ № 3
Функция называется ограниченной снизу на множестве X Є D(f),

если существует такое число m, что для любого значения х Є D(f) выполняется неравенство f(x) > m.

ОПРЕДЕЛЕНИЕ № 3Функция называется ограниченной снизу на множестве X Є D(f), если существует такое число m, что

Слайд 11ОПРЕДЕЛЕНИЕ № 4
Функция называется ограниченной сверху на множестве X Є D(f),

если существует такое число m, что для любого значения х Є D(f) выполняется неравенство f(x) < m.

ОПРЕДЕЛЕНИЕ № 4Функция называется ограниченной сверху на множестве X Є D(f), если существует такое число m, что

Слайд 13ОПРЕДЕЛЕНИЕ № 5
Число m называется наименьшим значением функции у = f(x)

на множестве X Є D(f), если:
Существует число x0 Є D(f) такое, что f(x0) = M;
Для любого значения х Є Х выполняется неравенство f(x) ≥ f(x0).

ОПРЕДЕЛЕНИЕ № 5Число m называется наименьшим значением функции у = f(x) на множестве X Є D(f), если:Существует

Слайд 14ОПРЕДЕЛЕНИЕ № 6
Число m называется наибольшим значением функции у = f(x)

на множестве X Є D(f), если:
Существует число x0 Є D(f) такое, что f(x0) = M;
Для любого значения х Є Х выполняется неравенство f(x) ≤ f(x0).

ОПРЕДЕЛЕНИЕ № 6Число m называется наибольшим значением функции у = f(x) на множестве X Є D(f), если:Существует

Слайд 15СХЕМА ИССЛЕДОВАНИЯ ФУНКЦИИ
1. Область определения функции D(f).
2.  Промежутки возрастания и убывания

(монотонность) функции.
3. Ограниченность функции.
4.  Наибольшее и наименьшее значения функции.
5.  Непрерывность функции.
6. Область значений функции Е(f).
7. Выпуклость функции.

СХЕМА ИССЛЕДОВАНИЯ ФУНКЦИИ 1. Область определения функции D(f).2.  Промежутки возрастания и убывания (монотонность) функции. 3. Ограниченность функции.4.  Наибольшее и

Слайд 16Линейная функция
функция вида y = k х + b

графиком функции является прямая
1. D( f ) = R;
E( f ) = R;

k>0

k<0

k=0

Линейная функция функция вида y = k х + b графиком функции является прямая1. D( f )

Слайд 17Квадратичная функция
функция вида y = kx², k>0; графиком функции

является парабола, ветви которой направлены вверх
D( f ) = R;
2. E( f ) = [0;∞);


Квадратичная функция функция вида y = kx², k>0; графиком функции является парабола, ветви которой направлены вверхD( f

Слайд 18Обратная пропорциональность
функция вида y = ; графиком

функции является гипербола
1. D( f ) = (-∞;0) (0;∞)
2. E( f ) = (-∞;0) (0;∞);



k

x

k>0



k<0

Обратная пропорциональность  функция вида y =   ; графиком функции является гипербола1. D( f )

Слайд 19функция вида y = ; графиком функции является ветвь

параболы.
1. D( f ) = [0;∞);
2. E( f ) = [0;∞);

Функция корня


функция вида y =   ; графиком функции является ветвь параболы.1. D( f ) = [0;∞);

Слайд 20функция вида y = |x|;
1. D( f ) = R;


2. E( f ) = [0;∞);
3. график функции на промежутке [0;∞) совпадает с графиком функции у = х, а на промежутке (-∞;0] – с графиком функции у = -х

Функция модуля

функция вида y = |x|; 1. D( f ) = R; 2. E( f ) = [0;∞);

Слайд 21Ограниченность функции легко читается по графику:

Ограниченность функции легко читается по графику:

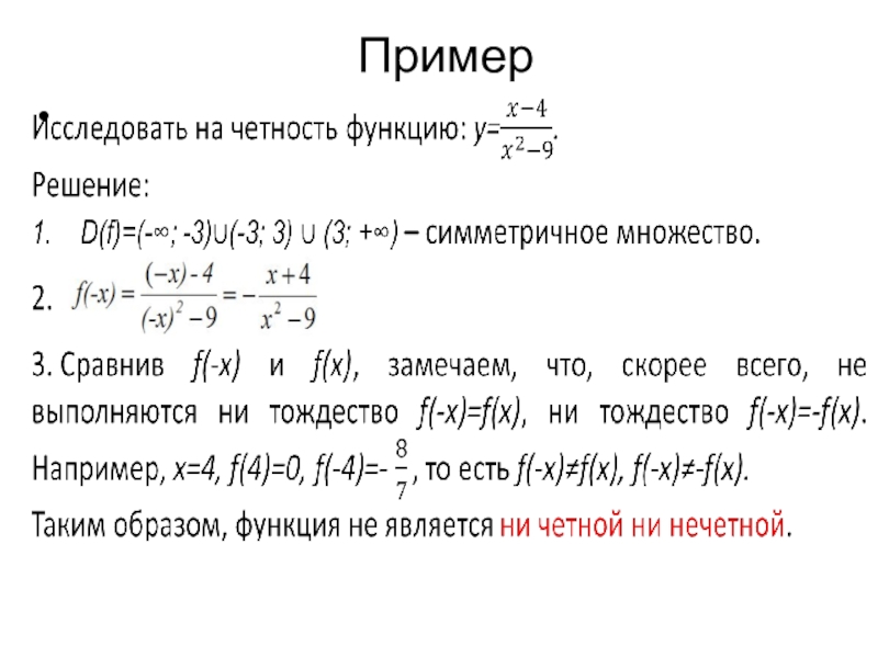
Слайд 22Пример
 

Пример 

Слайд 24Пример
 

Пример 

Слайд 25Пример
 

Пример 

Слайд 26Пример
 

Пример 

Слайд 27График четной функции симметричен относительно оси у.





Если график функции y=f(x), хϵХ

симметричен относительно оси ординат, то y=f(x), хϵХ – четная функция.



График четной функции симметричен относительно оси у.Если график функции y=f(x), хϵХ симметричен относительно оси ординат, то y=f(x),

Слайд 28График нечетной функции симметричен относительно начала координат.







Если график функции y=f(x), хϵХ

симметричен относительно начала координат, то y=f(x), хϵХ - нечетная функция




График нечетной функции симметричен относительно начала координат.Если график функции y=f(x), хϵХ симметричен относительно начала координат, то y=f(x),

Что такое shareslide.ru?

Это сайт презентаций, где можно хранить и обмениваться своими презентациями, докладами, проектами, шаблонами в формате PowerPoint с другими пользователями. Мы помогаем школьникам, студентам, учителям, преподавателям хранить и обмениваться учебными материалами.


Для правообладателей

Яндекс.Метрика

Обратная связь

Email: Нажмите что бы посмотреть