Презентация, доклад на тему Урок №21 Свойства степени с натуральным показателем

Содержание

Девиз урока Успешного усвоения нового материала Всякая хорошо решённая

Слайд 1Приветствую вас на уроке алгебры в 7 классе
Урок № 21
17.10.18г.

Приветствую вас  на уроке алгебры  в 7 классе    Урок № 2117.10.18г.

Слайд 2
Девиз урока









Успешного усвоения нового материала



Всякая хорошо решённая математическая задача доставляет умственное наслаждение, а сосредоточенные размышления успокаивают сердце, делая его созвучным Вселенной.
Г. Гессе

Девиз урока          Успешного усвоения

Слайд 3
Проверка Д.Р №17
на 17.10.18

Проверка Д.Р №17 на 17.10.18

Слайд 4Д.Р № 17 на 17.10.18
Стр. 69, №142(2,4)
№143(2,4)

Д.Р № 17 на 17.10.18Стр. 69, №142(2,4)№143(2,4)

Слайд 5Стр.69, №144(2,4)

Стр.69, №144(2,4)

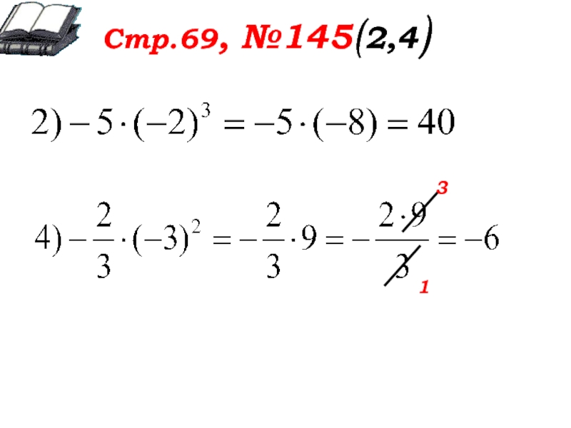
Слайд 6Стр.69, №145(2,4)
3
1

Стр.69, №145(2,4)31

Слайд 7Стр.69, №146(2,4)

Стр.69, №146(2,4)

Слайд 8 Стр.69,№147(2,4)
Записать число в виде суммы разрядных слагаемых
2) 5043201=5000000+ +40000+3000+200+1
4)

12350107=10000000+
+2000000+300000+50000++100+7
Стр.69,№147(2,4) Записать число в виде суммы разрядных слагаемых2) 5043201=5000000+ +40000+3000+200+14) 12350107=10000000++2000000+300000+50000++100+7

Слайд 9 Стр.69,№148(2,4)

2)


4)

Стр.69,№148(2,4)  2)  4)

Слайд 10
Стр.69,№149(2,4)

Данное число оканчивается на 5, поэтому по признаку

делимости, делится на «5».

Сумма цифр данного числа равна: 4+3+2+5=14, на «3» не делится, поэтому и само число на «3»
не делится
Стр.69,№149(2,4)  Данное число оканчивается на 5, поэтому по признаку делимости, делится на «5».Сумма цифр данного

Слайд 11
Стр.69,№149(2,4)

Данное число оканчивается цифрой 0, поэтому по признаку

делимости, делится на «5».

Сумма цифр данного числа равна: 5+3+1=9, на «3» делится, поэтому и само число на «3» делится.
Стр.69,№149(2,4)  Данное число оканчивается цифрой 0, поэтому по признаку делимости, делится на «5».Сумма цифр данного

Слайд 12 Стр.69,№150(2,4)
2) 781=7,81·10²

Стр.69,№150(2,4) 2) 781=7,81·10²

Слайд 13
** Стр.77, №153
Д.Р № 17 на 17.10.18
Так как

то
** Стр.77, №153   Д.Р № 17 на 17.10.18Так как      то

Слайд 14
** Стр.50, №153
Д.Р № 17 на 17.10.18
Так как

то
** Стр.50, №153   Д.Р № 17 на 17.10.18Так как

Слайд 15
** Стр.50 №159
Д.Р № 17 на 17.10.18
оканчивается цифрой

6




7

4

5

7 0 2



оканчивается цифрой 9


** Стр.50 №159   Д.Р № 17 на 17.10.18оканчивается цифрой 67457   0

Слайд 16

Оцените ДР: - все ответы верны и подробно записано решение «5» - ответы в основном верны и записано решение, но допущены логические или вычислительные ошибки «4» - ответы в основном верны, но решение либо неполное, либо его нет совсем «3» - ответы не верны, в решении допущены существенные ошибки «2» -домашняя работа отсутствует «1»

Слайд 17

17.10.2018 КР. Свойства степени с натуральным показателем §10.
17.10.2018

Слайд 18Цели урока:
Рассмотреть 1 и 2 свойства степени с натуральным показателем.
Закрепить

эти свойства при выполнении упражнений.
Продолжить формировать культуру устной и письменной математической речи.

Цели урока:Рассмотреть 1 и 2 свойства степени с натуральным показателем. Закрепить эти свойства при выполнении упражнений.Продолжить формировать

Слайд 19 1. Степенью числа а с натуральным показателем п, большим 1,

называется
… … одинаковых … , каждый из которых равен …

экспресс-опрос

1. Степенью числа а с натуральным показателем п, большим 1, называется… … одинаковых … , каждый

Слайд 20 1. Степенью числа а с натуральным показателем п, большим 1,

называется
произведение п одинаковых множителей, каждый из которых равен а .

экспресс - опрос


п раз

1. Степенью числа а с натуральным показателем п, большим 1,  называетсяпроизведение п одинаковых множителей, каждый

Слайд 21 2. Степенью числа а с показателем 1, называется
… … …

.

экспресс - опрос

2. Степенью числа а с показателем 1, называется… … … .  экспресс - опрос

Слайд 22 2. Степенью числа а с показателем 1, называется
само число а

.

экспресс - опрос

2. Степенью числа а с показателем 1, называетсясамо число а .  экспресс - опрос

Слайд 23 Назовите показатели у следующих степеней:
Устная работа

Назовите показатели у следующих степеней: Устная работа

Слайд 24 Назовите показатели у следующих степеней:
Устная работа

Назовите показатели у следующих степеней: Устная работа

Слайд 25 Какое действие нужно выполнить над степенями?
Введение нового понятия
на информационном

листе

Какими являются основания этих степеней?

Какое действие нужно выполнить над степенями? Введение нового понятияна информационном листе Какими являются основания этих степеней?

Слайд 26 Введение нового понятия
на информационном листе
Вывод: умножаются степени с одинаковыми

основаниями
Введение нового понятияна информационном листе Вывод: умножаются степени с одинаковыми основаниями

Слайд 27 Введение нового понятия
на информационном листе


Умножаются степени с

одинаковыми основаниями
Введение нового понятияна информационном листе   Умножаются степени с одинаковыми основаниями

Слайд 28 Введение нового понятия
на информационном листе


При умножении степеней

с одинаковыми основаниями…
Введение нового понятияна информационном листе   При умножении степеней с одинаковыми основаниями…

Слайд 29 Введение нового понятия
на информационном листе


При умножении степеней

с одинаковыми основаниями…

основание остаётся прежним, а показатели…

Введение нового понятияна информационном листе   При умножении степеней с одинаковыми основаниями…   основание

Слайд 30 Введение нового понятия
на информационном листе


При умножении степеней

с одинаковыми основаниями

основание остаётся прежним, а показатели складываются

Введение нового понятияна информационном листе   При умножении степеней с одинаковыми основаниями

Слайд 31 Введение нового понятия
Запись в тетрадь

При умножении степеней

с одинаковыми основаниями основание остаётся прежним, а показатели степеней складываются


т+п раз

Введение нового понятияЗапись в тетрадь   При умножении степеней с одинаковыми основаниями основание остаётся прежним,

Слайд 32 Решение заданий
Стр.77,
№№160-162(1,3)

Решение заданий       Стр.77,№№160-162(1,3)

Слайд 33 Решение заданий
Стр.77,№№160(1,3)

Решение заданий Стр.77,№№160(1,3)

Слайд 34 Решение заданий
Стр.77,№№160(1,3)

Решение заданий Стр.77,№№160(1,3)

Слайд 35 Решение заданий
Стр.77,№№160(1,3)
Назовите показатель
второго множителя?

Решение заданий Стр.77,№№160(1,3) Назовите показатель второго множителя?

Слайд 36 Решение заданий
Стр.77,№№160(1,3)

Решение заданий Стр.77,№№160(1,3)

Слайд 37 Решение заданий
Стр.77,№№160(1,3)

Решение заданий Стр.77,№№160(1,3)

Слайд 38 Решение заданий
Стр.77,№№160(1,3)

Решение заданий Стр.77,№№160(1,3)

Слайд 39 Решение заданий
Стр.77,№№161(1,3)

Решение заданий Стр.77,№№161(1,3)

Слайд 40 Решение заданий
Стр.77,№№161(1,3)

Решение заданий Стр.77,№№161(1,3)

Слайд 41 Решение заданий
Стр.77,№№161(1,3)

Решение заданий Стр.77,№№161(1,3)

Слайд 42 Решение заданий
Стр.77,№№161(1,3)

Решение заданий Стр.77,№№161(1,3)

Слайд 43 Решение заданий
Стр.77,№№162(1,3)

Решение заданий Стр.77,№№162(1,3)

Слайд 44 Решение заданий
Стр.77,№№162(1,3)

Решение заданий Стр.77,№№162(1,3)

Слайд 45 Решение заданий
Стр.77,№№162(1,3)

Решение заданий Стр.77,№№162(1,3)

Слайд 46 Решение заданий
Стр.77,№№163(1,3,5)

Решение заданий Стр.77,№№163(1,3,5)

Слайд 47 Решение заданий
Стр.77,№№163(1,3,5)

Решение заданий Стр.77,№№163(1,3,5)

Слайд 48 Решение заданий
Стр.77,№№163(1,3,5)

Решение заданий Стр.77,№№163(1,3,5)

Слайд 49 Решение заданий
Стр.77,№№163(1,3,5)

Решение заданий Стр.77,№№163(1,3,5)

Слайд 50 Решение заданий
Стр.77,№№163(1,3,5)

Решение заданий Стр.77,№№163(1,3,5)

Слайд 51 Решение заданий
Стр.77,№№165(1,3,5)

Решение заданий Стр.77,№№165(1,3,5)

Слайд 52 Решение заданий
Стр.77,№№165(1,3,5)

Решение заданий Стр.77,№№165(1,3,5)

Слайд 53 Решение заданий
Стр.77,№№165(1,3,5)

Решение заданий Стр.77,№№165(1,3,5)

Слайд 54 Решение заданий
Стр.77,№№165(1,3,5)

Решение заданий Стр.77,№№165(1,3,5)

Слайд 55 Решение заданий
Стр.77,№№165(1,3,5)

Решение заданий Стр.77,№№165(1,3,5)

Слайд 56
Устная работа
Найдите:

Устная работа     Найдите:

Слайд 57 Введение нового понятия
на информационном листе
Какое действие над степенями надо

выполнить?

Какие у этих степеней основания?

Введение нового понятияна информационном листе Какое действие над степенями надо выполнить? Какие у этих степеней основания?

Слайд 58 Введение нового понятия
на информационном листе
Вывод: делятся степени с одинаковыми

основаниями

Назовите вариант ответа.
Как проверить?

Введение нового понятияна информационном листе Вывод: делятся степени с одинаковыми основаниямиНазовите вариант ответа.Как проверить?

Слайд 59 Введение нового понятия
на информационном листе
Вывод: делятся степени с одинаковыми

основаниями

Как проверить?

Введение нового понятияна информационном листе Вывод: делятся степени с одинаковыми основаниямиКак проверить?

Слайд 60 Введение нового понятия
на информационном листе
Вывод: делятся степени с одинаковыми

основаниями

Как проверить?

Введение нового понятияна информационном листе Вывод: делятся степени с одинаковыми основаниямиКак проверить?

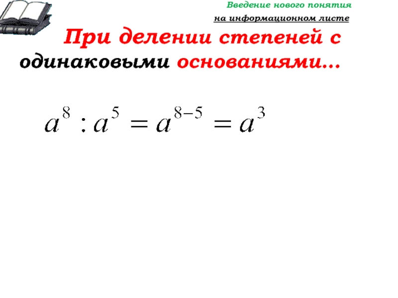
Слайд 61 Введение нового понятия
на информационном листе
При делении степеней

с одинаковыми основаниями…
Введение нового понятияна информационном листе   При делении степеней с одинаковыми основаниями…

Слайд 62 Введение нового понятия
на информационном листе
При делении степеней

с одинаковыми основаниями…

основание остаётся прежним, а показатели вычитаются.

Введение нового понятияна информационном листе   При делении степеней с одинаковыми основаниями…   основание

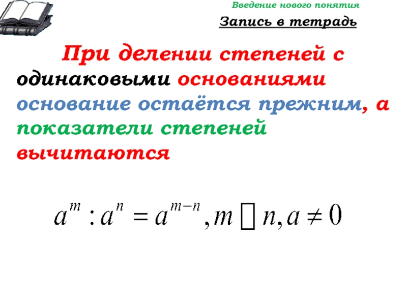
Слайд 63 Введение нового понятия
Запись в тетрадь
При делении степеней

с одинаковыми основаниями основание остаётся прежним, а показатели степеней вычитаются


Введение нового понятияЗапись в тетрадь   При делении степеней с одинаковыми основаниями основание остаётся прежним,

Слайд 64 Решение заданий
Стр.77,
№167(1,3)

Решение заданийСтр.77,№167(1,3)

Слайд 65 Решение заданий
Стр.77,
№167(1,3)

Решение заданийСтр.77,№167(1,3)

Слайд 66 Решение заданий
Стр.77,
№167(1,3)

Решение заданийСтр.77,№167(1,3)

Слайд 67 Решение заданий
Стр.77,
№167(1,3)

Решение заданийСтр.77,№167(1,3)

Слайд 68 Решение заданий
Стр.77,
№167(1,3)

Решение заданийСтр.77,№167(1,3)

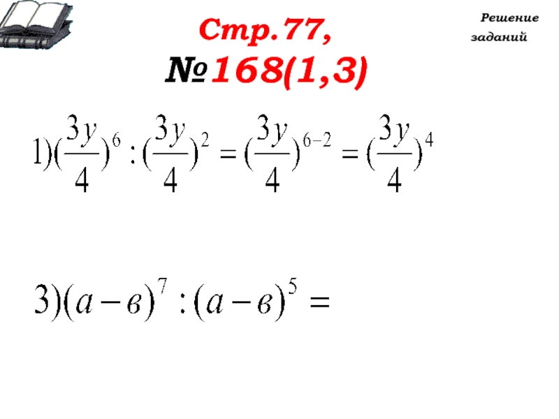
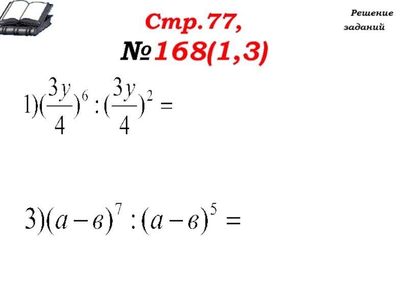
Слайд 69 Решение заданий
Стр.77,
№168(1,3)

Решение заданийСтр.77,№168(1,3)

Слайд 70 Решение заданий
Стр.77,
№168(1,3)

Решение заданийСтр.77,№168(1,3)

Слайд 71 Решение заданий
Стр.77,
№168(1,3)

Решение заданийСтр.77,№168(1,3)

Слайд 72 Решение заданий
Стр.77,
№168(1,3)

Решение заданийСтр.77,№168(1,3)

Слайд 73
Устная работа
Сравните значения выражений:

Устная работа     Сравните значения выражений:

Слайд 74
Устная работа
Сравните значения выражений:

Устная работа     Сравните значения выражений:

Слайд 75
Устная работа
Сравните значения выражений:

Устная работа     Сравните значения выражений:

Слайд 76
Устная работа
Сравните значения выражений:

поэтому
Устная работа     Сравните значения выражений: поэтому

Слайд 77
Устная работа
Сравните значения выражений:

поэтому
Устная работа     Сравните значения выражений: поэтому

Слайд 78 Решение заданий
Стр.77,№169(3)

Решение заданийСтр.77,№169(3)

Слайд 79 Решение заданий
Стр.77,
№169(3)

Решение заданийСтр.77,№169(3)

Слайд 80 Решение заданий
Стр.77,№169(3)

Решение заданийСтр.77,№169(3)

Слайд 81 Решение заданий
Стр.77,№169(3)

Решение заданийСтр.77,№169(3)

Слайд 82 Решение заданий
Стр.77,№169(3)

Решение заданийСтр.77,№169(3)

Слайд 83 Решение заданий
Стр.77,№170(1,2)

Решение заданийСтр.77,№170(1,2)

Слайд 84 Решение заданий
Стр.77,№170(1,2)
4
1

Решение заданийСтр.77,№170(1,2)41

Слайд 85 Решение заданий
Стр.77,№170(1,2)
4
1

Решение заданийСтр.77,№170(1,2)41

Слайд 86 Решение заданий
Стр.77,№170(1,2)
4
1

Решение заданийСтр.77,№170(1,2)41

Слайд 87 Решение заданий
Стр.77,№170(1,2)
4
1

Решение заданийСтр.77,№170(1,2)41

Слайд 88 Решение заданий
Стр.77,№170(1,2)

Решение заданийСтр.77,№170(1,2)

Слайд 89 Решение заданий
Стр.77,№170(1,2)

Решение заданийСтр.77,№170(1,2)

Слайд 90 Решение заданий
Стр.77,№170(1,2)

Решение заданийСтр.77,№170(1,2)

Слайд 91 Решение заданий
Стр.77,№170(1,2)




или

Решение заданийСтр.77,№170(1,2)или

Слайд 92


Итоги урока
Что нового узнали

на уроке?
Чему научились на уроке?
Что понравилось на уроке?
Итоги урокаЧто нового узнали на уроке?Чему научились на уроке?Что понравилось на

Слайд 93Итоги урока
Оцените свое настроение по итогам урока:
Все понятно


Остались некоторые вопросы

Требуется
помощь

Итоги урока

Итоги урока  Оцените свое настроение по итогам урока: Все понятно Остались некоторые вопросы Требуетсяпомощь Итоги урока

Слайд 94
Д.Р № 18 на 22.10.18

Конспект урока на сайте.
Выучить опр. степени

и свойства 1,2

Стр.77, №№160 – 170(2,4)



Д.Р № 18 на 22.10.18 Конспект урока на сайте.Выучить опр. степени и свойства 1,2 Стр.77, №№160 –

Что такое shareslide.ru?

Это сайт презентаций, где можно хранить и обмениваться своими презентациями, докладами, проектами, шаблонами в формате PowerPoint с другими пользователями. Мы помогаем школьникам, студентам, учителям, преподавателям хранить и обмениваться учебными материалами.


Для правообладателей

Яндекс.Метрика

Обратная связь

Email: Нажмите что бы посмотреть