Презентация, доклад на тему :Теория вероятностей

Содержание

Определение 1. Событие называется невозможным, если в данных условиях не может произойти.Например, после среды наступает вторник − невозможное событие.Определение 2. Событие называется достоверным, если при данных условиях оно обязательно произойдет.Например, после зимы наступает весна – достоверное

Слайд 1 РЕШЕНИЕ ЗАДАНИЙ ЕГЭ 2012

В 10 Теория вероятностей
РЕШЕНИЕ ЗАДАНИЙ ЕГЭ 2012           В 10

Слайд 2Определение 1. Событие называется невозможным, если в данных
условиях не может

произойти.
Например, после среды наступает вторник − невозможное событие.

Определение 2. Событие называется достоверным, если при
данных условиях оно обязательно произойдет.
Например, после зимы наступает весна – достоверное событие.

Определение 3. Событие называется случайным, если в данных
условиях оно может произойти, а может и не произойти.
Например, 1) при бросании игральной кости выпало 6 очков;
2) при бросании монеты выпал герб – случайные события.

Определение 1. Событие называется невозможным, если в данных условиях не может произойти.Например, после среды наступает вторник −

Слайд 3Определение 4. События, которые нельзя разделить на более
простые, называются элементарными.

Пример

1. При бросании симметричной монеты элементарных
событий два: «выпал герб», «выпала решка».
Пример 2. При бросании правильной игральной кости
элементарных событий шесть: «выпало одно очко»,
«выпало два очка», …, «выпало шесть очков».

Определение 5. Элементарные события, шансы которых
одинаковы, называются равновозможными.

Например, два элементарных события примера 1 и шесть
элементарных событий примера 2 равновозможны.


Определение 4. События, которые нельзя разделить на более простые, называются элементарными.Пример 1. При бросании симметричной монеты элементарных

Слайд 4Определение 6. Два события, которые в данных условиях не могут
происходить

одновременно, называются несовместными, а те,
которые могут происходить одновременно – совместными.
Например, при одном бросании игральной кости события
«выпало четыре очка и выпало четное число очков» являются
совместными, а события «выпало три очка и выпало шесть
очков» являются несовместными.

Определение 7. События, при которых в данном испытании
происходит событие А, называются событиями,
благоприятствующими событию А.
Например, при одном бросании игральной кости событие
«выпало одно очко» является благоприятствующим
событию «появилось нечетное число очков».

Определение 6. Два события, которые в данных условиях не могут происходить одновременно, называются несовместными, а те, которые

Слайд 5 Определение 8. Пусть в данном испытании существуют n равновозможных попарно несовместных

исхода и m из них благоприятствуют событию А. Вероятностью события А называется число и записывается так:


Следует отметить, что вероятность достоверного события равна единице, а невозможного − нулю. Таким образом,

Классическое определение вероятности





Определение 8. Пусть в данном испытании существуют n равновозможных попарно несовместных исхода и m из них

Слайд 6
Определение 9. Произведением или пересечением двух
событий А и В

называется событие А В (А∩В),
означающее наступление событий и А и В.
Вероятность произведения двух событий определяется
по формуле:




− условная вероятность события B, при условии, что событие A произошло.

Определение 10. События А и В называются независимыми,
если


Произведение вероятностей

Определение 9. Произведением или пересечением двух событий  А и В называется событие А В (А∩В), означающее

Слайд 7Определение 11 . Событие которому благоприятствуют все элементарные

события, не благоприятствующие событию А, называется противоположным событию А.

Имеет место формула:



Определение 11 . Событие    которому благоприятствуют  все элементарные события, не благоприятствующие  событию

Слайд 8Сложение вероятностей
Определение 12. Cуммой двух событий А и В называется событие

означающее наступление хотя бы одного из событий А или В.
Событие означает, что наступает либо А, либо В, либо А и В вместе.
Для двух несовместных событий имеет место формула:




Сложение вероятностей Определение 12. Cуммой двух событий А и В называется событие

Слайд 9 Задача 1. В случайном эксперименте бросают две игральные кости. Найдите вероятность

того, что в сумме выпадет 5 очков. Результат округлите до сотых.

Решение. Искомое событие обозначим через А. Так как каждое очко на первой кости может выпасть с каждым очком другой кости, то всего возможных исходов будет 6∙6=36. Для наглядности все эти 36 элементарных событий запишем в виде таблицы:

Благоприятствующие исходы выделены в таблице жирным шрифтом.
Всего их – четыре. Тогда по формуле (1) получим:

(с учетом того, что результат нужно округлить до сотых).

Ответ. 0,11.

Задача 1. В случайном

Слайд 10Задача 2. В случайном эксперименте бросают три игральные кости. Найдите вероятность

того, что в сумме выпадет 16 очков. Результат округлите до сотых.

Решение. Как и в предыдущей задаче, обозначим искомое событие через А. Очевидно, что общее число исходов будет равно 6∙6∙6=216, а благоприятствующих исходов шесть: 1) 4;6;6. 2) 5;5;6. 3) 5;6;5. 4)6; 5; 5.
5) 6; 4; 6. 6) 6; 6; 4.

По формуле (1) получим:



Ответ. 0,03.

Задача 2. В случайном эксперименте бросают три игральные кости. Найдите вероятность того, что в сумме выпадет 16

Слайд 11 Задача 3. В случайном эксперименте симметричную монету бросают четырежды. Найдите вероятность

того, что орел не выпадет ни разу.

Решение. При одном подбрасывании симметричной монеты выпадет орел (событие О) или решка (событие Р). При двух подбрасываниях монеты число случаев удвоится (в предыдущих двух случаях впереди появится О или Р): ОО, ОР, РО, РР. То же происходит и при подбрасывании монеты три раза, т.е. всевозможных исходов восемь: ООО, ООР, ОРО, ОРР, РОО, РОР, РРО, РРР. Если монету подбрасывают четырежды, то число возможных исходов 16: ОООО , ОООР, ,,,, РРРР. При этом орел не выпадет ни разу только в одном случае (РРРР). Снова обозначая интересующее нас событие через А, по формуле (1) получим:


Ответ. 0,0625.



Задача 3. В случайном эксперименте симметричную монету бросают четырежды. Найдите вероятность того, что орел

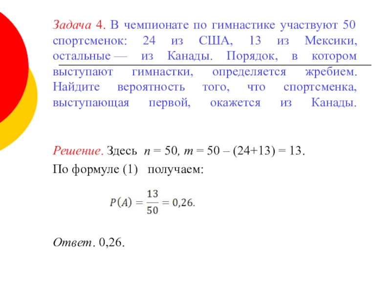
Слайд 12Задача 4. В чемпионате по гимнастике участвуют 50 спортсменок: 24 из

США, 13 из Мексики, остальные — из Канады. Порядок, в котором выступают гимнастки, определяется жребием. Найдите вероятность того, что спортсменка, выступающая первой, окажется из Канады.



Решение. Здесь n = 50, m = 50 – (24+13) = 13.
По формуле (1) получаем:



Ответ. 0,26.



Задача 4. В чемпионате по гимнастике участвуют 50 спортсменок: 24 из США, 13 из Мексики, остальные — из

Слайд 13Задача . В случайном эксперименте бросают три игральные кости. Найдите вероятность

того, что в сумме выпадет 16 очков. Результат округлите до сотых.

Решение. Как и в предыдущей задаче, обозначим искомое событие через А. Очевидно, что общее число исходов будет равно 6∙6∙6=216, а благоприятствующих исходов шесть: 1) 4;6;6.
2) 5;5;6. 3) 5;6;5. 4)6; 5; 5. 5) 6; 4; 6. 6) 6; 6; 4. По формуле (1) получим:

Ответ. 0,03.


Задача . В случайном эксперименте бросают три  игральные кости. Найдите вероятность того, что в сумме выпадет

Слайд 14Задача 4. В чемпионате по гимнастике участвуют 50 спортсменок: 24 из

США, 13 из Мексики, остальные — из Канады. Порядок, в котором выступают гимнастки, определяется жребием. Найдите вероятность того, что спортсменка, выступающая первой, окажется из Канады.

Решение. Здесь n = 50, m = 50 – (24+13) = 13.
По формуле (1) получаем:



Ответ. 0,26.



Задача 4. В чемпионате по гимнастике участвуют 50 спортсменок: 24 из США, 13 из Мексики, остальные — из

Слайд 15Задача 5. Конкурс исполнителей длится 3 дня. Всего заявлено 40 выступлений

– по одному из каждой страны, в том числе из России. В первый день запланировано 20 выступлений, остальные распределены поровну между оставшимися днями. Порядок выступлений определяется жеребьевкой. Найдите вероятность того, что выступление представителя России состоится в третий день соревнований.



Решение. В третий день выступают 10 спортсменок и среди них одна Россиянка. Значит, благоприятствующих исходов − 10, а всего исходов – 40. Тогда по формуле (1) получим:


Ответ. 0,25.



Задача 5. Конкурс исполнителей длится 3 дня. Всего заявлено 40 выступлений – по одному из каждой страны,

Слайд 16Задача 6. В кармане у Нади лежит 5 леденцов и 6

ирисок.
Каждую минуту Надя наудачу вынимает сласти из кармана по
одной и отправляет их в рот. Найдите вероятность того, что
через четыре минуты у Нади в кармане окажется 1 леденец и
6 ирисок. Результат округлите до тысячных.

Решение. Пусть А, В, С, Д – события, означающие, что через каждую минуту Надя извлекает из кармана леденец. Нам требуется определить вероятность произведения этих событий:











Ответ. 0,015.

Задача 6. В кармане у Нади лежит 5 леденцов и 6 ирисок. Каждую минуту Надя наудачу вынимает

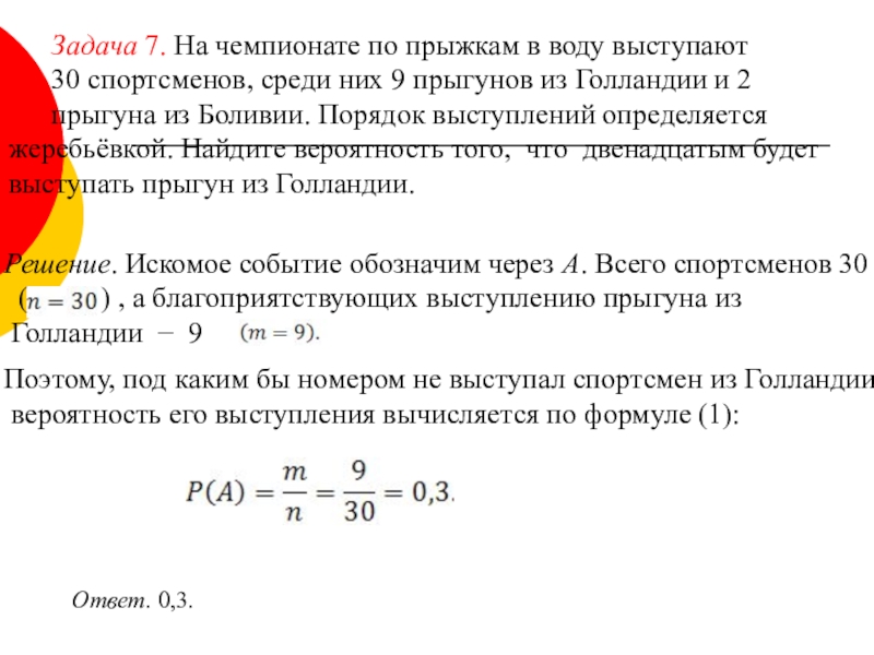
Слайд 17Задача 7. На чемпионате по прыжкам в воду выступают
30 спортсменов,

среди них 9 прыгунов из Голландии и 2
прыгуна из Боливии. Порядок выступлений определяется жеребьёвкой. Найдите вероятность того, что двенадцатым будет выступать прыгун из Голландии.

Решение. Искомое событие обозначим через А. Всего спортсменов 30
( ) , а благоприятствующих выступлению прыгуна из
Голландии − 9


Поэтому, под каким бы номером не выступал спортсмен из Голландии,
вероятность его выступления вычисляется по формуле (1):

Ответ. 0,3.

Задача 7. На чемпионате по прыжкам в воду выступают 30 спортсменов, среди них 9 прыгунов из Голландии

Слайд 22Задания для самостоятельного решения
1.В случайном эксперименте бросают три игральные кости. Найдите

вероятность того, что в сумме выпадет 7 очков. Результат округлите до сотых.(Ответ: 0,07)
2. В случайном эксперименте бросают две игральные кости. Найдите вероятность того, что в сумме выпадет 2 очка. Результат округлите до сотых. (Ответ: 0,03)
3. В случайном эксперименте бросают три игральные кости. Найдите вероятность того, что в сумме выпадет 15 очков. Результат округлите до сотых. (Ответ: 0,05)
Задания для самостоятельного решения1.В случайном эксперименте бросают три игральные кости. Найдите вероятность того, что в сумме выпадет

Слайд 234. В случайном эксперименте симметричную монету бросают дважды.
Найдите вероятность того,

что орел выпадет ровно один раз.
(Ответ: 0,5)

5. В случайном эксперименте симметричную монету бросают трижды.
Найдите вероятность того, что орел выпадет ровно один раз.
(Ответ: 0,375)

6. В случайном эксперименте симметричную монету бросают трижды.
Найдите вероятность того, что орел не выпадет ни разу.
(Ответ: 0,125)

4. В случайном эксперименте симметричную монету бросают дважды. Найдите вероятность того, что орел выпадет ровно один раз.(Ответ:

Слайд 247. В чемпионате по гимнастике участвуют 40 спортсменок: 12 из Аргентины,

9 из Бразилии, остальные — из Парагвая. Порядок, в котором выступают гимнастки, определяется жребием. Найдите вероятность того, что спортсменка, выступающая первой, окажется из Парагвая. (Ответ: 0,475)
8. В чемпионате по гимнастике участвуют 64 спортсменки: 20 из Японии, 28 из Китая, остальные — из Кореи. Порядок, в котором выступают гимнастки, определяется жребием. Найдите вероятность того, что спортсменка, выступающая первой, окажется из Кореи.
(Ответ: 0,25)
9. В чемпионате по гимнастике участвуют 50 спортсменок: 17 из России, 22 из США, остальные — из Китая. Порядок, в котором выступают гимнастки, определяется жребием. Найдите вероятность того, что спортсменка, выступающая первой, окажется из Китая. (Ответ: 0,22)

7. В чемпионате по гимнастике участвуют 40 спортсменок: 12 из Аргентины, 9 из Бразилии, остальные — из Парагвая.

Слайд 2510. В среднем из 1000 садовых насосов, поступивших в продажу, 5

подтекают. Найдите вероятность того, что один случайно выбранный для контроля насос не подтекает. (Ответ: 0,995)

11. Фабрика выпускает сумки. В среднем на 100 качественных сумок приходится восемь сумок со скрытыми дефектами. Найдите вероятность того, что купленная сумка окажется качественной. Результат округлите до сотых. (Ответ: 0,92)

12.В среднем из 2000 садовых насосов, поступивших в продажу, 14 подтекают. Найдите вероятность того, что один случайно выбранный для контроля насос не подтекает. (Ответ: 0,993)

10. В среднем из 1000 садовых насосов, поступивших в продажу, 5 подтекают. Найдите вероятность того, что один

Слайд 2613. В соревнованиях по толканию ядра участвуют 9 спортсменов из Дании,

3 спортсмена из Швеции, 8 спортсменов из Норвегии и 5 — из Финляндии.
Порядок, в котором выступают спортсмены, определяется жребием. Найдите вероятность того, что спортсмен, который выступает последним, окажется из Финляндии. (Ответ: 0,2)
14. В соревнованиях по толканию ядра участвуют
7 спортсменов из Греции, 8 спортсменов из Болгарии,
7 спортсменов из Румынии и 10 — из Венгрии. Порядок, в котором выступают спортсмены, определяется жребием.
Найдите вероятность того, что спортсмен, который выступает последним, окажется из Болгарии. (Ответ: 0,25)
15. В соревнованиях по толканию ядра участвуют
3 спортсмена из Македонии, 9 спортсменов из Сербии,
8 спортсменов из Хорватии и 10 — из Словении. Порядок, в котором выступают спортсмены, определяется жребием. Найдите вероятность того, что спортсмен, который выступает последним, окажется из Сербии. (Ответ: 0,3)

13. В соревнованиях по толканию ядра участвуют 9 спортсменов из Дании, 3 спортсмена из Швеции, 8 спортсменов

Слайд 2716. Конкурс исполнителей длится 3 дня. Всего заявлено
50 выступлений –

по одному из каждой страны, в том числе из России. В первый день запланировано 20 выступлений, остальные распределены поровну между оставшимися днями. Порядок выступлений определяется жеребьевкой. Найдите вероятность того, что выступление представителя России состоится в третий
день соревнований. (Ответ: 0,3)
17.В кармане у Нади лежит 5 леденцов и 6 ирисок. Каждую минуту Надя наудачу вынимает сласти из кармана по одной и отправляет их в рот. Найдите вероятность того, что через четыре минуты у Нади в кармане окажется 5 леденцов и 2 ириски. Результат округлите до тысячных. (Ответ: 0,045)
18.На чемпионате по прыжкам в воду выступают 30 спортсменов, среди них 6 прыгунов из Великобритании и 10 прыгунов из Мексики. Порядок выступлений определяется жеребьёвкой. Найдите вероятность того, что девятнадцатым будет выступать прыгун из Великобритании. (Ответ: 0,2)

16. Конкурс исполнителей длится 3 дня. Всего заявлено 50 выступлений – по одному из каждой страны, в

Что такое shareslide.ru?

Это сайт презентаций, где можно хранить и обмениваться своими презентациями, докладами, проектами, шаблонами в формате PowerPoint с другими пользователями. Мы помогаем школьникам, студентам, учителям, преподавателям хранить и обмениваться учебными материалами.


Для правообладателей

Яндекс.Метрика

Обратная связь

Email: Нажмите что бы посмотреть