Презентация, доклад на тему Тема: Нестандартные методы решения уравнений вида

Содержание

Дайте определение уравнения и его корня, равносильности двух уравнений. Дайте определение равносильности преобразования уравнения и перечислите основные равносильные преобразования. Расскажите, какие равносильные преобразования нужно выполнить, чтобы решить следующие уравнения:

Слайд 1Тема: Нестандартные методы решения комбинированных уравнений
Арванова Равида Башировна
учитель математики МКОУ «СОШ

№ 7»
Г. Баксан, КБР
Тема: Нестандартные методы решения комбинированных уравненийАрванова Равида Башировнаучитель математики МКОУ «СОШ № 7»Г. Баксан, КБР

Слайд 2Дайте определение уравнения и его корня, равносильности двух уравнений.

Дайте определение

равносильности преобразования уравнения и перечислите основные равносильные преобразования.

Расскажите, какие равносильные преобразования нужно выполнить, чтобы решить следующие уравнения:













Дайте определение уравнения и его корня, равносильности двух уравнений. Дайте определение равносильности преобразования уравнения и перечислите основные

Слайд 3Дайте определение уравнения – следствия и перечислите преобразования, приводящие к уравнению

следствия.
Расскажите, каким способом приводятся следующие уравнения к уравнению - следствия:










;

Дайте определение уравнения – следствия и перечислите преобразования, приводящие к уравнению следствия.Расскажите, каким способом приводятся следующие уравнения

Слайд 4 Расскажите, каким способом приводятся следующие

уравнения к уравнению - следствия:







.







Расскажите, каким способом приводятся следующие уравнения к уравнению - следствия:

Слайд 5 Правила перехода от уравнений к

равносильным системам:


1.
9.
2.


3.
10.
4.


5.
12.

6.

7.


8.


Запишите систему, равносильную уравнению:




























Правила перехода от уравнений к равносильным системам:1.

Слайд 6Правило 1:
Уравнение:

Равносильная система:


Правило 1:Уравнение:          Равносильная система:

Слайд 7 Правила перехода от уравнений к

равносильным системам:


1.
9.
2.


3.
10.
4.


5.
12.

6.

7.


8.


Запишите систему, равносильную уравнению:




























Правила перехода от уравнений к равносильным системам:1.

Слайд 8Правило 2:
Уравнение:


Равносильная система:


Правило 2:Уравнение:             Равносильная система:

Слайд 9 Правила перехода от уравнений к

равносильным системам:


1.
9.
2.


3.
10.
4.


5.
12.

6.

7.


8.


Запишите систему, равносильную уравнению:




























Правила перехода от уравнений к равносильным системам:1.

Слайд 10Правило 3:
Уравнение:



Равносильная система:


Правило 3:Уравнение:            Равносильная система:

Слайд 11 Правила перехода от уравнений к

равносильным системам:


1.
9.
2.


3.
10.
4.


5.
12.

6.

7.


8.


Запишите систему, равносильную уравнению:




























Правила перехода от уравнений к равносильным системам:1.

Слайд 12Правило 4:
Уравнение:


Равносильная система:

Правило 4:Уравнение:        Равносильная система:

Слайд 13 Правила перехода от уравнений к

равносильным системам:


1.
9.
2.


3.
10.
4.


5.
12.

6.

7.


8.


Запишите систему, равносильную уравнению:




























Правила перехода от уравнений к равносильным системам:1.

Слайд 14Правило 5:
Уравнение:


Равносильная система:

Правило 5:Уравнение:Равносильная система:

Слайд 15 Правила перехода от уравнений к

равносильным системам:


1.
9.
2.


3.
10.
4.


5.
11.

6.

7.


8.


Запишите систему, равносильную уравнению:



























Правила перехода от уравнений к равносильным системам:1.

Слайд 16Правило 6:
Уравнение:


Равносильная система:


Правило 6:Уравнение:Равносильная система:

Слайд 17 Правила перехода от уравнений к

равносильным системам:


1.
9.
2.


3.
10.
4.


5.
12.

6.

7.


8.


Запишите систему, равносильную уравнению:




























Правила перехода от уравнений к равносильным системам:1.

Слайд 18Правило 7:
Уравнение:


Равносильная система:


Правило 7:Уравнение:Равносильная система:

Слайд 19 Правила перехода от уравнений к

равносильным системам:


1.
9.
2.


3.
10.
4.


5.
12.

6.

7.


8.


Запишите систему, равносильную уравнению:




























Правила перехода от уравнений к равносильным системам:1.

Слайд 20Правило 8:
Уравнение:


Равносильная система:

Правило 8:Уравнение:Равносильная система:

Слайд 21 Правила перехода от уравнений к

равносильным системам:


1.
9.
2.


3.
10.
4.


5.
12.

6.

7.


8.


Запишите систему, равносильную уравнению:




























Правила перехода от уравнений к равносильным системам:1.

Слайд 22Правило 9:
Уравнение:


Равносильная система:



Правило 9:Уравнение:Равносильная система:

Слайд 23 Правила перехода от уравнений к

равносильным системам:


1.
9.
2.


3.
10.
4.


5.
12.

6.

7.


8.


Запишите систему, равносильную уравнению:




























Правила перехода от уравнений к равносильным системам:1.

Слайд 24Правило 10:
Уравнение:


Равносильная система:


Правило 10:Уравнение:Равносильная система:

Слайд 25 Правила перехода от уравнений к

равносильным системам:


1.
9.
2.


3.
10.
4.


5.
12.

6.

7.


8.


Запишите систему, равносильную уравнению:




























Правила перехода от уравнений к равносильным системам:1.

Слайд 26Правило 11:




Правило 11:

Слайд 27 Правила перехода от уравнений к

равносильным системам:


1.
9.
2.


3.
10.
4.


5.
12.

6.

7.


8.


Запишите систему, равносильную уравнению:





























Правила перехода от уравнений к равносильным системам:1.

Слайд 28Правило 12:
Уравнение:


Равносильная система:



Правило 12:Уравнение:Равносильная система:

Слайд 29Как решить данное уравнение:





Как решить данное уравнение:

Слайд 30 Очень часто можно встретить уравнение, которое имеет дополнительное условие,

например:


Как можно упростить решение такого типа уравнения?



Очень часто можно встретить уравнение, которое имеет дополнительное условие, например:   Как можно упростить

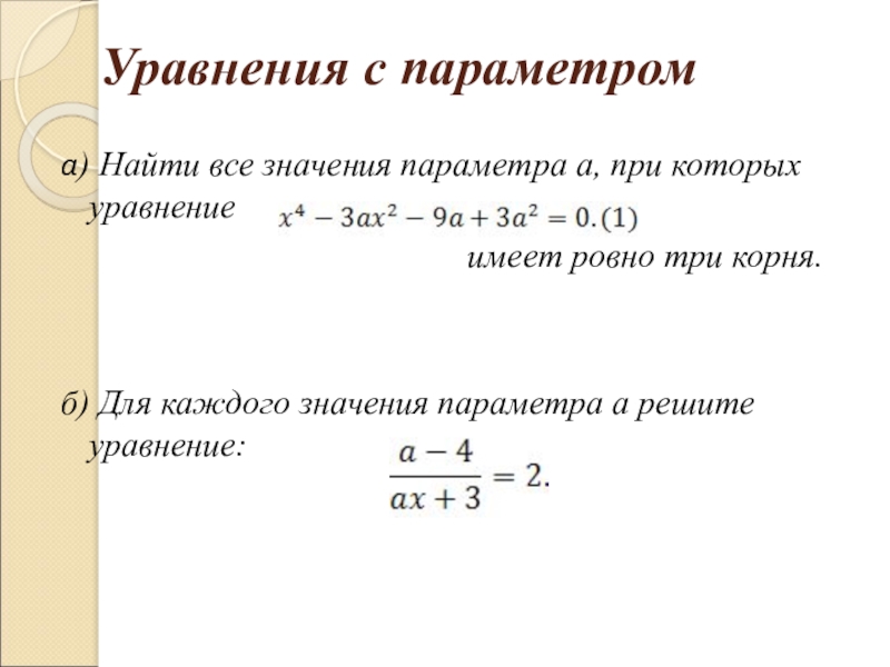
Слайд 31Уравнения с параметром
а) Найти все значения параметра а, при которых уравнение


имеет ровно три корня.


б) Для каждого значения параметра a решите уравнение:





.





Уравнения с параметрома) Найти все значения параметра а, при которых уравнение

Слайд 32Решите уравнения:

а)

б)

в)

Решите уравнения:а)б)в)

Слайд 33Решение заданий ЕГЭ
13.Решить уравнение:

Решение заданий ЕГЭ13.Решить уравнение:

Слайд 34Решение заданий ЕГЭ
Решить систему уравнений


Решение заданий ЕГЭРешить систему уравнений

Слайд 35Решение заданий ЕГЭ
Найти все значения a, такие, что уравнение


имеет

единственное решение.


Решение заданий ЕГЭ Найти все значения a, такие, что уравнение имеет  единственное решение.

Слайд 36Решение заданий ЕГЭ
Найти наибольший корень уравнения:


.

Решение заданий ЕГЭНайти наибольший корень уравнения:.

Слайд 37Решение заданий ЕГЭ
Найти значение р, при которых уравнение



не имеет решений.
Решение заданий ЕГЭНайти значение р, при которых уравнение

Слайд 38V Домашнее задание:

Решить уравнения № 1-5
Вариант 9 со сборника

ФИПИ - разобрать В1-В12.
Повторить теорию по темам:
§8 Уравнения-следствия.
§9 Равносильность уравнений системам.
§10 Равносильность уравнений на множествах.
 

V  Домашнее задание: Решить уравнения № 1-5Вариант 9 со сборника ФИПИ - разобрать В1-В12.Повторить теорию по

Слайд 39Домашнее задание:
1) Найти все значения параметра а, при которых уравнение

имеет ровно четыре корня.

2) При каком значении параметра a уравнение не имеет корней:





.





Домашнее задание:1) Найти все значения параметра а, при которых уравнение

Слайд 40Домашнее задание:
Решить систему уравнений


Домашнее задание:Решить систему уравнений

Слайд 41Домашнее задание:
Решить систему уравнений


Домашнее задание:Решить систему уравнений

Слайд 42Домашнее задание:
Найти все значения a, такие, что уравнение имеет единственное

решение:





Домашнее задание: Найти все значения a, такие, что уравнение имеет единственное решение:

Слайд 43Литература:
Ф. И. Лысенко, С. Ю. Кулабухова. Математика. Подготовка к ЕГЭ. 2010

г. – Ростов –на Дону: Легион, 2015 г.
С. М. Никольский, М. К. Потапов, Н. Н. решетников, А. В. Шевкин. Алгебра и начала математического анализа – Москва: «Просвещение», 2014г.
http://mathege.ru:8080/or/ege/Main. Сайт ФИПИ. Открытый сегмент заданий ЕГЭ.

Литература: Ф. И. Лысенко, С. Ю. Кулабухова. Математика. Подготовка к ЕГЭ. 2010 г. – Ростов –на Дону:

Что такое shareslide.ru?

Это сайт презентаций, где можно хранить и обмениваться своими презентациями, докладами, проектами, шаблонами в формате PowerPoint с другими пользователями. Мы помогаем школьникам, студентам, учителям, преподавателям хранить и обмениваться учебными материалами.


Для правообладателей

Яндекс.Метрика

Обратная связь

Email: Нажмите что бы посмотреть