Презентация, доклад на тему Табличный способ решения задач по теории вероятностей

Спецификация КИМ ЕГЭ 2014 по математике (фрагмент)Кодификатор элементов содержания КИМ ЕГЭ 2014 по математике (фрагмент)Кодификатор требований к уровню подготовки выпускников, КИМ ЕГЭ 2014 по математике (фрагмент)Спецификация КИМ ЕГЭ 2015 по математике (фрагмент)

Слайд 1Табличный метод решения задач ЕГЭ по теории вероятностей
Козлова Наталья

Тимофевна, учитель высшей категории. Школа №307
Табличный метод решения задач ЕГЭ по теории вероятностей  Козлова Наталья Тимофевна, учитель высшей категории. Школа №307

Слайд 2Спецификация КИМ ЕГЭ 2014 по математике (фрагмент)
Кодификатор элементов содержания КИМ ЕГЭ

2014
по математике (фрагмент)

Кодификатор требований к уровню подготовки выпускников, КИМ ЕГЭ 2014 по математике (фрагмент)

Спецификация КИМ ЕГЭ 2015 по математике (фрагмент)

Спецификация КИМ ЕГЭ 2014 по математике (фрагмент)Кодификатор элементов содержания КИМ ЕГЭ 2014 по математике (фрагмент)Кодификатор требований к

Слайд 3Основные теоремы
Если события А и B независимы, то

Основные теоремыЕсли события А и B независимы, то

Слайд 4Задача 1. Чтобы пройти в следующий круг соревнований, футбольной команде нужно

набрать хотя бы 4 очка в двух играх. Если команда выигрывает, то она получает 3 очка, в случае ничьей — 1 очко, если проигрывает — 0 очков. Найдите вероятность того, что команде удастся выйти в следующий круг соревнований. Считайте, что в каждой игре вероятности выигрыша и проигрыша одинаковы и равны 0,3.
Задача 1. Чтобы пройти в следующий круг соревнований, футбольной команде нужно набрать хотя бы 4 очка в

Слайд 7Задача 2. В магазине стоят два платёжных автомата. Каждый из них

может быть неисправен с вероятностью 0,05 независимо от другого автомата. Найдите вероятность того, что хотя бы один автомат исправен.
Задача 2. В магазине стоят два платёжных автомата. Каждый из них может быть неисправен с вероятностью 0,05

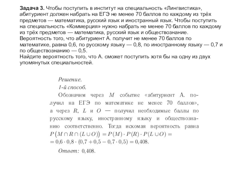
Слайд 9Задача 3. Чтобы поступить в институт на специальность «Лингвистика», абитуриент должен

набрать на ЕГЭ не менее 70 баллов по каждому из трёх предметов — математика, русский язык и иностранный язык. Чтобы поступить на специальность «Коммерция» нужно набрать не менее 70 баллов по каждому из трёх предметов — математика, русский язык и обществознание.
Вероятность того, что абитуриент А. получит не менее 70 баллов по математике, равна 0,6, по русскому языку — 0,8, по иностранному языку — 0,7 и по обществознанию — 0,5.
Найдите вероятность того, что А. сможет поступить хотя бы на одну из двух упомянутых специальностей.
Задача 3. Чтобы поступить в институт на специальность «Лингвистика», абитуриент должен набрать на ЕГЭ не менее 70

Слайд 11Задача 4. Вероятность того, что новая кофемолка прослужит больше года, равна

0,93. Вероятность того, что она прослужит больше двух лет, равна 0,81. Найдите вероятность того, что кофемолка прослужит меньше двух лет, но больше года.
Задача 4. Вероятность того, что новая кофемолка прослужит больше года, равна 0,93. Вероятность того, что она прослужит

Слайд 13Задача 5. Из районного центра в деревню ежедневно ходит автобус. Вероятность

того, что в понедельник в автобусе окажется меньше 24-х пассажиров, равна 0,57. Вероятность того, что окажется меньше 17-ти пассажиров, равна 0,28. Найдите вероятность того, что число пассажиров будет от 17 до 23.
Задача 5. Из районного центра в деревню ежедневно ходит автобус. Вероятность того, что в понедельник в автобусе

Слайд 14Задача 6. Ковбой Билл попадает в муху на стене с вероятностью

0,8, если стреляет из пристрелянного револьвера. Если Билл стреляет из непристрелянного револьвера, то он попадает в муху с вероятностью 0,25. На столе лежит 5 револьверов, из них только 2 пристрелянные. Ковбой Билл видит на стене муху, наудачу хватает первый попавшийся револьвер и стреляет в муху. Найдите вероятность того, что Билл попадёт в муху.
Задача 6. Ковбой Билл попадает в муху на стене с вероятностью 0,8, если стреляет из пристрелянного револьвера.

Слайд 17Задача 7. Агрофирма закупает куриные яйца в двух домашних хозяйствах. 60%

яиц из первого хозяйства — яйца высшей категории, а из второго хозяйства — 40% яиц высшей категории. Всего высшую категорию получает 48% яиц. Найдите вероятность того, что яйцо, купленное у этой агрофирмы, окажется из первого хозяйства.
Задача 7. Агрофирма закупает куриные яйца в двух домашних хозяйствах. 60% яиц из первого хозяйства — яйца

Слайд 19Задача 8. В торговом центре два одинаковых автомата продают кофе. Вероятность

того, что к концу дня в автомате закончится кофе, равна 0,4. Вероятность того, что кофе закончится в обоих автоматах, равна 0,22. Найдите вероятность того, что к концу дня кофе останется в обоих автоматах.
Задача 8. В торговом центре два одинаковых автомата продают кофе. Вероятность того, что к концу дня в

Слайд 23Задача 9. В Волшебной стране бывает два типа погоды: хорошая и

отличная, причем погода, установившись утром, держится неизменной весь день. Известно, что с вероятностью 0,9 погода завтра будет такой же, как и сегодня. Сегодня 11 марта, погода в Волшебной стране хорошая. Найдите вероятность того, что 14 марта в Волшебной стране будет отличная погода.
Задача 9. В Волшебной стране бывает два типа погоды: хорошая и отличная, причем погода, установившись утром, держится

Слайд 28Принципы составления таблиц вероятностей

Принципы составления таблиц вероятностей

Что такое shareslide.ru?

Это сайт презентаций, где можно хранить и обмениваться своими презентациями, докладами, проектами, шаблонами в формате PowerPoint с другими пользователями. Мы помогаем школьникам, студентам, учителям, преподавателям хранить и обмениваться учебными материалами.


Для правообладателей

Яндекс.Метрика

Обратная связь

Email: Нажмите что бы посмотреть