Презентация, доклад на тему Серьезная лекция по матанализу. Матрицы и определители

Решить систему уравнений15х +18у + 12с = 48565 х + 46 у -15с = 342х + 8у -6с = 48

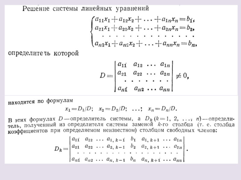
Слайд 1определители
алгебра

определителиалгебра

Слайд 2Решить систему уравнений
15х +18у + 12с = 485
65 х + 46

у -15с = 34
2х + 8у -6с = 48
Решить систему уравнений15х +18у + 12с = 48565 х + 46 у -15с = 342х + 8у

Что такое shareslide.ru?

Это сайт презентаций, где можно хранить и обмениваться своими презентациями, докладами, проектами, шаблонами в формате PowerPoint с другими пользователями. Мы помогаем школьникам, студентам, учителям, преподавателям хранить и обмениваться учебными материалами.


Для правообладателей

Яндекс.Метрика

Обратная связь

Email: Нажмите что бы посмотреть