Презентация, доклад на тему Решение текстовых задач арифметическим способом. Задачи на движение, работу и покупки (94 слайда!)

Содержание

Определить планируемые результаты по данной темеВыпускник научится в 7-9 классах (для использования в повседневной жизни и обеспечения возможности успешного продолжения образования на базовом уровне)Текстовые задачиРешать несложные сюжетные задачи разных типов на все арифметические действия;строить модель условия

Слайд 1 Решение текстовых задач арифметическим способом. Задачи на движение, работу и покупки Использование

таблиц, схем, чертежей, других средств представления данных при решении задачи.

Курдакова Галина Александровна
г. Катав-Ивановск

Решение текстовых задач арифметическим способом.  Задачи на движение, работу и покупки  Использование таблиц, схем,

Слайд 2Определить планируемые результаты по данной теме
Выпускник научится в 7-9 классах (для

использования в повседневной жизни и обеспечения возможности успешного продолжения образования на базовом уровне)

Текстовые задачи
Решать несложные сюжетные задачи разных типов на все арифметические действия;
строить модель условия задачи (в виде таблицы, схемы, рисунка или уравнения), в которой даны значения двух из трех взаимосвязанных величин, с целью поиска решения задачи;
осуществлять способ поиска решения задачи, в котором рассуждение строится от условия к требованию или от требования к условию;
составлять план решения задачи;
выделять этапы решения задачи;
интерпретировать вычислительные результаты в задаче, исследовать полученное решение задачи;
знать различие скоростей объекта в стоячей воде, против течения и по течению реки;
решать задачи на нахождение части числа и числа по его части;
решать задачи разных типов (на работу, на покупки, на движение), связывающих три величины, выделять эти величины и отношения между ними;
находить процент от числа, число по проценту от него, находить процентное снижение или процентное повышение величины;
решать несложные логические задачи методом рассуждений.
В повседневной жизни и при изучении других предметов:
выдвигать гипотезы о возможных предельных значениях искомых в задаче величин (делать прикидку).
Определить планируемые результаты по данной темеВыпускник научится в 7-9 классах (для использования в повседневной жизни и обеспечения

Слайд 3УМК, количество часов, тематика
ОСНОВНОЕ ОБЩЕЕ ОБРАЗОВАНИЕ => Учебники, содержание которых соответствует федеральному компоненту

государственного образовательного стандарта общего образования => Математика  Завершенная предметная линия 
 
Макарычев Ю.Н., Миндюк Н.Г., Нешков К.И. и др. Алгебра. 7, 8, 9 кл. выпускает издательство [Просвещение]

Особенности линии УМК: - последовательное изложение теории с привлечением большого числа примеров, способствующее эффективной организации учебного процесса; - создание условий для глубокого усвоения учащимися теории и овладения математическим аппаратом благодаря взаимосвязи и взаимопроникновению содержательно-методических линий курса; обеспечение усвоения основных теоретических знаний и формирования необходимых умений и навыков с помощью системы упражнений; - выделение заданий обязательного уровня в каждом пособии, входящем в УМК.
УМК, количество часов, тематикаОСНОВНОЕ ОБЩЕЕ ОБРАЗОВАНИЕ => Учебники, содержание которых соответствует федеральному компоненту государственного образовательного стандарта общего образования => Математика  Завершенная

Слайд 4Состав УМК «Алгебра» Макарычева Ю.Н. и др. для 7-9 классов:
  - Учебники.

7, 8, 9 классы. Авторы: Макарычев Ю.Н., Миндюк Н.Г., Нешков К.И., Суворова С.Б./ Под ред. Теляковского С.А. - Электронные приложения к учебникам (на сайте издательства). 7, 8 классы. Авторы: Макарычев Ю.Н., Миндюк Н.Г., Нешков К.И., Суворова С.Б./ Под ред. Теляковского С.А. - Рабочие тетради. 7, 8, 9 классы. Авторы: Миндюк Н.Г., Шлыкова И.С. - Дидактические материалы. 7, 8, 9 классы. Авторы: Звавич Л.И., Кузнецова Л.В., Суворова С.Б. (7 класс); Жохов В.И., Макарычев Ю.Н., Миндюк Н.Г. (8 класс); Макарычев Ю.Н., Миндюк Н.Г., Крайнева Л.Б. (9 класс). - Тематические тесты. 7, 8, 9 классы. Авторы: Дудницын Ю. П., Кронгауз В.Л. - Методические рекомендации. 7, 8 классы. Авторы: Миндюк Н.Г., Шлыкова И.С. - Рабочие программы. 7-9 классы. Автор: Миндюк Н.Г.

Учебники содержат теоретический материал, написанный на высоком научном уровне и систему упражнений, органически связанную с теорией. В каждом пункте учебников выделяются задания обязательного уровня, которые варьируются с учётом возможных случаев. В системе упражнений специально выделены задания для работы в парах, задачи-исследования, старинные задачи. 
Состав УМК «Алгебра» Макарычева Ю.Н. и др. для 7-9 классов:  - Учебники. 7, 8, 9 классы. Авторы:

Слайд 5УМК: "Макарычев Ю.Н. (7-9)" (ФКГОС ООО) 
Учебники содержат теоретический материал, написанный доступно,

на высоком научном уровне, а также систему упражнений, органически связанную с теорией. Предложенные авторами подходы к введению новых понятий и последовательное изложение теории с привлечением большого числа примеров позволят учителю эффективно организовать учебный процесс. Большое внимание уделено упражнениям, которые обеспечивают как усвоение основных теоретических знаний, так и формирование необходимых умений и навыков.
В каждом пункте учебников выделяются задания обязательного уровня, которые варьируются с учетом возможных случаев. Основной массив упражнений в пунктах составляют более сложные задания. Усложненные задания встречаются также в разделах «Дополнительные упражнения к главам». Много интересных и нестандартных задач содержится в разделе «Задачи повышенной трудности».
Учебники ориентированы на решение задач предпрофильного обучения. Каждая глава учебников завершается пунктом «Для тех, кто хочет знать больше», предназначенным для работы с учащимися, проявляющими интерес и склонности к математике.
По каждому параграфу выделены единые рубрики: «Основная цель», «Методический комментарий», «Указания к упражнениям». Это поможет учителю лучше представить роль каждой темы в общей системе обучения, правильно расставить акценты при организации учебного процесса. Даны практические рекомендации по изложению теоретического материала, по использованию различных методических приемов, по организации работы с упражнениями, приведены решения некоторых из них (иногда разными способами).
В Приложении приведены контрольные работы по каждому классу в двух вариантах (каждая разделена на две части: 1) задания обязательного уровня, 2) задания более высокого уровня сложности). Предлагается планирование учебного материала. Книги для учителя «Уроки алгебры в 7 классе», «Уроки алгебры в 8 классе», «Уроки алгебры в 9 классе» содержат различные варианты примерного тематического планирования, рассчитанные на разное число недельных часов алгебры, а также рекомендации по отбору материала на каждый урок.
УМК:

Слайд 7Алгоритмическая линия (решение арифметических задач)
Курс математики имеет прикладную направленность (умение применять

полученные знания на практике)

Важно не только научить решать задачи, но и правильно формулировать их.

Под решением задачи понимается запись (описание) алгоритма, дающего возможность выполнить требование задачи (получение ответа задачи относится прежде всего к области вычислительных умений)
Алгоритмическая линия (решение арифметических задач)Курс математики имеет прикладную направленность (умение применять полученные знания на практике)Важно не только

Слайд 8Методические подходы при решении задач:


использование таблиц,

схем,

чертежей,

других средств представления данных при

решении задачи.
Методические подходы при решении задач:использование таблиц,схем,чертежей, других средств представления данных при решении задачи.

Слайд 9Решение текстовых задач 5-6 кл.

Единицы измерений: длины, площади, объема, массы, времени,

скорости. Зависимости между единицами измерения каждой величины. Зависимости между величинами: скорость, время, расстояние; производительность, время, работа; цена, количество, стоимость.
Задачи на все арифметические действия
Решение текстовых задач арифметическим способом. Использование таблиц, схем, чертежей, других средств представления данных при решении задачи.
Задачи на движение, работу и покупки
Решение несложных задач на движение в противоположных направлениях, в одном направлении, движение по реке по течению и против течения. Решение задач на совместную работу. Применение дробей при решении задач.
Решение текстовых задач 5-6 кл.Единицы измерений: длины, площади, объема, массы, времени, скорости. Зависимости между единицами измерения каждой

Слайд 10Содержание курса математики в 7–9 классах
Алгебра

Решение текстовых задач

Задачи на все арифметические

действия
Решение текстовых задач арифметическим способом. Использование таблиц, схем, чертежей, других средств представления данных при решении задачи.
Задачи на движение, работу и покупки
Анализ возможных ситуаций взаимного расположения объектов при их движении, соотношения объемов выполняемых работ при совместной работе.
Содержание курса математики в 7–9 классахАлгебраРешение текстовых задачЗадачи на все арифметические действияРешение текстовых задач арифметическим способом. Использование

Слайд 11
Приветствие, организация внимания.





Математический ребус: З А Д А Ч А

Как

сказать иначе:

математическое задание,
упражнение, которое выполняется посредством умозаключения, вычисления,
то, что требует исполнения,
математическое задание, при котором выполняется схема, план, запись решения, проверка, ответ.
Приветствие, организация внимания.Математический ребус: З А Д А Ч А Как сказать иначе:математическое задание,упражнение, которое выполняется посредством

Слайд 12Зачем учиться решать задачи?

Некоторые люди считают, что математические навыки, полученные в

школе, нужны только тем, чья профессия связана с технической сферой. Прочим же решение математических задач в жизни не пригодится. Так ли это?
Давайте уберем из словосочетания «решение математических задач» второе слово — останется «решение задач». Это именно то, чем каждый человек занимается на протяжении всей своей жизни! Но причем здесь математика?
Решение математических задач способствует развитию интеллекта и выполняет образовательную функцию.
Человек, обладающий математическими навыками, попав в сложную жизненную ситуацию, начинает «просчитывать» все возможные пути решения и обязательно найдет оптимальный выход! 
Опыт решения задач по математике обязательно потребуется при подготовке к экзаменам. «Набить руку» можно только в том случае, если решать задачи регулярно.
И наконец, какое это удовольствие – видеть результат правильно решенной задачи! 
Зачем учиться решать задачи?Некоторые люди считают, что математические навыки, полученные в школе, нужны только тем, чья профессия

Слайд 13

Дан набор величин:

S, V, t, A, P, t, C, q,

r

Как можно разделить их на группы?

Как вы думаете, данные величины встречаются в нашей жизни?

Где они встречаются?


Текстовые задачи включены в учебники математики 5-11 классов, за период обучения школьники решают около 500 различных задач.

Дан набор величин: S, V, t, A, P, t, C, q, rКак можно разделить их на группы?

Слайд 14Сумма каких двух натуральных чисел
равна их произведению?
Ответ
2 + 2
2

· 2

=

Сумма каких двух натуральных чисел равна их произведению? Ответ2 + 22 · 2=

Слайд 15Какое число нужно увеличить в 15 раз
и получить 15.
Ответ
1
1

· 15

=

Какое число нужно увеличить в 15 раз и получить 15. Ответ11 · 15=

Слайд 16Число, которое составляет
девятую часть от 81?
Ответ
81 : 9
9
=

Число, которое составляет девятую часть от 81? Ответ81 : 99=

Слайд 17Содержательная часть:

Текстовая задача — это словесная модель некоторой реальной ситуации.

Содержательная часть:Текстовая задача — это словесная модель некоторой реальной ситуации.

Слайд 18Задачи I группы
Задачи, при решении которых устанавливается конкретный смысл

арифметических действий.

Задачи II группы

Задачи, при решении которых устанавливается связь между компонентами и результатами арифметических действий. Простые задачи на нахождение неизвестного компонента
(обратные для 1 группы задач)

Задачи III группы

Задачи, при решении которых раскрываются понятия разности
и кратного отношения (6 видов).

Задачи I группы  Задачи, при решении которых устанавливается конкретный смысл арифметических действий.Задачи II группы 		Задачи, при

Слайд 19По содержанию задачи можно разбить на следующие группы:

Экономического содержания:
Купля – продажа


Оптимальный выбор
Спрос –предложение
Бизнес

Физического содержания :
Эти задачи, конечно, требуют понимания физического явления, однако, для их решения в большей степени нужна приличная математическая подготовка в смысле умения решать уравнения и неравенства, а также умения вычислять и преобразовывать выражения.

Прямая пропорциональная зависимость :
Движение (в том числе движение по суше и реке)
Работа (в том числе и совместная)

Задачи на смеси, сплавы, растворы .
По содержанию задачи можно разбить на следующие группы:Экономического содержания:Купля – продажа Оптимальный выбор Спрос –предложение Бизнес Физического

Слайд 20Для решения текстовых задач применяются три основных метода: арифметический, алгебраический и

комбинированный.


Арифметический метод.
Арифметический способ решения заключается в нахождении ответа задачи путём арифметических действий над числами.


Алгебраический способ состоит в получении ответа на вопрос задачи с помощью составления уравнения и последующего его решения

Для решения текстовых задач применяются три основных метода: арифметический, алгебраический и комбинированный. Арифметический метод.Арифметический способ решения заключается

Слайд 22Моделирование в процессе решения задач

Чтобы решить задачу, надо построить ее математическую

модель.

Моделирование - один из математических методов познания окружающей действительности, при котором строятся и исследуют­ся модели.
Моделирование упрощает процесс познания, так как вы­деляет и отображает только нужную грань реальности, абстрагиру­ясь от незначимых факторов.
Математическая модель — это описание реального процесса на математическом языке.

Математической моделью текстовой задачи является числовое выражение (или несколько числовых выражений, если задача реша­ется по действиям) и уравнение (либо система уравнений).
Моделирование в процессе решения задачЧтобы решить задачу, надо построить ее математическую модель.Моделирование - один из математических методов познания

Слайд 25Задачи на движение, работу и стоимость товара

Задачи на движение, работу и стоимость товара

Слайд 26Алгоритм

Алгоритм

Слайд 27Особенности решения задач «на работу».
А=Р*t, где А-работа

Р- производительность труда
t- время
Р=А/t
t=А/Р
Если в условии не дана вся работа, то её можно принять за 1
Общая производительность (совместная) равна сумме производительностей.


Особенности решения задач «на работу».А=Р*t, где А-работа

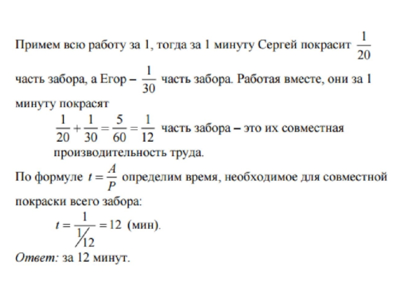
Слайд 28Задача.

Сергей может покрасить забор за 20 минут, а Егор –

за 30 минут. За сколько минут, работая вместе, они могут покрасить забор?

Решение.

Вся работа – это покраска забора.
Площадь забора неизвестна, поэтому конкретно узнать производительность труда каждого (например, сколько кв. метров они покрасят за 1 минуту) нельзя. Значит, площадь всего забора мы примем за единицу площади, тогда производительность работы каждого будет выражаться дробью – частью забора, покрашенной за единицу времени.

Задача. Сергей может покрасить забор за 20 минут, а Егор – за 30 минут. За сколько минут,

Слайд 31 
Задача. Один мастер может выполнить заказ за 12 часов, а другой-

за 18 часов. За какое время могут выполнить заказ эти мастера, работая вместе?

1 / (1/12 + 1/18) = 7,2 (часа)

 Задача. Один мастер может выполнить заказ за 12 часов, а другой- за 18 часов. За какое время

Слайд 33
Задача. Ученик, работая самостоятельно может оштукатурить стену площадью 10 м2 за

то время, за которое мастер может оштукатурить две таких стены. Мастер и ученик, работая вместе могут оштукатурить стену за 6 часов. За какое время ученик может оштукатурить стену, работая самостоятельно? Для решения задачи удобно составить таблицу
Задача. Ученик, работая самостоятельно может оштукатурить стену площадью 10 м2 за то время, за которое мастер может

Слайд 34Решение:

Арифметический способ.

10: 6 = 1 2/3 – совместная производительность
20 : 10

= 2 (раза) – во столько раз производительность мастера больше производительности ученика
3) 1 часть – составляет производительность ученика
2 части – составляет производительность мастера
Всего: 1часть + 2 части = 3 части – составляет совместная
производительность мастера
и ученика
4) 1 2/3 : 3 = 5/9 – производительность ученика
5) 10 : 5/9 = 18 (ч) – за это время ученик оштукатурит стену.

Ответ: за 18 часов.
Решение:Арифметический способ.10: 6 = 1 2/3 – совместная производительность20 : 10 = 2 (раза) – во столько

Слайд 35 
Алгебраический способ.

 Алгебраический способ.

Слайд 36Задача.

Каждый из двух рабочих одинаковой квалификации может выполнить заказ за 12

часов. Через 4 часа после того, как один из них приступил к выполнению заказа, к нему присоединился второй рабочий, и работу над заказом они довели до конца уже вместе. Сколько часов потребовалось на выполнение всего заказа? 
Задача.Каждый из двух рабочих одинаковой квалификации может выполнить заказ за 12 часов. Через 4 часа после того,

Слайд 37В этой задаче и не требуется вводить переменную. Она буквально выполняется

по действиям.

Давайте проследим как заполнялась таблица.

1) В данном случае работа для нас абстрактна. Мы не можем ее измерить в страницах, деталях, литрах и т.п. В таких случаях обозначают работу за 1 (можно было бы и за  обозначить).
2) Производительность обоих рабочих –  часть работы в час.
3) Раз первый рабочий работал 4 часа с производительностью , то он выполнил   часть работы.
4) Оставшаяся часть работы – 2/3.
5) При совместной работе производительности складываются. Поэтому вдвоем рабочие работают со скоростью 1/12 + 1/12 = 1/6  часть работы в час.
6) Время работы  I + II находим по формуле t = A/V .
Получаем: 2/3 : 1/6  = 4 часа.
Наконец, на выполнение всего заказа потребуется 4 + 4 = 8 часов.

Ответ: 8.

В этой задаче и не требуется вводить переменную. Она буквально выполняется по действиям.Давайте проследим как заполнялась таблица.1)

Слайд 39Задача № 8.15 («Алгебра. Сборник заданий для подготовки к ГИА в 9классе»,

М. Просвещение.2009г.)

Два каменщика выложили стену за 14 дней, причем второй присоединился к первому через 3 дня после начала работы. Известно, что первому каменщику на выполнение всей работы потребовалось бы на 6 дней больше, чем второму. За сколько дней мог бы выложить эту стену каждый каменщик, работая отдельно?

Задача № 8.15 («Алгебра. Сборник заданий для подготовки к ГИА в 9классе», М. Просвещение.2009г.)Два каменщика выложили стену

Слайд 40Анализ текста задачи и составление условия-таблицы
Необходимо ответить на вопросы:
Сколько участников задачи?
Какими

величинами характеризуется ситуация?
Каково количество ситуаций, в которые попадают участники задачи?
Какие величины известны?
Как связаны величины, характеризующие процесс задачи?
Анализ текста задачи и составление условия-таблицыНеобходимо ответить на вопросы:Сколько участников задачи?Какими величинами характеризуется ситуация?Каково количество ситуаций, в

Слайд 41Сколько участников задачи?
Два участника
Две строки в таблице

Сколько участников задачи?Два участникаДве строки в таблице

Слайд 42Какими величинами характеризуется ситуация?
производительность V,
работа А,
время t

Какими величинами характеризуется ситуация?производительность V, работа А, время t

Слайд 43Каково количество ситуаций, в которые попадают участники задачи?
работа совместно
работа отдельно
две колонки

в таблице-условии
Каково количество ситуаций, в которые попадают участники задачи?работа совместноработа отдельнодве колонки в таблице-условии

Слайд 44Какие величины известны?
заносим в таблицу все известные значения

Какие величины известны?заносим в таблицу все известные значения

Слайд 45Как связаны величины, характеризующие процесс задачи?
заносим в таблицу все связи
1

Как связаны величины, характеризующие процесс задачи?заносим в таблицу все связи 1

Слайд 46Заполняем таблицу, используя формулы связывающие величины:
выражаем величины одну через другую

А=Vt, V=A/t,

1

Заполняем таблицу, используя формулы связывающие величины: выражаем величины одну через другую А=Vt, V=A/t,1

Слайд 47Составление уравнения
учитываем, что при совместной работе каменщики выложили всю стену целиком,
получаем

уравнение:
Составление уравненияучитываем, что при совместной работе каменщики выложили всю стену целиком,получаем уравнение:

Слайд 48Решение уравнения
Уравнение cводится к квадратному

Решение уравненияУравнение cводится к квадратному

Слайд 49Анализ( интерпретация) полученного результата
В результате решения квадратного уравнения получаются корни х=22

и х=-7. По смыслу задачи х = -7 – посторонний корень, поэтому оставляем только х=22.
Анализ( интерпретация) полученного результатаВ результате решения квадратного уравнения получаются корни х=22 и х=-7. По смыслу задачи х

Слайд 50Ответ.
Второй каменщик выполнит всю работу за 22дня, первый за 28 дней.


Ответ.Второй каменщик выполнит всю работу за 22дня, первый за 28 дней.

Слайд 51Замечание
Используя другую связь для введения переменной х, можно получить другую таблицу

и уравнение

1

ЗамечаниеИспользуя другую связь для введения переменной х, можно получить другую таблицу и уравнение1

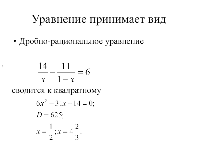
Слайд 52Уравнение принимает вид
Дробно-рациональное уравнение



сводится к квадратному
;

Уравнение принимает видДробно-рациональное уравнениесводится к квадратному;

Слайд 53Интерпретация результата
В данном случае по смыслу задачи подходит лишь х=0,5.
Следующим шагом

необходимо найти искомые величины, т.е. 14/х и 11/(1-х)
Данный способ нерационален, но ответ к задаче тот же: 28дней и 22 дня.
Интерпретация результатаВ данном случае по смыслу задачи подходит лишь х=0,5.Следующим шагом необходимо найти искомые величины, т.е. 14/х

Слайд 54Итак, в ходе ответов на вопросы:
Сколько участников задачи?
Какими величинами характеризуется ситуация?
Каково

количество ситуаций, в которые попадают участники задачи?
Какие величины известны?
Как связаны величины, характеризующие процесс задачи?
Учащиеся приходят к верному ответу

Итак, в ходе ответов на вопросы:Сколько участников задачи?Какими величинами характеризуется ситуация?Каково количество ситуаций, в которые попадают участники

Слайд 55Задача
Один комбайнер может убрать урожай пшеницы с участка на 24 ч

быстрее, чем другой. При совместной работе они закончат уборку урожая за 35 часов. Сколько времени потребуется каждому комбайнеру, чтобы одному убрать урожай?
ЗадачаОдин комбайнер может убрать урожай пшеницы с участка на 24 ч быстрее, чем другой. При совместной работе

Слайд 56Решение задачи
Вспомним формулу для вычисления работы

А-работа, N-производительность, t-время

Решение задачиВспомним формулу для вычисления работы А-работа, N-производительность, t-время

Слайд 57Составим систему:
Решаем систему способом подстановки
Ответ: у = 60, х = 84

Составим систему:Решаем систему способом подстановкиОтвет: у = 60, х = 84

Слайд 58«Кластер»

«Кластер»

Слайд 59Схемы задач на движение.
1). Встречное движение.
3). Движение в противоположных направлениях. Начало

движения из разных пунктов.

2). Движение в противоположных направлениях из одного пункта

4).Движение в одном направлении из разных пунктов.

При решении этих задач надо использовать понятия «скорость сближения» и « скорость удаления».

Схемы задач на движение.1). Встречное движение.3). Движение в противоположных направлениях. Начало движения из разных пунктов. 2). Движение

Слайд 63Задача.

Расстояние между городами A и B равно 620 км. Из города

A в город B выехал первый автомобиль, а через два часа после этого навстречу ему из города B выехал со скоростью 90 км/ч второй автомобиль. Найдите скорость первого автомобиля, если автомобили встретились на расстоянии 350 км от города A. Ответ дайте в км/ч.

Решение.
Задача.Расстояние между городами A и B равно 620 км. Из города A в город B выехал первый

Слайд 64Второй автомобиль проехал 620 – 350 = 270 км со скоростью  90 км/ч, значит

он находился в пути 270 / 90 = 3  часа.
Первый автомобиль находился в пути на два часа больше, то есть 5 часов.
Поэтому скорость первого автомобиля, проехавшего 350  км за 5 часов есть 350 / 5 = 70 км/ч.

Ответ: 70.
Второй автомобиль проехал 620 – 350 = 270 км со скоростью  90 км/ч, значит он находился в пути 270 /

Слайд 65Задача.
Расстояние между двумя причалами 36 км. Сколько времени потратит теплоход на

путь по реке от одного причала до другого и обратно, если собственная скорость теплохода 15 км/ч, а скорость течения реки – 3 км/ч?
Задача.Расстояние между двумя причалами 36 км. Сколько времени потратит теплоход на путь по реке от одного причала

Слайд 66- Что движется по реке?
- Какие величины указаны в задаче?
- В

каком направлении теплоход двигается по реке?
- Как находится скорость по течению реки?
- Как находится скорость против течения реки?
- Решалась ли раньше подобная задача?
Перевод текста на математический язык, установление соотношений между данными и вопросом.
Составим две таблицы (1 и 2) При заполнении 2 таблицы зададим вопросы:
- Как найти время движения теплохода по течению реки?
- Как найти время движения теплохода против течения реки?
- Как найти общее время?

- Что движется по реке?- Какие величины указаны в задаче?- В каком направлении теплоход двигается по реке?-

Слайд 67План:
1. Находим скорость теплохода по течению реки.
2. Находим время, которое он

потратил на движение по течению реки.
3. Находим скорость теплохода против течения реки.
4. Находим время, которое он потратил на движение против течения реки.
5. Находим общее время, которое потратил теплоход на путь по реке от одного причала до другого и обратно.
План:1. Находим скорость теплохода по течению реки.2. Находим время, которое он потратил на движение по течению реки.3.

Слайд 69Решение:

15 + 3 = 18 (км/ч) – скорость теплохода по течению

реки.
36 ÷ 18 = 2 (ч) – время движения теплохода по течению реки.
15 – 3 = 12 (км/ч) – скорость теплохода против течения реки.
36 ÷ 12 = 3 (ч) – время движения теплохода против течения реки.
2 + 3 = 5 (ч) – время, которое потратил теплоход на путь по реке от одного причала до другого и обратно.

Ответ: 5 часов.

Решение:15 + 3 = 18 (км/ч) – скорость теплохода по течению реки.36 ÷ 18 = 2 (ч)

Слайд 70Задача.

Стоянка геологов находится на расстоянии 340 км от города. Чтобы добраться

до стоянки, геологи сначала ехали из города 4 часа на машине со скоростью 75 км/ч, затем 3 часа ехали на лошадях со скоростью 8 км/ч, а после этого 4 часа шли пешком. С какой скоростью они шли пешком?

Решение.

Решим задачу арифметическим способом, используя способ оформления в виде содержательной схемы.

Задача.Стоянка геологов находится на расстоянии 340 км от города. Чтобы добраться до стоянки, геологи сначала ехали из

Слайд 77А
В
70 км
Задача № 2
(на задержку в пути)
Велосипедист выехал с постоянной скоростью

из  города А  в город В, расстояние между которыми равно  70 км. На следующий день он отправился обратно со скоростью на 3 км/ч больше прежней. По дороге он сделал остановку на  3часа. В результате он затратил на обратный путь столько же времени, сколько на путь из А в В. 
Найдите скорость велосипедиста на пути из А в В. Ответ дайте в км/ч.
АВ70 кмЗадача № 2 (на задержку в пути)Велосипедист выехал с постоянной скоростью из  города А  в город В, расстояние между

Слайд 78А
В
70 км
Велосипедист выехал с постоянной скоростью из  города А  в город В, расстояние между

которыми равно  70 км. На следующий день он отправился обратно со скоростью на 3 км/ч больше прежней. По дороге он сделал остановку на  3часа. В результате он затратил на обратный путь столько же времени, сколько на путь из А в В. 
Найдите скорость велосипедиста на пути из А в В. Ответ дайте в км/ч.
АВ70 кмВелосипедист выехал с постоянной скоростью из  города А  в город В, расстояние между которыми равно  70 км. На следующий день

Слайд 79А
В
70 км
Велосипедист выехал с постоянной скоростью из  города А  в город В, расстояние между

которыми равно  70 км. На следующий день он отправился обратно со скоростью на 3 км/ч больше прежней. По дороге он сделал остановку на  3часа. В результате он затратил на обратный путь столько же времени, сколько на путь из А в В. 
Найдите скорость велосипедиста на пути из А в В. Ответ дайте в км/ч.
АВ70 кмВелосипедист выехал с постоянной скоростью из  города А  в город В, расстояние между которыми равно  70 км. На следующий день

Слайд 80Заполним таблицу
Читаем условие задачи и заполняем 2-й столбик таблицы:
Велосипедист выехал

с постоянной скоростью из  города А  в город В, расстояние между которыми равно  70 км

70

70

На следующий день он отправился обратно со скоростью на 3 км/ч больше прежней.
Из этого условия определим, что скорость из А в B - х км/ч, из B в A – (х+3) км/ч

х

х+3

По дороге он сделал остановку на  3часа.

+3

В результате он затратил на обратный путь столько же времени, сколько на путь из А в В. 

=

Заполним таблицуЧитаем условие задачи и заполняем 2-й столбик таблицы: Велосипедист выехал с постоянной скоростью из  города А  в город В,

Слайд 81Решим уравнение:
70(х + 3) = 70х + 3х(х+3)
х2 +3х – 70

= 0
D = 289
х1 = - 10, х2 = 7

Скорость велосипедиста число положительное, следовательно скорость равна 7 км/ч.

Ответ: 7



Решим уравнение:70(х + 3) = 70х + 3х(х+3)х2 +3х – 70 = 0D = 289х1 = -

Слайд 82Задача.

Мешок гречки стоит в магазине 300 рублей. За зиму Иван расходует

полмешка гречки. Какую наименьшую сумму в рублях придётся потратить Ивану, если он собирается купить гречки на следующие 7 зим?  Решение.

На следующие 7 зим Ивану понадобится 0,5⋅7=3,5 мешка гречки. Таким образом, ему придётся купить минимум 4 мешка, что обойдётся ему в 300⋅4=1200 рублей.

Ответ: 1200
Задача.Мешок гречки стоит в магазине 300 рублей. За зиму Иван расходует полмешка гречки. Какую наименьшую сумму в

Слайд 83Задача.

В магазине “Звон посуды” набор из трёх тарелок стоит 42

рубля. Ане для проведения праздника нужно 20 тарелок. Какой наименьшей суммы в рублях ей для этого хватит? 
Решение.

Так как 20 не делится на 3 нацело, то наименьшее количество наборов, достаточное для проведения праздника, получается после округления в большую сторону результата от деления 20 на 3 и равно 7.
Для покупки нужного числа тарелок понадобится минимум 7⋅42=294 рубля.

Ответ: 294
Задача. В магазине “Звон посуды” набор из трёх тарелок стоит 42 рубля. Ане для проведения праздника нужно

Слайд 84Задача.

На подарок Юле пять подруг сложились по 370 рублей, но оказалось,

что подарок стоит 2070 рублей. Сколько ещё рублей надо внести Юлиным подругам вместе, чтобы купить заветный подарок? 
Решение.

Сумма, которую собрали пять Юлиных подруг, составляет 5⋅370=1850 рублей.
На покупку подарка им не хватило 2070−1850=220 рублей.

Ответ: 220
Задача.На подарок Юле пять подруг сложились по 370 рублей, но оказалось, что подарок стоит 2070 рублей. Сколько

Слайд 85Задача.

В квартире, где проживает Мария, установлен прибор учета расхода холодной воды

(счетчик). 1 января счетчик показывал расход 107 куб. м. воды, а 1 февраля – 123 куб. м. Какую сумму должна заплатить Мария за холодную воду за январь, если цена 1 куб. м. холодной воды составляет 21 руб. 70 коп.? Ответ дайте в рублях.
Решение.

Можем найти, сколько куб. м. воды израсходовала Мария за январь: 123−107=16 куб. м. Так как цена за 1 куб. м. составляет 21 руб. 70 коп., или, что то же самое, 21,7 руб., то Марии следует заплатить р у б 16⋅21,7=347,2 руб.

Ответ: 347,2
Задача.В квартире, где проживает Мария, установлен прибор учета расхода холодной воды (счетчик). 1 января счетчик показывал расход

Слайд 86Задача
Цена персиков на 20р выше, чем цена абрикосов. Для консервирования

компота купили 3 кг персиков и 5 кг абрикосов. По какой цене покупали фрукты, если вся покупка обошлась 620 рублей?
Задача Цена персиков на 20р выше, чем цена абрикосов. Для консервирования компота купили 3 кг персиков и

Слайд 88Вспомогательная таблица:
Математическая модель 3(х+20) + 5х= 620

Вспомогательная таблица: Математическая модель 3(х+20) + 5х= 620

Слайд 89Задача.

В обменном пункте 1 гривна стоит 3 рубля 70 копеек. Отдыхающие

обменяли рубли на гривны и купили 3 кг помидоров по цене 4 гривны за 1 кг. Во сколько рублей обошлась им эта покупка? Ответ округлите до целого числа.

Решение.

На покупку 3 кг помидоров было потрачено 3×4 = 12 гривен, что составляет 12×3,70 = 44,40 рублей. (Здесь перешли к десятичному представлению стоимости гривны 3 рубля 70 копеек = 3,70 руб., исходя из того, что копейка - это сотая часть рубля.)
Округляем ответ до целого 44,40 ≈ 44 рубля.

Ответ: 44
Задача.В обменном пункте 1 гривна стоит 3 рубля 70 копеек. Отдыхающие обменяли рубли на гривны и купили

Слайд 90Задача.

Магазин делает пенсионерам скидку на определенное количество процентов от цены покупки. Пакет

кефира стоит в магазине 40 рублей. Пенсионер заплатил за пакет кефира 38 рублей. Сколько процентов составляет скидка для пенсионеров?

Решение.

Пенсионер заплатил на 40 - 38 = 2 рубля меньше, что и является скидкой. Объявленная магазином цена покупки составляет 40 рублей. Следовательно, задача сводится к определению, какой процент от числа 40 составляет число 2?  2/40 = 0,05, 0,05×100 = 5, т.е. 5%.

Ответ: 5
Задача.Магазин делает пенсионерам скидку на определенное количество процентов от цены покупки. Пакет кефира стоит в магазине 40 рублей.

Слайд 91Задача.

В сентябре 1 кг винограда стоил 60 рублей, в октябре виноград подорожал на 25%, а в

ноябре еще на 20%. Сколько рублей стоил 1 кг винограда после подорожания в ноябре?

Решение.
Прежде всего вспомним правило "Всегда считаем, что перед изменением величина составляла 100%." 1) Определим, сколько стоил виноград в октябре. 60 рублей это 100%,  x рублей это 100% + 25% = 125% = 1,25. В октябре виноград стоил 60×1,25 = 75 (руб.)  2) Определим сколько стоил виноград в ноябре. 75 рублей это 100%, x рублей это 100% + 20% = 120% = 1,20. В ноябре виноград стоил 75×1,2 = 90 (руб.)Ответ: 90
Замечание: 25% и 20% подорожания нельзя складывать, так как они относятся к разным ценам. В октябре виноград дорожал относительно сентябрьской цены, а в ноябре - относительно октябрьской. Перед изменением цены в октябре было 30 сентября, виноград в этот день стоил 60 рублей, и это составляло 100%. А перед изменением цены в ноябре было 31 октября, когда виноград стоил 75 рублей, и это составляло (другие) 100%
Задача.В сентябре 1 кг винограда стоил 60 рублей, в октябре виноград подорожал на 25%, а в ноябре еще на 20%. Сколько рублей стоил

Слайд 92Задача.
Магазин закупает пакеты молока по 33 рубля за штуку и продает с наценкой 25%. Какое наибольшее число

таких пакетов молока можно купить на 300 рублей?

Решение.
Наценка 25% означает, что цена продажи составляет 
100% + 25% = 125% = 1,25 от закупочной цены.
Магазин продает пакет молока за 33 *1,25 = 41,2533⋅1,25=41,25 руб.
Найдем число пакетов, которое можно купить на 300 рублей.
300 : 41,25 = 80/11=​7​ 3/11​​. Значит, наибольшее число пакетов равно 7.

Ответ: 7
Задача.Магазин закупает пакеты молока по 33 рубля за штуку и продает с наценкой 25%. Какое наибольшее число таких пакетов молока можно купить на 300 рублей?Решение.Наценка 25% означает,

Слайд 93Логическая задача.

Поют в хоре и занимаются танцами 82 студента, занимаются танцами

и художественной гимнастикой 32 студента, а поют в хоре и занимаются художественной гимнастикой 78 студентов. Сколько студентов поют в хоре, занимаются танцами и художественной гимнастикой отдельно, если известно, что каждый студент занимается только чем-то одним?
Логическая задача.Поют в хоре и занимаются танцами 82 студента, занимаются танцами и художественной гимнастикой 32 студента, а

Слайд 94Решение.

1-й способ.

1) 82 + 32 + 78 = 192 (чел.) —

удвоенное число студентов, поющих в хоре, занимающихся танцами и художественной гимнастикой;
2) 192 : 2 = 96 (чел.) — поют в хоре, занимаются танцами и художествен­ной гимнастикой;
3) 96 – 32 = 64 (чел.) — поют в хоре;
4) 96 - 78 = 18 (чел.) — занимаются танцами;
5) 96 - 82 = 14 (чел.) — занимаются художественной гимнастикой.

2-й способ.

1) 82 - 32 = 50 (чел.) — на столько больше студентов поют в хоре, чем занимаются художественной гимнастикой;
2) 50 + 78 = 128 (чел.) — удвоенное число студентов, поющих в хоре;
3) 128 : 2 = 64 (чел.) — поют в хоре;
4) 78 - 64 = 14 (чел.) — занимаются художественной гимнастикой;
5) 82 - 64 18 (чел.) — занимаются танцами.
О т в е т: 64 студента поют в хоре, 14 студентов занимаются художествен­ной гимнастикой, 18 студентов занимаются танцами.
Решение.1-й способ.1) 82 + 32 + 78 = 192 (чел.) — удвоенное число студентов, поющих в хоре,

Что такое shareslide.ru?

Это сайт презентаций, где можно хранить и обмениваться своими презентациями, докладами, проектами, шаблонами в формате PowerPoint с другими пользователями. Мы помогаем школьникам, студентам, учителям, преподавателям хранить и обмениваться учебными материалами.


Для правообладателей

Яндекс.Метрика

Обратная связь

Email: Нажмите что бы посмотреть