Презентация, доклад на тему Проектирование многоуровневой системы задач с параметром курса 7-9 классов. Линейные уравнения.

Задачи с параметрами играют важную роль в формировании логического мышления и математической культуры у школьников, но их решение вызывает у них значительные затруднения. Это связано с тем, что каждое уравнение или неравенство с параметрами представляет собой

Слайд 1Многоуровневая система задач в соответствии с требованиями ФГОС ООО.
«Проектирование многоуровневой

системы задач с параметром курса 7-9 классов. Линейные уравнения»
Многоуровневая система задач в соответствии с требованиями ФГОС ООО. «Проектирование многоуровневой системы задач  с параметром курса

Слайд 2
Задачи с параметрами играют важную роль в формировании логического мышления и

математической культуры у школьников, но их решение вызывает у них значительные затруднения.
Это связано с тем, что каждое уравнение или неравенство с параметрами представляет собой целый класс обычных уравнений и неравенств, для каждого из которых должно быть получено решение. Такие задачи постоянно предлагаются на едином государственном экзамене и на вступительных экзаменах в вузы. Хотя на ЕГЭ встречается всего одна-две задачи с параметрами, но те школьники, которые хотят получить высший балл по ЕГЭ, должны уметь их решать. Поэтому начинать знакомить учащихся с подобными задачами нужно намного раньше – параллельно с соответствующими разделами школьной программы по математике.
Задачи с параметрами играют важную роль в формировании логического мышления и математической культуры у школьников, но их

Слайд 3
По задачам с параметрами уже вышел ряд книг и пособий. Но

большинство из них предполагают наличие у школьника высокой математической культуры, а также значительного объема математических фактов, которые в школе изучаются весьма поверхностно или совсем не изучаются. Поэтому школьникам обычных школ зачастую эти книги не доступны для понимания. Разбираться в них могут только школьники продвинутых математических классов.
Спроектируем многоуровневую систему задач с параметрами, для решения линейных уравнений в курсах 7-9 классов.
По задачам с параметрами уже вышел ряд книг и пособий. Но большинство из них предполагают наличие у

Слайд 4Базовые задачи
При всех значениях параметра а решить уравнения:
1)
2)
3)
4)
5)





Базовые задачиПри всех значениях параметра а решить уравнения: 1)2)3)4)5)

Слайд 5Решение задач
Пример 1. Для всех значений параметра а решите уравнение х

– а = 0.
Ответ: х = а при любом а.

Этот пример напоминает, что при решении задач с параметрами нужно находить неизвестную, и указывать, при каких значениях параметра ответ имеет смысл.
Решение задач Пример 1. Для всех значений параметра а решите уравнение х – а = 0.Ответ: х

Слайд 6Пример 2. Для всех значений параметра а решите уравнение

ах = 1.

Решение: При а = 0 данное уравнение решений не имеет, и в ответе это обстоятельство должно быть отражено.
Ответ: при а = 0 решений нет; при а ≠ 0 решение .


Пример 2. Для всех значений параметра а решите уравнение   ах  = 1. Решение: При

Слайд 7Пример 3. Исследовать и решить уравнение с параметром
Решение: Найдём контрольные

значения параметра, т.е. такие значения при которых коэффициент при х обращается в 0. Такими значениями являются а = 0 и а = 2.
а) При а =0 уравнение принимает вид 0х = -2. Это уравнение корней не имеет.
б) При а = 2 уравнение принимает вид 0х = 0. Корнем этого уравнения является любое действительное число.
в) При а ≠ 0 и а ≠ 2 из исходного уравнения получаем , откуда .

Ответ: 1) при а =0 корней нет.
2) при а = 2 х – любое действительное число.
3) при то






Пример 3. Исследовать и решить уравнение с параметром Решение: Найдём контрольные значения параметра, т.е. такие значения при

Слайд 8Пример 5. Исследовать и решить уравнение с параметром а2 (х –

5) = 25 (х – а)

Выполнив ряд преобразований, приведём уравнение к виду, наиболее удобному для исследования: а2х – 5а2 = 25х – 25а;
(а2 – 25)х = 5а2 – 25а; (а-5)(а+5)х = 5а(а-5).
а) при ед. х ; .

б) Если а = 5, то 0х = 0, следовательно, любое х есть решение.
в) Если а = - 5, то 0х = 250, следовательно, решений нет.
Графическая иллюстрация исследования по параметру а:





-5 5
а

3) 1) 2)

Пример 5. Исследовать и решить уравнение с параметром а2 (х – 5) = 25 (х – а)Выполнив

Слайд 9Ответ:
1) при ед. х

.

2) при а = 5, любое х есть решение;
3) при а = -5, решений нет.




Ответ:1)  при       ед. х

Слайд 10Модифицированные задачи

Модификация (или видоизменение) задач происходит по следующим направлениям:
увеличение технической сложности

и трудности задачи;
варьирование известного алгоритма решения задач (переформулировать условие задачи);
необычная форма представления условия задачи (когда сразу не видно применение известного алгоритма решения).
Модифицированные задачиМодификация (или видоизменение) задач происходит по следующим направлениям:увеличение технической сложности и трудности задачи;варьирование известного алгоритма решения

Слайд 11
Примеры:
При каких значениях параметра а уравнение

. имеет целые корни.
При каких значениях параметра n уравнение

а) имеет единственный корень;
б) имеет бесконечное множество корней;
в) не имеет корней.
Найдите все значения параметра а, при каждом из которых уравнения и имеют общий корень

При всех значениях параметра а решить уравнение |2х + 8| + |2х - 6| = а

Примеры:При каких значениях параметра а уравнение

Слайд 12Решение задач
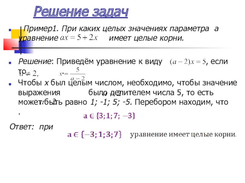
Пример1. При каких целых значениях параметра а уравнение

имеет целые корни.

Решение: Приведём уравнение к виду , если то .
Чтобы х был целым числом, необходимо, чтобы значение выражения было делителем числа 5, то есть может быть равно 1; -1; 5; -5. Перебором находим, что .
Ответ: при








Решение задач Пример1. При каких целых значениях параметра а  уравнение

Слайд 13Нестандартные задачи

Решение нестандартных (незнакомых) задач сложно как в техническом, так и

в логическом плане. Учащийся должен уметь ориентироваться в новой ситуации, выдвигать и опровергать гипотезы, подключать новые идеи решения задач.
Такие задачи часто имеют довольно громоздкие упрощения и вычисления. Кроме этого само понимание условия таких задач требует логического мышления высокого уровня.
Нестандартные задачиРешение нестандартных (незнакомых) задач сложно как в техническом, так и в логическом плане. Учащийся должен уметь

Слайд 14Задачи:
1)При каком значении параметра а уравнение

а) имеет 1 решение;
б) имеет

2 решения;
в) не имеет решений.
2)Решите уравнение

3)Исследовать и решить уравнение с параметром




Задачи: 1)При каком значении параметра а уравнение а) имеет 1 решение;б) имеет 2 решения;в) не имеет решений.2)Решите

Что такое shareslide.ru?

Это сайт презентаций, где можно хранить и обмениваться своими презентациями, докладами, проектами, шаблонами в формате PowerPoint с другими пользователями. Мы помогаем школьникам, студентам, учителям, преподавателям хранить и обмениваться учебными материалами.


Для правообладателей

Яндекс.Метрика

Обратная связь

Email: Нажмите что бы посмотреть