Презентация, доклад на тему Применение производной и её свойств в задачах ГИА

Содержание

Проблема: В «топ» самых частых ошибок в ЕГЭ, в частности, входит: неправильное чтение графиков,ученики не понимают условие задания, допускают простейшие арифметические ошибки,не умеют себя проверить. В 2018-2019 в МБОУ «Лицей «9 им. К.Э. Циолковского» г. Калуги

Слайд 1«Каждый человек меня в чем-то превосходит; и в этом смысле мне есть

чему у него поучиться»
Эмерсон Ральф

Мастер-класс
«Применение производной и её свойств в задачах ГИА»

Мастер-классы учителей математики
МБОУ «Лицей №9 им. К.Э. Циолковского» г. Калуги
«Подготовка к ВПР, ГИА и ЕГЭ на уроках математики»

«Каждый человек меня в чем-то превосходит; и в этом смысле мне есть чему у него поучиться» Эмерсон

Слайд 2Проблема:
В «топ» самых частых ошибок в ЕГЭ, в частности, входит:

неправильное чтение графиков,
ученики не понимают условие задания,
допускают простейшие арифметические ошибки,
не умеют себя проверить.

В 2018-2019 в МБОУ «Лицей «9 им. К.Э. Циолковского» г. Калуги
в задании №7: 19 – не решили всего 7- не решили (физ.-мат. класс) 49-всего 23-(физ.-мат. класс) 61,24% - выполнили 69,56% - выполнили
В задании №18: 2–решили всего 2–решили (физ.-мат. класс) 49–всего 23- (физ.-мат. класс) 4,08% 8,69%



Проблема: В «топ» самых частых ошибок в ЕГЭ, в частности, входит: неправильное чтение графиков,ученики не понимают условие

Слайд 3Цель при подготовке к ГИА:
важно пройти всю программу целиком, а

не только «то, что пригодится на экзамене»,
повысить свою культуру вычислений,
развивать умение читать графики,
правильно использовать терминологию,
учить формулы.

Цель проведения мастер-класса:
Цель 1 (теоретического) этапа: осветить авторскую программу опыта подготовки к ВПР, ЕГЭ на уроках математики: «Применение производной и её свойств в задачах ГИА»;
Цель 2 (практического) этапа: показать формы и методы осуществления программы.

Цель при подготовке к ГИА: важно пройти всю программу целиком, а не только «то, что пригодится на

Слайд 4Задачи:
- продемонстрировать коллегам приемы работы с учащимися («работа с текстовой графической

информацией», «работа в группах над творческим заданием» и т.д.);
- прокомментировать эффективность применения приемов;
- отработать приемы в деятельностном режиме;
- представить основные результаты внедрения технологии проектирования;
- задействовать участников в процесс;
- сделать их активными, разбудить в них то, что скрыто даже для них самих; понять и устранить то, что ему мешает в саморазвитии, чтобы они проявили себя как творцы.
Задачи:- продемонстрировать коллегам приемы работы с учащимися («работа с текстовой графической информацией», «работа в группах над творческим

Слайд 5
Оборудование:
проектор, экран;
дидактический материал.

Основные этапы мастер - класса:
- организационный (приветствие,

введение в тему мастер-класса);
- демонстрационный (демонстрация наиболее эффективных приемов работы, комментарий, отработка приемов в деятельностном режиме);
- заключительный (подведение итогов, рефлексия).
Оборудование: проектор, экран; дидактический материал.Основные этапы мастер - класса:- организационный (приветствие, введение в тему мастер-класса);- демонстрационный (демонстрация

Слайд 6Описание содержания, этапы МК

1.Решение задач по подготовке к ВПР, ЕГЭ по

математике по теме «Производная. Свойства производной в заданиях ЕГЭ» по определенным темам в 10 классе.

2.Решение задач по подготовке к ВПР, ЕГЭ по математике по теме «Производная. Свойства производной в заданиях ЕГЭ» по определенным темам при повторении пройденной учебной программы в 10, 11 классах.
Описание содержания, этапы МК1.Решение задач по подготовке к ВПР, ЕГЭ по математике по теме «Производная. Свойства производной

Слайд 7Форма проведения занятия - интегрированное занятие
(лекционно-практическое).

Форма проведения занятия - интегрированное занятие (лекционно-практическое).

Слайд 8
Интернет-ресурсы:
https://reshimvse.com,
http://school.umk-spo.biz,
http://self-edu.ru,
https://www.uchportal.ru,
https://znanija.com,
http://matematikaege.ru и др. или сборникам тестов для подготовки к ЕГЭ, например,

учебного пособия Математика 10-11 класс. Подготовка к ЕГЭ, Д.А. Мальцев и др. М: Народное образование, 2013.
Интернет-ресурсы:https://reshimvse.com,http://school.umk-spo.biz,http://self-edu.ru,https://www.uchportal.ru,https://znanija.com,http://matematikaege.ru и др. или сборникам тестов для подготовки к ЕГЭ, например, учебного пособия Математика 10-11 класс.

Слайд 9Основные приемы работы, которые будут демонстрироваться слушателям:
1.прием «заготовки» Д/З на урок. 2.метод

проектов. 3.метод применения ИКТ.
4.прием опережающего обучения. 5.методический приём «комментируемое управление». 6.опорные схемы. 5.прием «Д/З по задачам ЕГЭ с дальнейшей презентацией решений». 6.метод создания заданий творческого характера. 7.приём презентации полученных результатов на уроке путем сканирования материала, решения. 8.приёмы обработки графической и текстовой информации. 9. приём «Тонкие» и «Толстые» вопросы. 10.приём «Составление краткой записи задачи». 11. приём «Вопросы к тексту». 12.приём «Верные и неверные утверждения». 13.приём Задания «на дополнение информации».
Основные приемы работы, которые будут демонстрироваться слушателям:1.прием «заготовки» Д/З на урок. 2.метод проектов. 3.метод применения ИКТ.4.прием опережающего

Слайд 1014.приём Задания «на восстановление текста». 15.приём Задания «на соотнесение». 16. приём взаимопроверки и

взаимообучения. 17. методика «Взаимообмен заданиями». 18.технология групповой работы. 19. технология развития критического мышления. 20.приём «кластер» . 21.метод мозгового штурма. 22.приём «Корзина» идей, понятий, имен… 23.приём «Фантастическая добавка». 24.прием рефлексии «Комплимент». 25.прием рефлексии Техника «рефлексивная мишень». 26.прием рефлексии «А напоследок я скажу». 27. приём «Фишбоун».

14.приём Задания «на восстановление текста». 15.приём Задания «на соотнесение». 16. приём взаимопроверки и взаимообучения. 17. методика «Взаимообмен

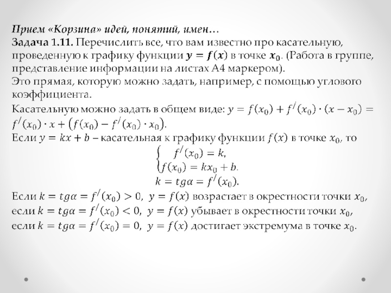
Слайд 13Задача 1.10. Написать уравнение прямой, проходящей через указанные узловые точки.

Задача 1.10.  Написать уравнение прямой, проходящей через указанные узловые точки.

Слайд 16Прочитайте текст. 
Какие слова встречаются в тексте наиболее часто? Сколько раз? 
Какие слова

выделены жирным шрифтом? Почему? 
Если бы вы читали текст вслух, то, как бы вы дали понять, на что обратить внимание?

С 2017/2018 учебного года МБОУ «Лицей №9 им. К.Э. Циолковского» г. Калуги присвоен статус региональной инновационной площадки «Формирование у обучающихся единого культурного кода России на основе продвижения передовых методик и практик в рамках реализации Концепции филологического образования».

Прочитайте текст. Какие слова встречаются в тексте наиболее часто? Сколько раз? Какие слова выделены жирным шрифтом? Почему? Если бы вы

Слайд 17
Прочитайте текст. 
Какие слова встречаются в тексте наиболее часто? Сколько раз? 
Какие слова

выделены жирным шрифтом? Почему? 
Если бы вы читали текст вслух, то, как бы вы дали понять, на что обратить внимание?
Прочитайте текст. Какие слова встречаются в тексте наиболее часто? Сколько раз? Какие слова выделены жирным шрифтом? Почему? Если бы

Слайд 18Задача 7.10.
На рисунке изображены график функции и касательные, проведенные к нему

в точках с абсциссами A, B, C, D. а). Пользуясь графиком, установить соответствие между каждой точкой и значением производной функции в ней. б). Проанализировать решение задачи, составить опорную схему решения задачи (в парах).

Задача 7.10.На рисунке изображены график функции и касательные, проведенные к нему в точках с абсциссами A, B,

Слайд 19Опорная схема решения задачи

Опорная схема решения задачи

Слайд 20«Фишбоун»

«Фишбоун»

Слайд 21
Прочитайте текст. 
Какие слова встречаются в тексте наиболее часто? Сколько раз? 
Какие слова

выделены жирным шрифтом? Почему? 
Если бы вы читали текст вслух, то, как бы вы дали понять, на что обратить внимание?
Прочитайте текст. Какие слова встречаются в тексте наиболее часто? Сколько раз? Какие слова выделены жирным шрифтом? Почему? Если бы

Слайд 23
Самостоятельная работа (Задача 10.10 и Задача 11.10).
Задача 10.10.

Самостоятельная работа (Задача 10.10 и Задача 11.10).Задача 10.10.

Слайд 24
Самостоятельная работа (Задача 10.10 и Задача 11.10).
Задача 11.10.

Самостоятельная работа (Задача 10.10 и Задача 11.10).Задача 11.10.

Слайд 25От простого к сложному на уроках повторения
в 11 классе.

От простого к сложному на уроках повторения в 11 классе.

Слайд 266). Найти все значения параметра а, при каждом из которых уравнение





на промежутке имеет 1 корень. (3 балла)


7). Найти все значения параметра а, при каждом из которых уравнение


на промежутке имеет более двух корней. (4 балла)



1).

6). Найти все значения параметра а, при каждом из которых уравнение на промежутке

Слайд 29Решение 1.
Решение 2.

Решение 1.Решение 2.

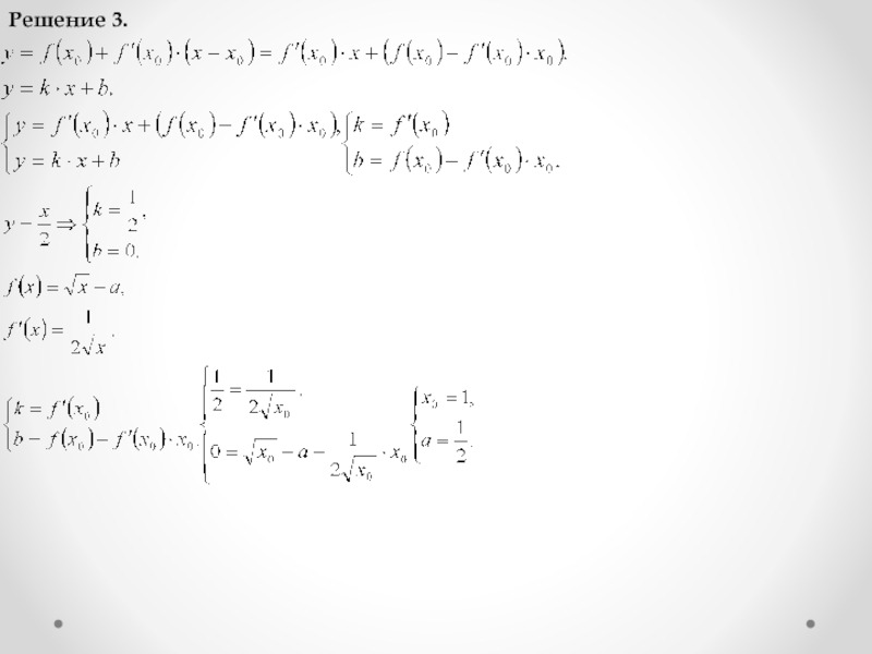
Слайд 30Решение 3.

Решение 3.

Слайд 31Задача 4.11. (Еженедельная учебно-методическая газета «Математика», издательский дом «Первое сентября», №16,

2004). При каких значениях параметра а уравнение


имеет единственное решение.
Задача 4.11. (Еженедельная учебно-методическая газета «Математика», издательский дом «Первое сентября», №16, 2004). При каких значениях параметра а

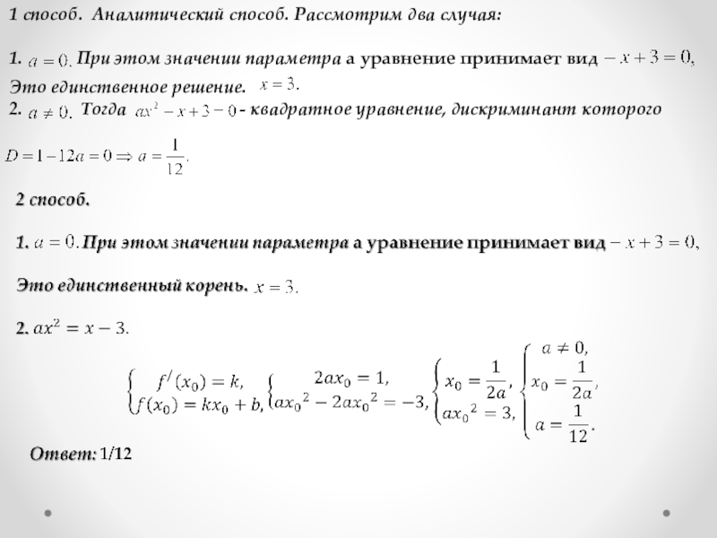
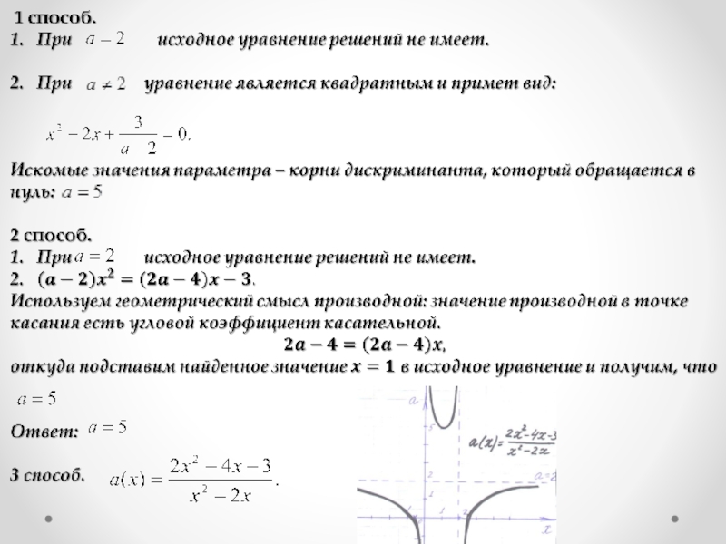
Слайд 321 способ. Аналитический способ. Рассмотрим два случая:

1.

При этом значении параметра а уравнение принимает вид

Это единственное решение.
2. Тогда - квадратное уравнение, дискриминант которого

1 способ. Аналитический способ. Рассмотрим два случая:1.      При этом значении параметра а

Слайд 33Способы(методы) реше­ния задач с параметром:
Способ I (аналитический). Это способ так

называемо­го прямого решения, повторяющего стандартные проце­дуры нахождения ответа в задачах без параметра.

Комментарий. Аналитический способ ре­шения задач с параметром есть самый трудный способ, требующий высокой грамотности и наибольших усилий по овладению им.

Способ II (графический). В зависимости от задачи (с переменной х и параметром а) рассматриваются графи­ки или в координатной плоскости (х; у), или в координат­ной плоскости (х; а).
Способы(методы) реше­ния задач с параметром:  Способ I (аналитический). Это способ так называемо­го прямого решения, повторяющего стандартные

Слайд 343 способ. Задача 4.11.
Ответ: 1/12
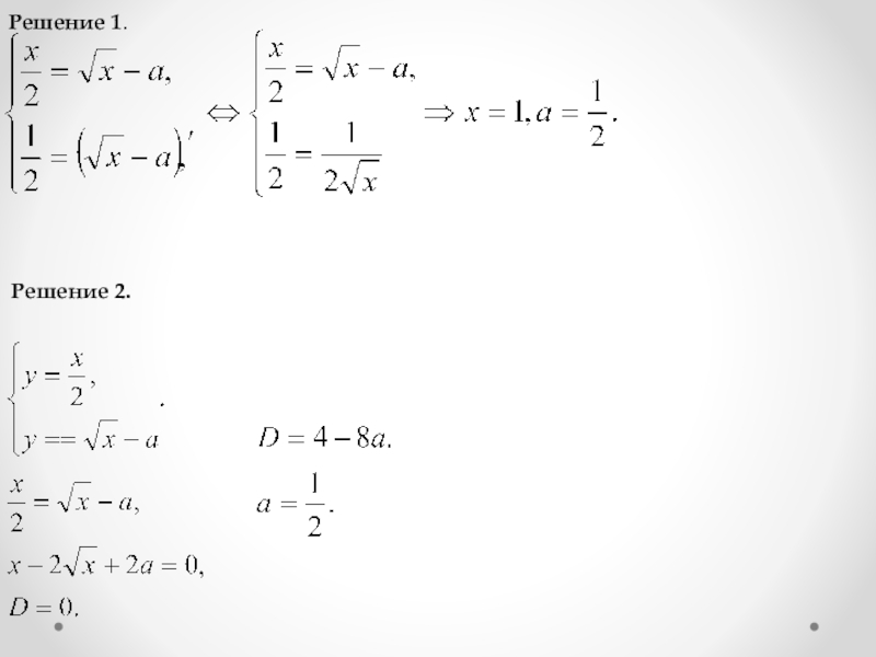
Задача 5.11. (Еженедельная учебно-методическая газета «Математика»,

издательский дом «Первое сентября», №16, 2004) При каких значениях параметра параметра а уравнение имеет единственное решение?
3 способ. Задача 4.11. Ответ: 1/12Задача 5.11. (Еженедельная учебно-методическая газета «Математика», издательский дом «Первое сентября», №16, 2004)

Слайд 37Домашняя задача 6).
Найти все значения параметра а, при каждом из которых

уравнение на промежутке

имеет 1 корень.

Домашняя задача 6).Найти все значения параметра а, при каждом из которых уравнение

Слайд 38Домашняя задача 6).
Найти все значения параметра а, при каждом из которых

уравнение на промежутке

имеет 1 корень.
1 способ.


Ответ:

Домашняя задача 6).Найти все значения параметра а, при каждом из которых уравнение

Слайд 39

7). Найти все значения параметра а, при каждом из которых

уравнение


на промежутке имеет более двух корней. (4 балла)



Ответ:

7). Найти все значения параметра а, при каждом из которых уравнение

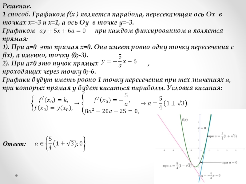
Слайд 41Решение.
1 способ. Графиком f(x ) является парабола, пересекающая ось Ox

в точках x=-3 и x=1, а ось Oy в точке y=-3.
Графиком при каждом фиксированном a является прямая:
1). При a=0 это прямая x=0. Она имеет ровно одну точку пересечения с f(x), а именно, точку (0;-3).
2). При a≠0 это пучок прямых ,
проходящих через точку 0;-6.
Графики будут иметь ровно 1 точку пересечения при тех значениях a, при которых прямая y будет касаться параболы. Условия касания:

Ответ:

Решение. 1 способ. Графиком f(x ) является парабола, пересекающая ось Ox в точках x=-3 и x=1, а

Слайд 43Прием рефлексии «Комплимент»,

прием рефлексии «А напоследок я скажу»,

прием рефлексии

Техника «рефлексивная мишень».
Прием рефлексии «Комплимент», прием рефлексии «А напоследок я скажу», прием рефлексии Техника «рефлексивная мишень».

Что такое shareslide.ru?

Это сайт презентаций, где можно хранить и обмениваться своими презентациями, докладами, проектами, шаблонами в формате PowerPoint с другими пользователями. Мы помогаем школьникам, студентам, учителям, преподавателям хранить и обмениваться учебными материалами.


Для правообладателей

Яндекс.Метрика

Обратная связь

Email: Нажмите что бы посмотреть