Презентация, доклад вадрат теңсіздік. Квадрат теңсіздікті квадрат функцияның графигі арқылы шешу

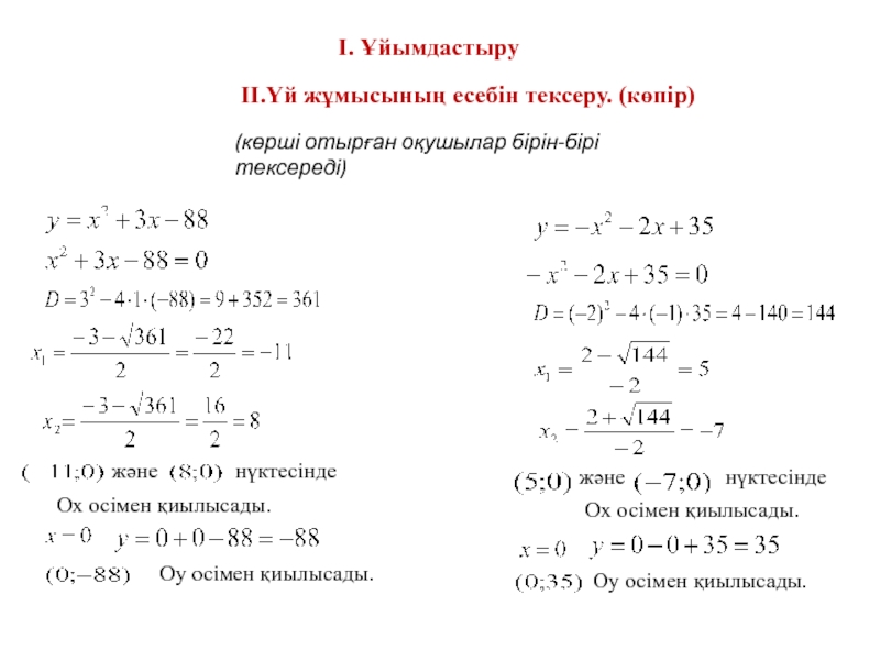
І. ҰйымдастыруІІ.Үй жұмысының есебін тексеру. (көпір)Ox осімен қиылысады.Oy осімен қиылысады.жәнежәнеOx осімен қиылысады.нүктесіндеOy осімен қиылысады.нүктесінде(көрші отырған оқушылар бірін-бірі тексереді)

Слайд 1Тақырыбы:
“Квадрат теңсіздік.
Квадрат теңсіздікті квадраттық функцияның
графигі арқылы шешу.”
Мақсаты:
Квадрат теңсіздік ұғымымен

таныстырып, оны квадраттық функцияның графигі арқылы шешуді меңгерту.

Күтілетін нәтиже:

Квадрат теңсіздікті квадраттық функцияның графигі арқылы шешіп үйренеді.

Тақырыбы:“Квадрат теңсіздік. Квадрат теңсіздікті квадраттық функцияның графигі арқылы шешу.”Мақсаты:Квадрат теңсіздік ұғымымен таныстырып, оны квадраттық функцияның графигі арқылы

Слайд 2І. Ұйымдастыру
ІІ.Үй жұмысының есебін тексеру. (көпір)
Ox осімен қиылысады.
Oy осімен қиылысады.
және
және
Ox осімен

қиылысады.

нүктесінде

Oy осімен қиылысады.

нүктесінде

(көрші отырған оқушылар бірін-бірі тексереді)

І. ҰйымдастыруІІ.Үй жұмысының есебін тексеру. (көпір)Ox осімен қиылысады.Oy осімен қиылысады.жәнежәнеOx осімен қиылысады.нүктесіндеOy осімен қиылысады.нүктесінде(көрші отырған оқушылар бірін-бірі

Слайд 3ІІІ. Білу теориясы.Мағынаны ашу
КВАДРАТ ҮШМҮШЕ
Квадраттық
теңдеу
Квадраттық
функция
Квадраттық
теңсіздік

?
х-тің кез келген мәнінде ах2+вх+с

квадрат үшмүшесінің таңбасы қалай өзгеретінін қалай анықтаймыз ?

1.Квадрат теңсіздікті шешу үшін
ах2+вх+с квадрат үшмүшесінің таңбасы қалай өзгеретінін білу керек.

2. Квадрат теңсіздік парабола әдісі немесе интервалдар әдісі арқылы шешіледі

ІІІ. Білу теориясы.Мағынаны ашуКВАДРАТ ҮШМҮШЕКвадраттық теңдеуКвадраттықфункцияКвадраттық теңсіздік?х-тің кез келген мәнінде ах2+вх+с квадрат үшмүшесінің таңбасы қалай өзгеретінін қалай

Слайд 4
ІV. Түсіну теориясы. 1. диалогтік әдіс-ЖИГСО
І топ
ІІ топ
және
және
және
Квадрат теңсіздіктерінің шешімдері табу


Теңсіздіктерді шешу

2. Тақырыпты бекіту

ІV. Түсіну теориясы. 1. диалогтік әдіс-ЖИГСОІ топІІ топжәнежәнежәнеКвадрат теңсіздіктерінің шешімдері табу Теңсіздіктерді шешу2. Тақырыпты бекіту

Слайд 5VІ.Қолдану теориясы “Жұптас-ойлан-талқыла”

(деңгейлік тапсырмалар)

№284(1,2)

№284(3,4)

№288(1)

№288(2)

№290(1)

№290(2)

А

В

С

VІ.Қолдану теориясы “Жұптас-ойлан-талқыла”           (деңгейлік тапсырмалар) №284(1,2)№284(3,4)№288(1)№288(2)№290(1)№290(2)АВС

Слайд 6VІІ. Талдау теориясы. “Сызбалармен жұмыс.”

у
х
х1
х2
У=ах2+вх+с функциясының графигін

қолданып, х-тің қандай мәнінде
функцияның оң мәндерді, теріс мәндерді қабылдайтынын анықтаңдар.


у

х

х1

х2


у

х

х1

х2

0

0

0


у

х

0


у

х

х1

х2

0


у

х

0

х2

х1

І топ

ІІ топ

VІІ. Талдау теориясы. “Сызбалармен жұмыс.”    ухх1х2У=ах2+вх+с функциясының графигін қолданып, х-тің қандай мәнінде функцияның оң

Слайд 7VІІ.Жинақтау теориясы . “Түйін”

х
х1
х2
0

х
х1
х2
0
ах2+вх+с0
және
D>0
D=b2-4ac
Квадрат теңссіздікті шешу үшін
у
у

VІІ.Жинақтау теориясы . “Түйін”    хх1х20хх1х20ах2+вх+с0жәнеD>0D=b2-4acКвадрат теңссіздікті шешу үшінуу

Слайд 8
Мысалы: у=(х+3)2-4 квадраттық функцияны зерттеу
у
х
0
-3
-4

-5
-1

Мысалы: у=(х+3)2-4 квадраттық функцияны зерттеу ух0-3-4-5-1

Слайд 9VІІІ. Бағалау .
1. Кері байланыс.
1. Критериалды бағалау.

VІІІ. Бағалау . 1. Кері байланыс. 1. Критериалды бағалау.

Что такое shareslide.ru?

Это сайт презентаций, где можно хранить и обмениваться своими презентациями, докладами, проектами, шаблонами в формате PowerPoint с другими пользователями. Мы помогаем школьникам, студентам, учителям, преподавателям хранить и обмениваться учебными материалами.


Для правообладателей

Яндекс.Метрика

Обратная связь

Email: Нажмите что бы посмотреть