Презентация, доклад урока по математике на тему Повторение. Решение логарифмических уравнений

Содержание

Джон Непер (1550-1617)-шотландский барон, математик, один из изобретателей логарифмов. В 1550-х годах пришел к идее логарифмических вычислений и составил первые таблицы логарифмов, однако свой знаменитый труд «Описание удивительных таблиц логарифмов» опубликовал лишь в 1614 году. Ему

Слайд 1 Тема урока: «Повторение. Решение логарифмических уравнений»

Тема урока:  «Повторение. Решение логарифмических уравнений»

Слайд 2
Джон Непер (1550-1617)-шотландский барон, математик, один из изобретателей логарифмов. В 1550-х

годах пришел к идее логарифмических вычислений и составил первые таблицы логарифмов, однако свой знаменитый труд «Описание удивительных таблиц логарифмов» опубликовал лишь в 1614 году. Ему принадлежит определение логарифмов, объяснение их свойств, таблицы логарифмов, синусов, косинусов, тангенсов и приложения логарифмов в сферической тригонометрии.
Джон Непер (1550-1617)-шотландский барон, математик, один из изобретателей логарифмов. В 1550-х годах пришел к идее логарифмических вычислений

Слайд 3Вы видите равенства, содержащие переменную:




Как называются эти равенства?
Что общего у них?

Вы видите равенства, содержащие переменную:Как называются эти равенства?Что общего у них?

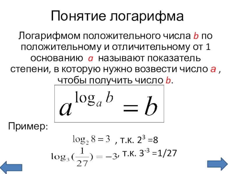
Слайд 4Понятие логарифма
Логарифмом положительного числа b по положительному и отличительному от 1

основанию a называют показатель степени, в которую нужно возвести число а , чтобы получить число b.

Пример:
, т.к. 23 =8
, т.к. 3-3 =1/27


Понятие логарифмаЛогарифмом положительного числа b по положительному и отличительному от 1 основанию a называют показатель степени, в

Слайд 5Вычислить : (устно)

log 2=…
log 416=… log6 1=…
… log3 3=…
Вычислить : (устно)        …    log  2=…log

Слайд 6Десятичными называют логарифмы по основанию 10 и обозначают lg.
Например:
lg 1000=

3 , т.к. 103 =1000

=-1 , т.к. 10-1 =
Десятичными называют логарифмы по основанию 10 и обозначают lg.Например: lg 1000= 3

Слайд 7Решить уравнение:
Log3 (2x-1) =3

Решение:
О.Д.З. 2x-1=33
2x-1>0 2x-1=28
2x>1 2x=28
x>1/2 x=14
Ответ: x=14
Самостоятельно:
log2 (1-2x)=0
Решить уравнение:Log3 (2x-1) =3

Слайд 8Основные свойства логарифмов
Например:
log6 1=0 , т.к. 60 =1

Основные свойства логарифмовНапример:log6 1=0 , т.к. 60 =1

Слайд 9



Например:
log5 5=1 , т.к. 51=5

Например:log5 5=1  , т.к. 51=5

Слайд 10

Например:

log 15 3+ log 15 5= log 15 (3*5) = log

15 15=1
Например:log 15 3+ log 15 5= log 15 (3*5) = log 15 15=1

Слайд 11Вычислить (устно):
log 12 4+ log 12 3=
log 4 8+ log 4

2=
lg 25+ lg 4 =
Вычислить (устно):log 12 4+ log 12 3=log 4 8+ log 4 2=lg 25+ lg 4 =

Слайд 12log3 (x-2)+log3(x+2)=log3 (2x-1)
О.Д.З.
X-2>0 x>2


X+2>0 x>-2 x>2
2x-1>0 x>1/2
log3 (x-2)*(x+2)=log3 (2x-1)
X2 -4=2X-1 D=(-2)2 -4*1*(-3)=16
X2 -2X-3=0 X1 =3 ; X2 =-1 О.Д.З.
Ответ: х=3
Самостоятельно:

log3 (x-2)+log3(x+2)=log3 (2x-1)О.Д.З.   X-2>0   x>2      X+2>0  x>-2

Слайд 13 где y 0

Например:
log 5 15- log 5

3= log 5 ( ) = log 5 5=1
где y  0Например:log 5 15- log 5 3= log 5 (

Слайд 14Вычислить (устно):
log 2 15- log 2 30=
log 28- log 7=

Вычислить (устно):log 2 15- log 2 30=log  28- log 7=

Слайд 15Решить уравнение:

Решить уравнение:

Слайд 16Например:


Вычислить (устно):

Например:Вычислить (устно):

Слайд 17



Каким методом решались эти уравнения?
Решить уравнение:

Каким методом решались эти уравнения?Решить уравнение:

Слайд 18Какие ещё методы решения уравнения вы знаете?
Решить уравнение:

Какие ещё методы решения уравнения вы знаете?Решить уравнение:

Слайд 19Ответы к самостоятельной работе

Ответы к самостоятельной работе

Слайд 20Домашняя работа
Повторить
§50,51
№1549, 1558 (г)

Домашняя работа	Повторить§50,51№1549, 1558 (г)

Что такое shareslide.ru?

Это сайт презентаций, где можно хранить и обмениваться своими презентациями, докладами, проектами, шаблонами в формате PowerPoint с другими пользователями. Мы помогаем школьникам, студентам, учителям, преподавателям хранить и обмениваться учебными материалами.


Для правообладателей

Яндекс.Метрика

Обратная связь

Email: Нажмите что бы посмотреть