Презентация, доклад урока на татарском языке Геометрик прогрессия

Өй эшен тикшерү 

Слайд 1


Дәрес темасы:
"Геометрик прогрессиянең беренче n-буыны суммасы"





Дәрес темасы:

Слайд 2Өй эшен тикшерү
 





Өй эшен  тикшерү 

Слайд 3Билгеләмә
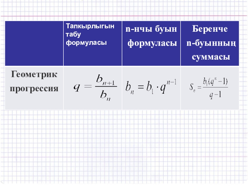
Арифметик Геометрик
прогрессия


а1,а2,а3,…аn,.. b1,b2,b3,…bn,…
һәр буыны, икенчесеннән башлап,
үзеннән алда килүче буынга,
бер үк санны кушудан.

килеп чыккан эзлеклелек

бер үк санга тапкырлаудан


БилгеләмәАрифметик        Геометрикпрогрессия   а1,а2,а3,…аn,..

Слайд 5 1) 2; 5; 8; 11; …
2) 3; 9;

27; 81; …
3) 1; 6; 11; 20;…
4) 5; 25; 35; 45;…





Эзлеклелектә геометрик прогрессия бармы?

Бу прогрессиянең беренче буынын әйтегез?
Бу прогрессиянең тапкырлыгы күпмегә тигез?
Бу прогрессиянең бишенче буынын әйтегез?

b1=3

q=3

b5=243

1) 2; 5; 8; 11; …  2) 3; 9; 27; 81; …  3) 1;

Слайд 6 а) –4; –8; –16; –32;
б) 5;

; 125; 625;…
в) 2; –4; ; – 16; …





Төшеп калган санны языгыз

–64

.?.

.?.

25

.?.

8

Парлап эшләү:

а) –4; –8; –16; –32;  б) 5;   ; 125; 625;… в) 2; –4;

Слайд 7Бирелгән саннардан геометрик прогрессия төзегез
-8, 4, -1, -32, 16;
10, 250, 2,

1250, 50.

Дөрес җаваплар:
-1, 4, -8, 16, -32;
2, 10, 50, 250, 1250.

Парлап эшләү:

Бирелгән саннардан геометрик прогрессия төзегез-8, 4, -1, -32, 16;10, 250, 2, 1250, 50.Дөрес җаваплар:-1, 4, -8, 16,

Слайд 8Мәсьәләне чишегез
 

Мәсьәләне чишегез 

Слайд 9Геометрик прогрессия төзегез:
Мәктәптә, грипп белән авыручы кеше,
1 көндә 4 кешегә

авыру ияртә. 4 көннән
мәктәптә ничә кеше авырый башлар?
(341 кеше)


Күлдә 10 кг су үсемлеге үсә. Һәр
көн саен алар ике тапкыр арта.
6 көннән күлдә күпме су үсемлеге
булыр?
(1280 кг.)
Геометрик прогрессия төзегез: Мәктәптә, грипп белән авыручы кеше, 1 көндә 4 кешегә авыру ияртә. 4 көннән мәктәптә

Слайд 101). 1; 3; 9; …

2). 2; 0; 0; 0; …

3). 3;

6; 12; 24; …

4). 0; 2; 4; 6; …

5). 3; -6; 12; -24; …

6). 1; 5; 25; 125; …

Физ.минутка

1). 1; 3; 9; …2). 2; 0; 0; 0; …3). 3; 6; 12; 24; …4). 0; 2;

Слайд 11Үзлектән эш
1 вариант
1) 2; 4; 8;… геометрик прогрессиясенең беренче алты буыны

суммасын табыгыз (3 балл)
2) b1=8, q=2 булган геометрик прогрессиянең беренче биш буыны суммасын табыгыз (3 балл)
3) Геометрик прогрессия bn=5n формуласы белән бирелгән. S5 - табарга. (4 балл)
4) Өстәмә мәсьәлә. Чүпрә күзәнәеләренең үсүе 1 күзәнәкнең икегә бүленүе нәтиҗәсендә бара. Әгәр башта 1 млн. күзәнәк булса, биш тапкыр бүленгәннән соң ничә күзәнәк булачак?
3–5 балл — “3”, 6–8 балл — “4”, 9-10 — “5”.

2 вариант
1) b1=-4, q=2 булган геометрик прогрессиянең беренче алты буыны суммасын табыгыз (3 балл)
2) 3; 6; 12 ;… геометрик прогрессиясенең беренче биш буыны суммасын табыгыз (3 балл)
3) Геометрик прогрессия bn=3n формуласы белән бирелгән. S4 - табарга. (4 балл)
4)  Өстәмә мәсьәлә.  Һәрбер беркүзәнәкле инфузория – башмачык 2 кисәккә бүленү нәтиҗәсендә үрчи. Әгәр башта алар 1000 булса, алты тапкыр бүленгәннән соң күпме инфузория булачак?
Үзлектән эш1 вариант1) 2; 4; 8;… геометрик прогрессиясенең беренче алты буыны суммасын табыгыз (3 балл)2) b1=8, q=2

Слайд 12Җаваплар:
1 вариант

1) S6=126
2) S5=248
3) S5=155
4) 31 000 000 күз.
2 вариант

1) S6=-252
2)

S5=93
3) S4=45
4) 63 000 инф.


Җаваплар:1 вариант1) S6=1262) S5=2483) S5=1554) 31 000 000 күз.2 вариант1) S6=-2522) S5=933) S4=454) 63 000 инф.

Слайд 13Өй эше
 

Өй эше 

Слайд 14Рефлексия.
Сорауларга җавап бирегез .
1. Үз эшемнең нәтиҗәсе дип мин саныйм…
А. Теорияне

үзләштердем; Б. Мәсьәләләр чишәргә өйрәндем.
2. Мәсьәләләр чишкәндә безгә нәрсә җитмәде?
А. белем; Б. вакыт; В. теләк; Г. ярыйсы чиштем.
3. Дәрестә килеп чыккан кыенлыкларны чишәргә сезгә кем ярдәм итте?
А. классташлар; Б. укытучы; В. дәреслек.

Рефлексия.Сорауларга җавап бирегез .1. Үз эшемнең нәтиҗәсе дип мин саныйм…А. Теорияне үзләштердем; Б. Мәсьәләләр чишәргә өйрәндем.2. Мәсьәләләр

Слайд 15Сезнең кәефегез




Сезнең кәефегез

Слайд 16Исән-булыгыз!

Исән-булыгыз!

Что такое shareslide.ru?

Это сайт презентаций, где можно хранить и обмениваться своими презентациями, докладами, проектами, шаблонами в формате PowerPoint с другими пользователями. Мы помогаем школьникам, студентам, учителям, преподавателям хранить и обмениваться учебными материалами.


Для правообладателей

Яндекс.Метрика

Обратная связь

Email: Нажмите что бы посмотреть