Презентация, доклад решение заданий по теории вероятности на егэ

Содержание

Общая схема определения понятия имеет вид: Термин (имя) Ближайшее родовое понятие Первое видовое понятие Второе видовое понятие ………………………… n) последнее видовое понятие  

Слайд 1Формирование математических понятий при изучении темы «Теория вероятностей»

Формирование математических понятий при изучении темы «Теория  вероятностей»

Слайд 2Общая схема определения понятия имеет вид: Термин (имя) Ближайшее родовое понятие Первое видовое

понятие Второе видовое понятие ………………………… n) последнее видовое понятие  
Общая схема определения понятия имеет вид: Термин (имя)  Ближайшее родовое понятие Первое видовое понятие Второе видовое

Слайд 3 Например:

Например:

Слайд 4 Приведем прием подведения под понятие:
Вспомнить определение понятия, под

которое подводится
исследуемый объект;
Проверить принадлежность объекта родовому понятию
(наличие первого признака);
Проверить наличие у объекта видовых отличий
(остальных признаков);
Сделать вывод о принадлежности объекта понятию
(все признаки выполняются) или непринадлежности
(не выполняется хотя бы один признак

Данная презентация посвящена формированию основных
понятий теории вероятностей и приемам решения задач
ЕГЭ и ГИА по этому разделу.

Приведем прием подведения под понятие:Вспомнить определение понятия, под которое подводится исследуемый объект;Проверить принадлежность объекта

Слайд 5 РЕШЕНИЕ ЗАДАНИЙ ЕГЭ 2012

В 10 Теория вероятностей
РЕШЕНИЕ ЗАДАНИЙ ЕГЭ 2012           В 10

Слайд 6Определение 1. Событие называется невозможным, если в данных
условиях не может

произойти.
Например, после среды наступает вторник − невозможное событие.

Определение 2. Событие называется достоверным, если при
данных условиях оно обязательно произойдет.
Например, после зимы наступает весна – достоверное событие.

Определение 3. Событие называется случайным, если в данных
условиях оно может произойти, а может и не произойти.
Например, 1) при бросании игральной кости выпало 6 очков;
2) при бросании монеты выпал герб – случайные события.

Определение 1. Событие называется невозможным, если в данных условиях не может произойти.Например, после среды наступает вторник −

Слайд 7Определение 4. События, которые нельзя разделить на более
простые, называются элементарными.

Пример

1. При бросании симметричной монеты элементарных
событий два: «выпал герб», «выпала решка».
Пример 2. При бросании правильной игральной кости
элементарных событий шесть: «выпало одно очко»,
«выпало два очка», …, «выпало шесть очков».

Определение 5. Элементарные события, шансы которых
одинаковы, называются равновозможными.

Например, два элементарных события примера 1 и шесть
элементарных событий примера 2 равновозможны.


Определение 4. События, которые нельзя разделить на более простые, называются элементарными.Пример 1. При бросании симметричной монеты элементарных

Слайд 8Определение 6. Два события, которые в данных условиях не могут
происходить

одновременно, называются несовместными, а те,
которые могут происходить одновременно – совместными.
Например, при одном бросании игральной кости события
«выпало четыре очка и выпало четное число очков» являются
совместными, а события «выпало три очка и выпало шесть
очков» являются несовместными.

Определение 7. События, при которых в данном испытании
происходит событие А, называются событиями,
благоприятствующими событию А.
Например, при одном бросании игральной кости событие
«выпало одно очко» является благоприятствующим
событию «появилось нечетное число очков».

Определение 6. Два события, которые в данных условиях не могут происходить одновременно, называются несовместными, а те, которые

Слайд 9 Определение 8. Пусть в данном испытании существуют n равновозможных попарно несовместных

исхода и m из них благоприятствуют событию А. Вероятностью события А называется число :


Следует отметить, что вероятность достоверного события равна единице, а невозможного − нулю. Таким образом,

Классическое определение вероятности





Определение 8. Пусть в данном испытании существуют n равновозможных попарно несовместных исхода и m из них

Слайд 10
Определение 9. Произведением или пересечением двух
событий А и В

называется событие А В (А∩В),
означающее наступление событий и А и В.
Вероятность произведения двух событий определяется
по формуле:




− условная вероятность события B, при условии, что событие A произошло.

Определение 10. События А и В называются независимыми,
если


Произведение вероятностей

Определение 9. Произведением или пересечением двух событий  А и В называется событие А В (А∩В), означающее

Слайд 11Определение 11 . Событие которому благоприятствуют все элементарные

события, не благоприятствующие событию А, называется противоположным событию А.

Имеет место формула:



Определение 11 . Событие    которому благоприятствуют  все элементарные события, не благоприятствующие  событию

Слайд 12Сложение вероятностей
Определение 12. Cуммой двух событий А и В называется событие

означающее наступление хотя бы одного из событий А или В.
Событие означает, что наступает либо А, либо В, либо А и В вместе.
Для двух несовместных событий имеет место формула:




Сложение вероятностей Определение 12. Cуммой двух событий А и В называется событие

Слайд 13Задача 1. Брошена игральная кость. Какова вероятность того, что выпадет число,

меньше 4.

Решение. Обозначим искомое событие через А. При бросании одной игральной кости общее число n всех исходов равно 6. Благоприятствующими появлению события А являются исходы: выпало 1, 2 или 3 очка, т,е. m =3. По формуле (1)


Задача 1. Брошена игральная кость. Какова вероятность того, что выпадет число, меньше 4. Решение. Обозначим искомое событие

Слайд 14Задача 2. При двукратном бросании игральной кости в сумме выпало 6

очков. Найдите вероятность того, что при первом бросании выпало меньше 3 очков.

Решение. Посчитаем m и n:
n: 1+5, 2+4, 3+3, 4+2, 5+1
m : 1+5, 2+4.

Тогда


Задача 2. При двукратном бросании игральной кости в сумме выпало 6 очков. Найдите вероятность того, что при

Слайд 15 Задача 3. В случайном эксперименте бросают две игральные кости. Найдите вероятность

того, что в сумме выпадет 5 очков. Результат округлите до сотых.

Решение. Искомое событие обозначим через А. Так как каждое очко на первой кости может выпасть с каждым очком другой кости, то всего возможных исходов будет 6∙6=36. Для наглядности все эти 36 элементарных событий запишем в виде таблицы:

Благоприятствующие исходы выделены в таблице жирным шрифтом.
Всего их – четыре. Тогда по формуле (1) получим:

(с учетом того, что результат нужно округлить до сотых).

Ответ. 0,11.

Задача 3. В случайном

Слайд 16Задача 4. В случайном эксперименте бросают три игральные кости. Найдите вероятность

того, что в сумме выпадет 16 очков. Результат округлите до сотых.

Решение. Как и в предыдущей задаче, обозначим искомое событие через А. Очевидно, что общее число исходов будет равно 6∙6∙6=216, а благоприятствующих исходов шесть: 1) 4;6;6. 2) 5;5;6. 3) 5;6;5. 4)6; 5; 5.
5) 6; 4; 6. 6) 6; 6; 4.

По формуле (1) получим:



Ответ. 0,03.

Задача 4. В случайном эксперименте бросают три игральные кости. Найдите вероятность того, что в сумме выпадет 16

Слайд 17 Задача5. В случайном эксперименте симметричную монету бросают четырежды. Найдите вероятность того,

что орел не выпадет ни разу.

Решение. При одном подбрасывании симметричной монеты выпадет орел (событие О) или решка (событие Р). При двух подбрасываниях монеты число случаев удвоится (в предыдущих двух случаях впереди появится О или Р): ОО, ОР, РО, РР. То же происходит и при подбрасывании монеты три раза, т.е. всевозможных исходов восемь: ООО, ООР, ОРО, ОРР, РОО, РОР, РРО, РРР. Если монету подбрасывают четырежды, то число возможных исходов 16: ОООО , ОООР, ,,,, РРРР. При этом орел не выпадет ни разу только в одном случае (РРРР). Снова обозначая интересующее нас событие через А, по формуле (1) получим:


Ответ. 0,0625.



Задача5. В случайном эксперименте симметричную монету бросают четырежды. Найдите вероятность того, что орел не

Слайд 18Задача 6. В случайном эксперименте симметричную монету бросают трижды. Найдите вероятность

того, что первые 2 броска окончатся одинаково.

Решение. Воспользуемся решением предыдущей задачи.
Для нашего случая m=4 (ООО, ООР, РРО, РРР), n =8 и P(A) = 0,5.
Ответ. 0,5.
Замечание. Аналогично решается задача: В случайном эксперименте симметричную монету бросают трижды. Найдите вероятность того, что только последние 2 броска окончатся одинаково (Ответ. 0,25).


Задача 6. В случайном эксперименте симметричную монету бросают трижды. Найдите вероятность того, что первые 2 броска окончатся

Слайд 19Задача 7. На чемпионате по прыжкам в воду выступают
30 спортсменов,

среди них 9 прыгунов из Голландии и 2
прыгуна из Боливии. Порядок выступлений определяется жеребьёвкой. Найдите вероятность того, что двенадцатым будет выступать прыгун из Голландии.

Решение. Искомое событие обозначим через А. Всего спортсменов 30
( ) , а благоприятствующих выступлению прыгуна из
Голландии − 9


Поэтому, под каким бы номером не выступал спортсмен из Голландии,
вероятность его выступления вычисляется по формуле (1):

Ответ. 0,3.

Задача 7. На чемпионате по прыжкам в воду выступают 30 спортсменов, среди них 9 прыгунов из Голландии

Слайд 20Задача 8. В чемпионате по гимнастике участвуют 50 спортсменок: 24 из

США, 13 из Мексики, остальные — из Канады. Порядок, в котором выступают гимнастки, определяется жребием. Найдите вероятность того, что спортсменка, выступающая первой, окажется из Канады.

Решение. Здесь n = 50, m = 50 – (24+13) = 13.
По формуле (1) получаем:



Ответ. 0,26.



Задача 8. В чемпионате по гимнастике участвуют 50 спортсменок: 24 из США, 13 из Мексики, остальные — из

Слайд 21Задача 9. Конкурс исполнителей длится 3 дня. Всего заявлено 40 выступлений

– по одному из каждой страны, в том числе из России. В первый день запланировано 20 выступлений, остальные распределены поровну между оставшимися днями. Порядок выступлений определяется жеребьевкой. Найдите вероятность того, что выступление представителя России состоится в третий день соревнований.



Решение. В третий день выступают 10 спортсменок и среди них одна Россиянка. Значит, благоприятствующих исходов − 10, а всего исходов – 40. Тогда по формуле (1) получим:


Ответ. 0,25.



Задача 9. Конкурс исполнителей длится 3 дня. Всего заявлено 40 выступлений – по одному из каждой страны,

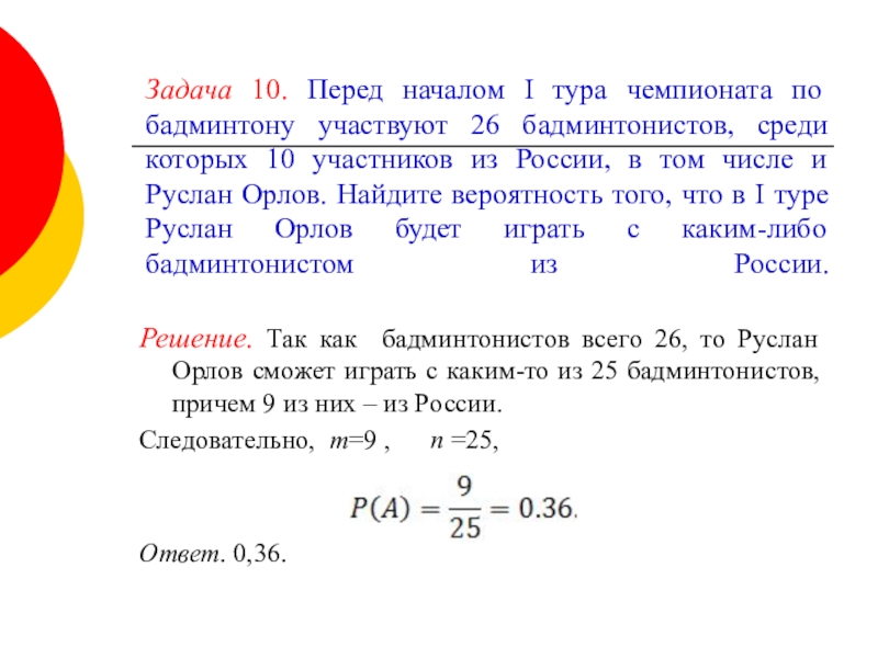
Слайд 22Задача 10. Перед началом I тура чемпионата по бадминтону участвуют 26

бадминтонистов, среди которых 10 участников из России, в том числе и Руслан Орлов. Найдите вероятность того, что в I туре Руслан Орлов будет играть с каким-либо бадминтонистом из России.

Решение. Так как бадминтонистов всего 26, то Руслан Орлов сможет играть с каким-то из 25 бадминтонистов, причем 9 из них – из России.
Следовательно, m=9 , n =25,


Ответ. 0,36.


Задача 10. Перед началом I тура чемпионата по бадминтону участвуют 26 бадминтонистов, среди которых 10 участников из

Слайд 23Задача 11. Коля выбирает трехзначное число. Найдите вероятность того, что оно

делится на 5.

Решение. Натуральное число делится на 5, если оно оканчивается на 5 или на 0.
I способ решения. В каждой десятке только 2 натуральных числа делятся на 5, поэтому искомая вероятность равна


Задача 11. Коля выбирает трехзначное число. Найдите вероятность того, что оно делится на 5. Решение. Натуральное число

Слайд 24II способ решения является универсальным. 1) Найдем количество трёхзначных чисел:

100; 101 ... 999. Данная последовательность представляет арифметическую прогрессию с разностью d = 1 , По формуле n-го члена арифметической прогрессии


100 + 1⋅(n-1) = 999, находим


Заметим, что n можно было найти еще легче. Если все трехзначные
числа уменьшить на 99, то получим последовательность: 1, 2,…,900.
Значит, всего трехзначных чисел 900.

2) Найдем количество трёхзначных чисел, делящихся на 5:
100, 105, ... 995 . Данная последовательность представляет
арифметическую прогрессию с разностью d = 5(разность).
По формуле m-го члена арифметической прогрессии найдем m:
100 + 5(m-1) = 995, m= 180. Тогда искомая вероятность равна


II способ решения является универсальным.  1) Найдем количество трёхзначных чисел: 100; 101 ... 999. Данная последовательность

Слайд 25 Задача 12. Валя выбирает трехзначное число.
Найдите вероятность того, что

оно делится на 51.

Решение. В предыдущей задаче мы нашли, что количество трех-
значных чисел равно Число благоприятствующих исходов можно
найти как число членов арифметической прогрессии, делящихся на
51. Но есть более легкий способ его нахождения. В 999 чисел
встречается , т.е. 19 чисел, кратных 51.
Но двузначное число 51 тоже делится на51. Поэтому трехзначных
чисел, делящихся на51 равно m =18. Тогда



Задача 12. Валя выбирает трехзначное число. Найдите вероятность того, что оно делится на 51.Решение. В предыдущей

Слайд 26Задача 13. Два завода выпускают одинаковые детали. Первый завод выпускает 40%

деталей, из них 4% бракованных, второй завод выпускает 60% деталей, из них 3% бракованных. Найдите вероятность того, что случайно выбранная деталь окажется бракованной.

Решение. Пусть оба завода выпускают n деталей. По условию,
среди них окажется m = 0,4∙0,04 n+0,6∙0,03 n = 0,034 n бракованных.
Тогда


Задача 13. Два завода выпускают одинаковые детали. Первый завод выпускает 40% деталей, из них 4% бракованных, второй

Слайд 27 Задача 14. Случайно выбранное натуральное число не больше 20. Какова

вероятность того, что оно будет иметь вид: натуральное число


Решение. По условию



x натуральное число.
Следовательно, всего исходов − 20,
а благоприятствующих − 4 и


Задача 14. Случайно выбранное натуральное число не больше 20. Какова вероятность того, что оно будет иметь

Слайд 28Задача 15. В кармане у Нади лежит 5 леденцов и 6

ирисок.
Каждую минуту Надя наудачу вынимает сласти из кармана по
одной и отправляет их в рот. Найдите вероятность того, что
через четыре минуты у Нади в кармане окажется 1 леденец и
6 ирисок. Результат округлите до тысячных.

Решение. Пусть А, В, С, Д – события, означающие, что через каждую минуту Надя извлекает из кармана леденец. Нам требуется определить вероятность произведения этих событий:











Ответ. 0,015.

Задача 15. В кармане у Нади лежит 5 леденцов и 6 ирисок. Каждую минуту Надя наудачу вынимает

Слайд 33 Задача 16. Автоматическая линия изготавливает батарейки. Вероятность того, что готовая

батарейка неисправна, равна 0,02. Перед упаковкой каждая батарейка проходит систему контроля. Вероятность того, что система забракует неисправную батарейку, равна 0,99. Вероятность того, что система по ошибке забракует исправную батарейку, равна 0,01. Найдите вероятность того, что случайно выбранная из упаковки батарейка будет забракована.



Решение: Обозначим события: − готовая батарейка исправна, − готовая батарейка неисправна, − система контроля забракует исправную батарейку, − система контроля забракует неисправную батарейку, А − интересующее нас событие. Тогда








+

Ответ. 0,0988.

Задача 16. Автоматическая линия изготавливает батарейки. Вероятность того, что готовая батарейка неисправна, равна 0,02. Перед упаковкой

Слайд 34
Задача 17. Из районного центра в

деревню ежедневно ходит автобус. Вероятность того, что в понедельник в автобусе окажется меньше 20 пассажиров, равна 0,94. Вероятность того, что окажется меньше 15 пассажиров, равна 0,56. Найдите вероятность того, что число пассажиров будет от 15 до 19.

Решение. Обозначим события: − в понедельник в автобусе окажется меньше 15 пассажиров, − в понедельник в автобусе окажется меньше 20 пассажиров, – интересующее нас событие. Тогда






Ответ. 0,38.

Задача 17. Из районного центра в деревню ежедневно ходит автобус. Вероятность того,

Слайд 35Задача 18. Перед началом волейбольного матча капитаны команд тянут честный жребий,

чтобы определить, какая из команд начнѐт игру с мячом. Команда «Статор» по очереди играет с командами «Ротор», «Мотор» и «Стартер». Найдите вероятность того, что «Статор» будет начинать только первую и последнюю игры.

Решение. Команда статор начинает игру обозначим О, начинает игру другая команда – Р. Тогда задача сводится к задаче о бросании симметричной монеты трижды. Здесь 8 исходов: ООО, ООР, ОРО, ОРР, РОО, РОР, РРО, РРР и только один из них (ОРО) – благоприятствующий.
Ответ. 0,125.

Задача 18. Перед началом волейбольного матча капитаны команд тянут честный жребий, чтобы определить, какая из команд начнѐт

Слайд 36Задача 19. В Волшебной стране бывает два типа погоды: хорошая и

отличная, причѐм погода, установившись утром, держится неизменной весь день. Известно, что с вероятностью 0,8 погода завтра будет такой же, как и сегодня. Сегодня 3 июля, погода в Волшебной стране хорошая. Найдите вероятность того, что 6 июля в Волшебной стране будет отличная погода.

Решение. Снова обозначим события: A – погода не изменится, B − погода изменится, C – погода хорошая, D – погода отличная. Тогда последовательно получаем:
4 июля:

5 июля:

6 июля:




=






Ответ. 0,392.

Задача 19. В Волшебной стране бывает два типа погоды: хорошая и отличная, причѐм погода, установившись утром, держится

Слайд 37Задача 19. Всем пациентам с подозрением на гепатит делают анализ крови.

Если анализ выявляет гепатит, то результат анализа называется положительным. У больных гепатитом пациентов анализ даѐт положительный результат с вероятностью 0,9. Если пациент не болен гепатитом, то анализ может дать ложный положительный результат с вероятностью 0,01. Известно, что 5% пациентов, поступающих с подозрением на гепатит, действительно больны гепатитом. Найдите вероятность того, что результат анализа у пациента, поступившего в клинику с подозрением на гепатит, будет положительным

Решение. Снова введем события: − больные гепатитом, поступившие в клинику, − больные гепатитом, анализ которых положительный, − здоровые пациенты, поступившие в клинику, –у здоровых анализ положительный. Тогда вероятность интересующего нас события






+



Ответ. 0,0545.

Задача 19. Всем пациентам с подозрением на гепатит делают анализ крови. Если анализ выявляет гепатит, то результат

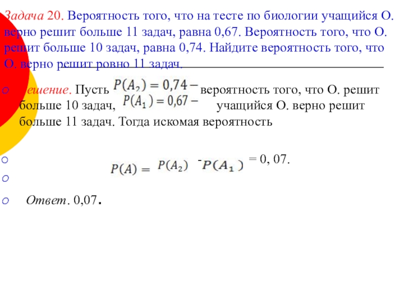
Слайд 38 Задача 20. Вероятность того, что на тесте по биологии учащийся О.

верно решит больше 11 задач, равна 0,67. Вероятность того, что О. решит больше 10 задач, равна 0,74. Найдите вероятность того, что О. верно решит ровно 11 задач.

Решение. Пусть вероятность того, что О. решит больше 10 задач, учащийся О. верно решит больше 11 задач. Тогда искомая вероятность

- = 0, 07.

Ответ. 0,07.







-

Задача 20. Вероятность того, что на тесте по биологии учащийся О. верно решит больше

Слайд 39 Задача 21. Чтобы поступить в институт на специальность «Лингвистика», абитуриент

должен набрать на ЕГЭ не менее 70 баллов по каждому из трёх предметов — математика, русский язык и иностранный язык. Чтобы поступить на на специальность «Коммерция», нужно набрать не менее 70 баллов по каждому из трёх предметов — математика, русский язык и обществознание. Вероятность того, что абитуриент З. получит не менее 70 баллов по математике, равна 0,6, по русскому языку — 0,8, по иностранному языку — 0,7 и по обществознанию — 0,5. Найдите вероятность того, что З. сможет поступить хотя бы на одну из двух упомянутых специальностей.


Задача 21. Чтобы поступить в институт на специальность «Лингвистика», абитуриент должен набрать на ЕГЭ не менее

Слайд 40 Решение. Обозначим








вероятности получения абитуриентом З.

не менее 70 баллов, соответственно, по математике, по русскому языку, по обществознанию и по иностранному языку. Тогда








а вероятность искомого события А равна сумме вероятностей трех несовместных событий:




+

+

+


= 0,6∙0,8∙0,5∙0,7 +

+ 0,6∙0,8∙0,5∙0,3 + 0,6∙0,8∙0,5∙0,7 = 0,408.

Ответ. 0,408.

Решение. Обозначим     вероятности получения абитуриентом З. не менее 70 баллов, соответственно, по

Слайд 41 Задача 22. В классе 26 человек, среди них два близнеца —

Андрей и Сергей. Класс случайным образом делят на две группы по 13 человек в каждой. Найдите вероятность того, что Андрей и Сергей окажутся в одной группе

Решение. Обозначим события: А - Андрей попадет в первую группу, - Сергей попал в эту же группу. По формуле нахождения вероятности произведения двух событий имеем:
=0,24.

Такой же результат получим, если ребята попадут во вторую группу. Тогда искомая вероятность равна 0,24∙2 =0,48.
Ответ. 0,48.





Задача 22. В классе 26 человек, среди них два близнеца — Андрей и Сергей. Класс случайным

Слайд 42Задача 23. При артиллерийской стрельбе автоматическая система делает выстрел по цели.

Если цель не уничтожена, то система делает повторный выстрел. Выстрелы повторяются до тех пор, пока цель не будет уничтожена. Вероятность уничтожения некоторой цели при первом выстреле равна 0,4, а при каждом последующем — 0,6. Сколько выстрелов потребуется для того, чтобы вероятность уничтожения цели была не менее 0,98?


Решение. Задачу можно сформулировать по-другому: сколько выстрелов потребуется, чтобы вероятность непопадания была меньше или равна 0,02? Получаем неравенство:


Это неравенство впервые выполняется при n =5.
Ответ.5.



Задача 23. При артиллерийской стрельбе автоматическая система делает выстрел по цели. Если цель не уничтожена, то система

Слайд 43Задача 24. Чтобы пройти в следующий круг соревнований, футбольной команде нужно

набрать хотя бы 4 очка в двух играх. Если команда выигрывает, она получает 3 очка, в случае ничьей — 1 очко, если проигрывает — 0 очков. Найдите вероятность того, что команде удастся выйти в следующий круг соревнований. Считайте, что в каждой игре вероятности выигрыша и проигрыша одинаковы и равны 0,4.

Решение. Введем события: В – выигрыш, Н – ничья, П – проигрыш, А – команда набрала не менее 4 очка. Событие А произойдет, если произойдет хотя бы одно из трех несовместных событий: ВВ, НВ или ВН. Тогда

Р(А) = Р(В)∙Р(В)+Р(Н)∙Р(В) +Р(В)∙Р(Н) =0,4∙0,4 +0,2∙0,4+ 0,4∙0,2=0,32.

Ответ.0,32.

Задача 24. Чтобы пройти в следующий круг соревнований, футбольной команде нужно набрать хотя бы 4 очка в

Слайд 44Задача 25. На рисунке изображѐн лабиринт. Паук заползает в лабиринт в

точке «Вход». Развернуться и ползти назад паук не может, поэтому на каждом разветвлении паук выбирает один из путей, по которому ещѐ не полз. Считая, что выбор дальнейшего пути чисто случайный, определите, с какой вероятностью паук придѐт к выходу.
Задача 25. На рисунке изображѐн лабиринт. Паук заползает в лабиринт в точке «Вход». Развернуться и ползти назад

Слайд 45
Решение. Здесь мы имеем дело с произведением четырех независимых событий, вероятность

каждого из которых равна , т.е.



Ответ.0,0625.




Решение. Здесь мы имеем дело с произведением четырех независимых событий, вероятность каждого из которых равна

Слайд 46Задача 26. Если гроссмейстер А. играет белыми, то он выигрывает у

гроссмейстера Б. с вероятностью 0,52. Если А. играет черными, то А. выигрывает у Б. с вероятностью 0,3. Гроссмейстеры А. и Б. играют две партии, причем во второй партии меняют цвет фигур. Найдите вероятность того, что А. выиграет оба раза.




Решение. Пусть в первый день гроссмейстер А. играет белыми, а во второй день – черными. Искомая вероятность равна произведению 0,52∙0,3 =0,156.
Ответ.0,156.

Задача 26. Если гроссмейстер А. играет белыми, то он выигрывает у гроссмейстера Б. с вероятностью 0,52. Если

Слайд 47Задача 27. Ковбой Джон попадает в муху на стене с вероятностью

0,9, если стреляет из пристрелянного револьвера. Если Джон стреляет из непристрелянного револьвера, то он попадает в муху с вероятностью 0,2. На столе лежит 10 револьверов, из них только 4 пристрелянные. Ковбой Джон видит на стене муху, наудачу хватает первый попавшийся револьвер и стреляет в муху. Найдите вероятность того, что Джон промахнётся.




Решение. Введем события: А – ковбой Джон попал в муху, В - ковбой Джон попал в муху из пристрелянного пистолета, С - ковбой Джон попал в муху из непристрелянного пистолета. Тогда
0,4∙0,9 + 0,6∙0,2 = 0,48, а вероятность промаха

Ответ.0,52.






Задача 27. Ковбой Джон попадает в муху на стене с вероятностью 0,9, если стреляет из пристрелянного револьвера.

Слайд 48Задача 28. На рок-фестивале выступают группы — по одной от каждой

из заявленных стран. Порядок выступления определяется жребием. Какова вероятность того, что группа из Дании будет выступать после группы из Швеции и после группы из Норвегии? Результат округлите до сотых.

Решение. Для данных стран возможны следующие шесть способов взаимного расположения: ДШН, ДНШ, ШДН, ШНД, НШД, НДШ и только два из них благоприятствуют интересующему нас событию (ШНД, НШД). Тогда вероятность искомого события равна 0,33.
Ответ.0,33.


Задача 28. На рок-фестивале выступают группы — по одной от каждой из заявленных стран. Порядок выступления определяется

Слайд 49Задача 29. Вероятность того, что новый DVD-проигрыватель в течение года поступит

в гарантийный ремонт, равна 0,045. В некотором городе из 1000 проданных DVD-проигрывателей в течение года в гарантийную мастерскую поступила 51 штука. На сколько отличается частота события «гарантийный ремонт» от его вероятности в этом городе?



Решение. Частота события вычисляется по формуле

– отношение числа тех опытов, в которых событие произошло, к общему числу всех опытов. Чем больше число опытов, тем частота события близка к его вероятности Для нашего случая

0,006.

Ответ.0,006.






Задача 29. Вероятность того, что новый DVD-проигрыватель в течение года поступит в гарантийный ремонт, равна 0,045. В

Слайд 50Задача 30. По отзывам покупателей Игорь Игоревич оценил надёжность двух интернет-магазинов.

Вероятность того, что нужный товар доставят из магазина А, равна 0,8. Вероятность того, что этот товар доставят из магазина Б, равна 0,88. Игорь Игоревич заказал товар сразу в обоих магазинах. Считая, что интернет-магазины работают независимо друг от друга, найдите вероятность того, что ни один магазин не доставит товар.




Решение. Пусть вероятность того, что нужный товар доставят из магазина А, вероятность того, что нужный товар доставят из магазина B. Тогда вероятность интересующего нас события будет равна (1 - )(1 - )= 0,2∙ 0,12 = 0, 024.
Ответ.0,024.








Задача 30. По отзывам покупателей Игорь Игоревич оценил надёжность двух интернет-магазинов. Вероятность того, что нужный товар доставят

Слайд 51Задания для самостоятельного решения
1.В случайном эксперименте бросают три игральные кости. Найдите

вероятность того, что в сумме выпадет 7 очков. Результат округлите до сотых.(Ответ: 0,07)
2. В случайном эксперименте бросают две игральные кости. Найдите вероятность того, что в сумме выпадет 2 очка. Результат округлите до сотых. (Ответ: 0,03)
3. В случайном эксперименте бросают три игральные кости. Найдите вероятность того, что в сумме выпадет 15 очков. Результат округлите до сотых. (Ответ: 0,05)
Задания для самостоятельного решения1.В случайном эксперименте бросают три игральные кости. Найдите вероятность того, что в сумме выпадет

Слайд 524. В случайном эксперименте симметричную монету бросают дважды.
Найдите вероятность того,

что орел выпадет ровно один раз.
(Ответ: 0,5)

5. В случайном эксперименте симметричную монету бросают трижды.
Найдите вероятность того, что орел выпадет ровно один раз.
(Ответ: 0,375)

6. В случайном эксперименте симметричную монету бросают трижды.
Найдите вероятность того, что орел не выпадет ни разу.
(Ответ: 0,125)

4. В случайном эксперименте симметричную монету бросают дважды. Найдите вероятность того, что орел выпадет ровно один раз.(Ответ:

Слайд 537. В чемпионате по гимнастике участвуют 40 спортсменок: 12 из Аргентины,

9 из Бразилии, остальные — из Парагвая. Порядок, в котором выступают гимнастки, определяется жребием. Найдите вероятность того, что спортсменка, выступающая первой, окажется из Парагвая. (Ответ: 0,475)
8. В чемпионате по гимнастике участвуют 64 спортсменки: 20 из Японии, 28 из Китая, остальные — из Кореи. Порядок, в котором выступают гимнастки, определяется жребием. Найдите вероятность того, что спортсменка, выступающая первой, окажется из Кореи.
(Ответ: 0,25)
9. В чемпионате по гимнастике участвуют 50 спортсменок: 17 из России, 22 из США, остальные — из Китая. Порядок, в котором выступают гимнастки, определяется жребием. Найдите вероятность того, что спортсменка, выступающая первой, окажется из Китая. (Ответ: 0,22)

7. В чемпионате по гимнастике участвуют 40 спортсменок: 12 из Аргентины, 9 из Бразилии, остальные — из Парагвая.

Слайд 5410. В среднем из 1000 садовых насосов, поступивших в продажу, 5

подтекают. Найдите вероятность того, что один случайно выбранный для контроля насос не подтекает. (Ответ: 0,995)

11. Фабрика выпускает сумки. В среднем на 100 качественных сумок приходится восемь сумок со скрытыми дефектами. Найдите вероятность того, что купленная сумка окажется качественной. Результат округлите до сотых. (Ответ: 0,92)

12.В среднем из 2000 садовых насосов, поступивших в продажу, 14 подтекают. Найдите вероятность того, что один случайно выбранный для контроля насос не подтекает. (Ответ: 0,993)

10. В среднем из 1000 садовых насосов, поступивших в продажу, 5 подтекают. Найдите вероятность того, что один

Слайд 5513. В соревнованиях по толканию ядра участвуют 9 спортсменов из Дании,

3 спортсмена из Швеции, 8 спортсменов из Норвегии и 5 — из Финляндии.
Порядок, в котором выступают спортсмены, определяется жребием. Найдите вероятность того, что спортсмен, который выступает последним, окажется из Финляндии. (Ответ: 0,2)
14. В соревнованиях по толканию ядра участвуют
7 спортсменов из Греции, 8 спортсменов из Болгарии,
7 спортсменов из Румынии и 10 — из Венгрии. Порядок, в котором выступают спортсмены, определяется жребием.
Найдите вероятность того, что спортсмен, который выступает последним, окажется из Болгарии. (Ответ: 0,25)
15. В соревнованиях по толканию ядра участвуют
3 спортсмена из Македонии, 9 спортсменов из Сербии,
8 спортсменов из Хорватии и 10 — из Словении. Порядок, в котором выступают спортсмены, определяется жребием. Найдите вероятность того, что спортсмен, который выступает последним, окажется из Сербии. (Ответ: 0,3)

13. В соревнованиях по толканию ядра участвуют 9 спортсменов из Дании, 3 спортсмена из Швеции, 8 спортсменов

Слайд 5616. Конкурс исполнителей длится 3 дня. Всего заявлено
50 выступлений –

по одному из каждой страны, в том числе из России. В первый день запланировано 20 выступлений, остальные распределены поровну между оставшимися днями. Порядок выступлений определяется жеребьевкой. Найдите вероятность того, что выступление представителя России состоится в третий
день соревнований. (Ответ: 0,3)
17.В кармане у Нади лежит 5 леденцов и 6 ирисок. Каждую минуту Надя наудачу вынимает сласти из кармана по одной и отправляет их в рот. Найдите вероятность того, что через четыре минуты у Нади в кармане окажется 5 леденцов и 2 ириски. Результат округлите до тысячных. (Ответ: 0,045)
18.На чемпионате по прыжкам в воду выступают 30 спортсменов, среди них 6 прыгунов из Великобритании и 10 прыгунов из Мексики. Порядок выступлений определяется жеребьёвкой. Найдите вероятность того, что девятнадцатым будет выступать прыгун из Великобритании. (Ответ: 0,2)

16. Конкурс исполнителей длится 3 дня. Всего заявлено 50 выступлений – по одному из каждой страны, в

Слайд 571. Высоцкий И.Р., Ященко И.В. Задача В10. Теория вероятностей. МЦНМО, 2012.
2.Ткачева

М.В., Федорова Н.Е., Элементы статистики и вероятность.
Учебное пособие для 7 – 9 классов образовательных учреждений,
М., Просвещение, 2004.

3. Тюрин Ю.Н., Макаров А.А., Высоцкий И.Р., Ященко И.В.,
Теория вероятностей и статистика, М, МЦНМО, 2004.

4. Эфендиев Э.И. и др. Элементы теории вероятностей и математической
статистики. – Махачкала, 1997.

Литература

1. Высоцкий И.Р., Ященко И.В. Задача В10. Теория вероятностей. МЦНМО, 2012.2.Ткачева М.В., Федорова Н.Е., Элементы статистики и

Что такое shareslide.ru?

Это сайт презентаций, где можно хранить и обмениваться своими презентациями, докладами, проектами, шаблонами в формате PowerPoint с другими пользователями. Мы помогаем школьникам, студентам, учителям, преподавателям хранить и обмениваться учебными материалами.


Для правообладателей

Яндекс.Метрика

Обратная связь

Email: Нажмите что бы посмотреть