Презентация, доклад Построение графиков функций, содержащих модуль. 10 класс

План занятия.1 этап. Устная работа.2 этап. Письменная работа в группах.3 этап. Применение графиков функций к решению заданий с параметром.4 этап. Заключительный. Построение графика нестандартной функции.

Слайд 1Построение графиков функций, содержащих модуль. 10 класс. ( элективное занятие)
Провела учитель математики
МБОУ

«Лицей №2» г. Протвино
Ларионова Г. А.
2014
Построение графиков функций, содержащих модуль. 10 класс. ( элективное занятие)Провела учитель математики МБОУ «Лицей №2» г. Протвино

Слайд 2План занятия.
1 этап. Устная работа.
2 этап. Письменная работа в группах.
3 этап.

Применение графиков функций к решению заданий с параметром.
4 этап. Заключительный. Построение графика нестандартной функции.
План занятия.1 этап. Устная работа.2 этап. Письменная работа в группах.3 этап. Применение графиков функций к решению заданий

Слайд 3Цели занятия.
1. Отработка умений и навыков построения графиков функций, содержащих знак

модуля: типа f(|x|) и |f(x)|, |f(|x|)|.
2. Отработка умений и навыков построения графиков функций с помощью геометрических преобразований.
3. Развитие коммуникативных качеств и коллективно-творческого мышления учащихся.
4. Развитие интереса учащихся к математике.
Цели занятия.1. Отработка умений и навыков построения графиков функций, содержащих знак модуля: типа f(|x|) и |f(x)|, |f(|x|)|.

Слайд 4Как построить графики данных функций ?
у=2cosx + 0,5
у=(x + 1)2 –

4
у=4/(x-3) – 1
у=|x + 0,5| - 3
у= - |x| + 1
у=sin(x - ¼ π)

I этап

Как построить графики данных функций ?у=2cosx + 0,5у=(x + 1)2 – 4у=4/(x-3) – 1у=|x + 0,5| -

Слайд 5Среди перечисленных функций выберите те, которые относятся к типу у =|

f(x)| или у =f(|x|).


y=|x2+3x|, y= |x-3 | +5,
y= |cos2x |, y= |x | + tg |x |,
y= |cosx –½|, y= x2 -6|x | +8,
y= ½√6-|x |, y= x2 -5 |x -1| +4,
y=4/|x |- 2

Среди перечисленных функций выберите те, которые относятся к типу у =| f(x)| или

Слайд 6Постройте графики функций.
1 группа.

у = |cosx - ½|
y= 4:|x| -2
y= |x2

+2x|

2 группа.

y= |4:x - 2|
y= - x2 +2|x|
y= √|x| -2

II этап

Постройте графики функций.1 группа.у = |cosx - ½|y= 4:|x| -2y= |x2 +2x|2 группа.y= |4:x - 2|y= -

Слайд 7Проверьте полученные графики.

Проверьте полученные графики.

Слайд 8Проверьте полученные графики

Проверьте полученные графики

Слайд 9Применение графиков функций к решению заданий с параметром.
Изобразите график функции
у=|х2

-6|х|+8| и, пользуясь полученным графиком найти: а) количество
корней уравнения |х2 -6|х|+8|= а
в зависимости от параметра а; б)решение неравенства |х2 -6|х|+8| ≥ 3

III этап

Применение графиков функций к решению заданий с параметром.Изобразите график функции у=|х2 -6|х|+8| и, пользуясь полученным графиком найти:

Слайд 10 При а=0 и 1

6 корней; при а=8 3 корня; при а>8 2 корня; при а<0 нет корней; при 0
При а=0 и 1

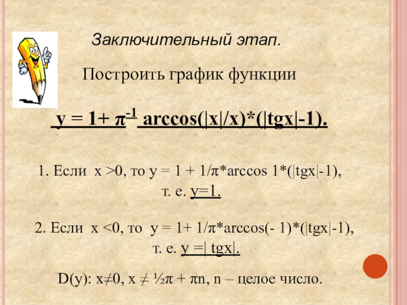
Слайд 11Заключительный этап.
Построить график функции

у = 1+ π-1 arccos(|x|/x)*(|tgx|-1).
1. Если х

>0, то у = 1 + 1/π*arccos 1*(|tgx|-1),
т. е. у=1.

2. Если х <0, то у = 1+ 1/π*arccos(- 1)*(|tgx|-1),
т. е. у =| tgx|.

D(y): x≠0, x ≠ ½π + πn, n – целое число.

Заключительный этап.Построить график функции у = 1+ π-1 arccos(|x|/x)*(|tgx|-1).1. Если х >0, то у = 1 +

Слайд 13Домашнее задание.
Построить графики функций:
у= |2· |х| - х2|,
у=

|(х – 4):(х +1)|,

у= х2sin((πx-π|x|):4x)+sinx·cos((πx-π|x|):4x)

Домашнее задание.Построить графики функций: у= |2· |х| - х2|,  у= |(х – 4):(х +1)|, у= х2sin((πx-π|x|):4x)+sinx·cos((πx-π|x|):4x)

Слайд 14Используемая литература.
Учебник для школ и классов с углублённым изучением математики: «Алгебра»

9 класс. Ю. Н. Макарычев, Н. Г. Миндюк, К. И. Нешков.
Педагогический практикум. «Нестандартные задания по математике» 5-11 классы. В. В. Кривоногов.
Дидактические материалы по алгебре. 9 класс. С углублённым изучением математики. Ю. Н. Макарычев, Н. Г. Миндюк.
Математика. Самостоятельные и контрольные работы. Алгебра и начала анализа. 10-11 класс. А. П. Ершова, В. В. Голобородько.


Используемая литература.Учебник для школ и классов с углублённым изучением математики: «Алгебра» 9 класс. Ю. Н. Макарычев, Н.

Слайд 15Спасибо
за внимание!

Спасибо за внимание!

Что такое shareslide.ru?

Это сайт презентаций, где можно хранить и обмениваться своими презентациями, докладами, проектами, шаблонами в формате PowerPoint с другими пользователями. Мы помогаем школьникам, студентам, учителям, преподавателям хранить и обмениваться учебными материалами.


Для правообладателей

Яндекс.Метрика

Обратная связь

Email: Нажмите что бы посмотреть