Презентация, доклад по теме: Наибольшее, наименьшее значение (Решение задач)

Задача №1. В 1-е классы по­сту­па­ет 43 че­ло­ве­ка: 23 мальчи­ка и 20 де­во­чек. Их рас­пре­де­ли­ли по двум клас­сам: в одном долж­но по­лу­чить­ся 22 че­ло­ве­ка, а в дру­гом ― 21. После распределе­ния по­счи­та­ли про­цент маль­чи­ков в каж­дом

Слайд 1


Слайд 2Задача №1.
В 1-е классы по­сту­па­ет 43 че­ло­ве­ка: 23 мальчи­ка и

20 де­во­чек. Их рас­пре­де­ли­ли по двум клас­сам: в одном долж­но по­лу­чить­ся 22 че­ло­ве­ка, а в дру­гом ― 21. После распределе­ния по­счи­та­ли про­цент маль­чи­ков в каж­дом клас­се и по­лу­чен­ные числа сложили. Каким долж­но быть рас­пре­де­ле­ние по клас­сам, чтобы по­лу­чен­ная сумма была наи­боль­шей?
Задача №1. В 1-е классы по­сту­па­ет 43 че­ло­ве­ка: 23 мальчи­ка и 20 де­во­чек. Их рас­пре­де­ли­ли по двум

Слайд 3Задача №2.
Работнику кооператива выделили 500 тыс. рублей на закупку газонокосилок.

На эти деньги нужно купить три газонокосилки по цене 20 500 рублей бригадиру и на оставшиеся деньги газонокосилки по цене 14 500 рублей. Какую наибольшую сумму может потратить работник на газонокосилки?

4) Наибольшее значение будет при х = 30

Ответ: 496 500 рублей.

РЕШЕНИЕ

Задача №2. Работнику кооператива выделили 500 тыс. рублей на закупку газонокосилок. На эти деньги нужно купить три

Слайд 4РЕШЕНИЕ
2) Наибольшее значение принимает в вершине параболы.
4) Количество сотрудников х

– число натуральное  наибольшее значение функция принимает при натуральном значении х, ближайшем к вершине.

5) В данном случае это число равно 7 или 8

Ответ: 7 или 8 сотрудников

РЕШЕНИЕ2) Наибольшее значение принимает в вершине параболы. 4) Количество сотрудников х – число натуральное  наибольшее значение

Слайд 5Задача №4. Первый банк предлагает открыть вклад с процентной ставкой 8%,

второй – 10%. Проценты по вкладу начисляются раз в год и прибавляются к текущей сумме вклада. Клиент сделал одинаковые вклады в оба банка. Через два года второй банк уменьшил процентную ставку по вкладу с 10 до Р процентов. Ещё через год клиент закрыл оба вклада и забрал все накопившиеся средства. Оказалось, что второй банк принёс ему больший доход, чем первый. Найдите наименьшее целое Р, при котором это возможно.

РЕШЕНИЕ

4) Наименьшее целое число, удовлетворяющее этому равенству: Р = 5.

Ответ: 5

Задача №4. Первый банк предлагает открыть вклад с процентной ставкой 8%, второй – 10%. Проценты по вкладу

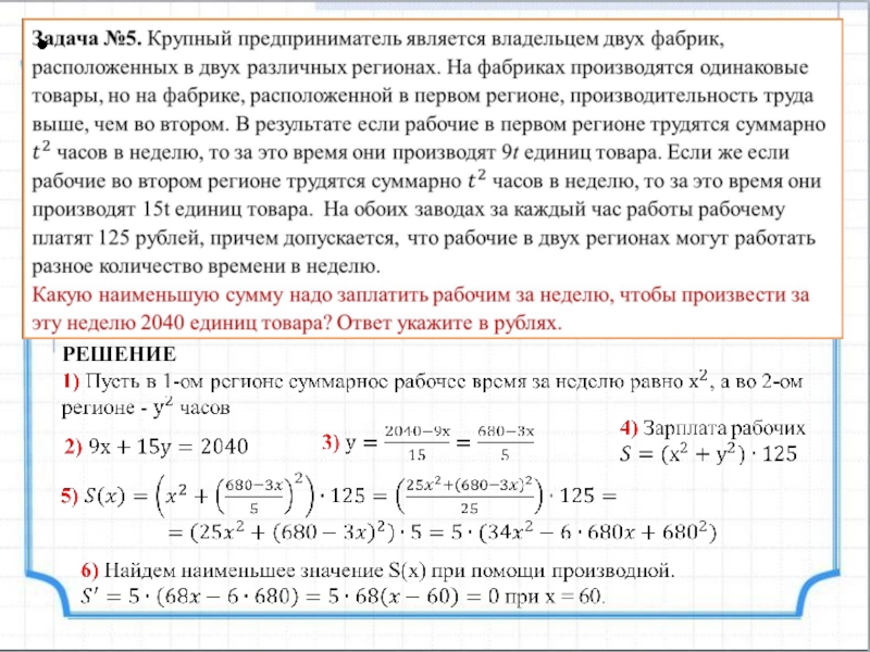
Слайд 6РЕШЕНИЕ

РЕШЕНИЕ

Слайд 7РЕШЕНИЕ
7) При х = 60 производная меняет знак с «-» на

«+»,  это - точка минимума.

Ответ: 1 700 000 рублей

РЕШЕНИЕ7) При х = 60 производная меняет знак с «-» на «+»,  это - точка минимума.Ответ:

Слайд 8РЕШЕНИЕ
1) Пусть на 1-ый сервер водит х Гбайт, а на 2-ой

– у Гбайт информации

2) По условию х + у = 2225, у = 2225 – х

РЕШЕНИЕ1) Пусть на 1-ый сервер водит х Гбайт, а на 2-ой – у Гбайт информации2) По условию

Слайд 9РЕШЕНИЕ
1) Пусть на 1-ый сервер водит х Гбайт, а на 2-ой

– у Гбайт информации

2) По условию х + у = 2225, у = 2225 – х

4) Найдем наибольшее значение Q(x) с помощью производной.

x = 625

Ответ: 445 Гбайт

РЕШЕНИЕ1) Пусть на 1-ый сервер водит х Гбайт, а на 2-ой – у Гбайт информации2) По условию

Слайд 10Задача №7.
Найти высоту цилиндра наибольшего объёма, вписанного в конус с

высотой Н (оси цилиндра и конуса совпадают).
Задача №7. Найти высоту цилиндра наибольшего объёма, вписанного в конус с высотой Н (оси цилиндра и конуса

Что такое shareslide.ru?

Это сайт презентаций, где можно хранить и обмениваться своими презентациями, докладами, проектами, шаблонами в формате PowerPoint с другими пользователями. Мы помогаем школьникам, студентам, учителям, преподавателям хранить и обмениваться учебными материалами.


Для правообладателей

Яндекс.Метрика

Обратная связь

Email: Нажмите что бы посмотреть