Презентация, доклад по теме: Монотонные последовательности. Предел последовательности

Содержание

Приветствую вас на уроке Девиз урока:Успешного усвоения учебного материалаГлавная сила математики состоит в том, что вместе с решением одной конкретной задачи она создаёт общие приёмы и способы, применимые во многих ситуациях, которые даже не всегда

Слайд 1 Урок разработан
учителем математики
МБОУ СШ №10 г.Павлово
Леонтьевой Светланой

Ивановной

Урок опубликован на сайте учителя: http://pavls1954.wixsite.com/1712

Урок алгебры и начал математического анализа
в 11 классе

Урок разработан учителем математики МБОУ СШ №10 г.ПавловоЛеонтьевой Светланой ИвановнойУрок опубликован на сайте учителя:

Слайд 2Приветствую вас на уроке
Девиз урока:
Успешного усвоения учебного материала
Главная сила

математики состоит в том, что вместе с решением одной конкретной задачи она создаёт общие приёмы и способы, применимые во многих ситуациях, которые даже не всегда можно предвидеть.
Эрик Темпл Белл
Приветствую вас на уроке  Девиз урока:Успешного усвоения учебного материалаГлавная сила математики состоит в том, что вместе

Слайд 3
1.Теория. Глава II,§1? п. 1-3.
Разобрать

формулировки и выучить

2.Практика. *Стр.52, №1(2,4).

ДР№9 на 08.10.18

1.Теория. Глава II,§1? п. 1-3. Разобрать формулировки и выучить2.Практика. *Стр.52, №1(2,4). ДР№9

Слайд 4
Стр.52, №1(2,4)

Изобразить на числовой прямой несколько членов последовательности и выяснить к какому числу они приближаются:
Стр.52, №1(2,4)              Изобразить

Слайд 5
Стр.52, №1(2,4)

Изобразить на числовой прямой несколько членов последовательности и выяснить к какому числу они приближаются:
Стр.52, №1(2,4)              Изобразить

Слайд 6
Стр.52, №1(2,4)


Выделите целую часть у данной дроби
Стр.52, №1(2,4)              Выделите

Слайд 7
Стр.52, №1(2,4)


Выделите целую часть у данной дроби
Стр.52, №1(2,4)              Выделите

Слайд 8
Стр.52, №1(2,4)


Выделите целую часть у данной дроби
Стр.52, №1(2,4)              Выделите

Слайд 9
Стр.52, №1(2,4)


Выделите целую часть у данной дроби
Стр.52, №1(2,4)              Выделите

Слайд 10 08.10.18
Классная работа
Предел последовательности.

Глава II. §1.

Уроки №21–22

08.10.18Классная работаПредел последовательности.Глава II. §1.Уроки №21–22

Слайд 11Цели урока:
Закрепить понятие предела последовательности.
Рассмотреть свойства сходящихся последовательностей и предел монотонной

последовательности
Продолжить формирование культуры устной и письменной математической речи, умения оценивать уровень своих знаний по рассматриваемой теме.
Цели урока:Закрепить понятие предела последовательности.Рассмотреть свойства сходящихся последовательностей и предел монотонной последовательности Продолжить формирование культуры устной и

Слайд 12
Экспресс - опрос

Экспресс - опрос

Слайд 13
Числовую последовательность можно задать следующими способами:
1.
2.


3.

4.

Числовую последовательность можно задать следующими способами: 1.  2.  3.  4.

Слайд 14
Числовую последовательность можно задать следующими способами:
1. Словесным

2. Аналитическим (или формулой … …)

3. Рекуррентным

4. Графическим

а. точками …

б. точками …

Числовую последовательность можно задать следующими способами: 1. Словесным  2. Аналитическим (или формулой … …)

Слайд 15


Если каждому натуральному числу п
поставлено в

соответствие некоторое

… число , то говорят, что

задана … …

Если каждому натуральному числу п поставлено в соответствие некоторое

Слайд 16


Если каждому натуральному числу п
поставлено в

соответствие некоторое

действительное число , то говорят, что задана числовая последовательность

Обозначение последовательности:

- … последовательности с номером п

Если каждому натуральному числу п поставлено в соответствие некоторое действительное число

Слайд 17


Числовая последовательность – это …, область определения

которой есть множество N всех натуральных чисел.

Множество значений этой функции, т.е.

совокупность чисел называют

… … последовательности

Числовая последовательность – это …, область определения которой есть множество N всех натуральных

Слайд 18


Числовая последовательность – это функция, область определения

которой есть множество N всех натуральных чисел.

Множество значений этой функции, т.е.

совокупность чисел называют

множеством значений последовательности

Числовая последовательность – это функция, область определения которой есть множество N всех натуральных

Слайд 19


Прочитайте записи

Прочитайте записи

Слайд 20
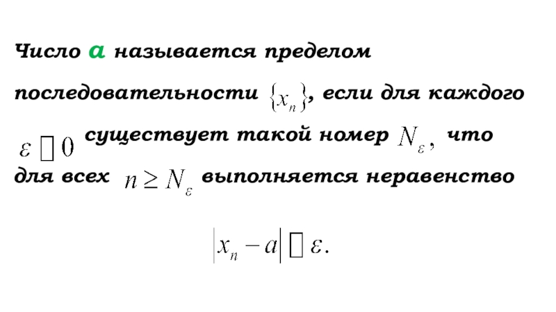
Число а называется пределом последовательности , если

для каждого
существует такой номер что
для всех выполняется неравенство
Число а называется пределом последовательности    , если для каждого

Слайд 21
Последовательность, у которой существует предел, называется … .
Последовательность, которая не

является сходящейся, называют …
Последовательность, у которой существует предел, называется … .Последовательность, которая не является сходящейся, называют …

Слайд 22
Последовательность, у которой существует предел, называется сходящейся.
Последовательность, которая не является

сходящейся, называют расходящейся
Последовательность, у которой существует предел, называется сходящейся.Последовательность, которая не является сходящейся, называют расходящейся

Слайд 23
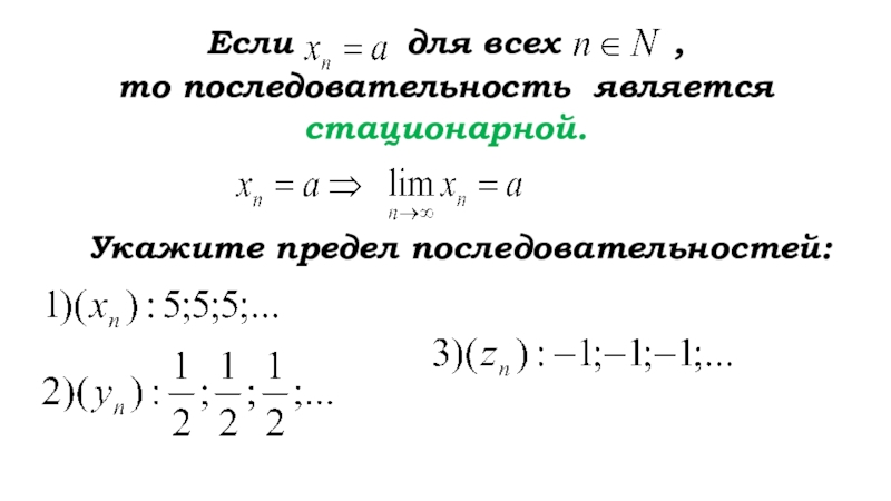
Если для всех

,
то последовательность является стационарной.
Если     для всех     , то последовательность является стационарной.

Слайд 24
Если для всех

,
то последовательность является стационарной.
Если     для всех     , то последовательность является стационарной.

Слайд 25
Если для всех

,
то последовательность является стационарной.

Укажите предел последовательностей:

Если     для всех     , то последовательность является стационарной.Укажите

Слайд 26


Стр. 47.(последние три абзаца)

Стр. 47.(последние три абзаца)

Слайд 27


Стр. 47.(последние три абзаца)

Стр. 47.(последние три абзаца)

Слайд 28


Исходя из определения предела последовательности, доказать, что


Стр.52, №2(5)

По Задаче 1. найдем такой номер N, чтобы для каждого и всех выполнялось

Исходя из определения предела последовательности, доказать, что Стр.52, №2(5)По Задаче 1. найдем такой

Слайд 29


Исходя из определения предела последовательности, доказать, что


Стр.52, №2(5)

По Задаче 1. найдем такой номер N, чтобы для

каждого и всех выполнялось

Исходя из определения предела последовательности, доказать, что Стр.52, №2(5)По Задаче 1. найдем такой

Слайд 30


Исходя из определения предела последовательности, доказать, что


Стр.52, №2(5)

По Задаче 1. найдем такой номер N, чтобы для

каждого и всех выполнялось

Исходя из определения предела последовательности, доказать, что Стр.52, №2(5)По Задаче 1. найдем такой

Слайд 31


Исходя из определения предела последовательности, доказать, что


Стр.52, №2(5)

По Задаче 1. найдем такой номер N, чтобы для

каждого и всех выполнялось

Исходя из определения предела последовательности, доказать, что Стр.52, №2(5)По Задаче 1. найдем такой

Слайд 32


Исходя из определения предела последовательности, доказать, что


Стр.52, №2(5)

По Задаче 1. найдем такой номер N, чтобы для

каждого и всех выполнялось

Исходя из определения предела последовательности, доказать, что Стр.52, №2(5)По Задаче 1. найдем такой

Слайд 33


Исходя из определения предела последовательности, доказать, что


Стр.52, №2(5)

По Задаче 1. найдем такой номер N, чтобы для

каждого и всех выполнялось

Исходя из определения предела последовательности, доказать, что Стр.52, №2(5)По Задаче 1. найдем такой

Слайд 34


Исходя из определения предела последовательности, доказать, что


Стр.52, №2(5)

По Задаче 1. найдем такой номер N, чтобы для

каждого и всех выполнялось

По определения предела это означает, что

Исходя из определения предела последовательности, доказать, что Стр.52, №2(5)По Задаче 1. найдем такой

Слайд 35


Стр.48. п.3.
Свойства сходящихся последовательностей

Стр.48. п.3. Свойства сходящихся последовательностей

Слайд 36


Стр.49. п.4.
Предел монотонной последовательности

Стр.49. п.4. Предел монотонной последовательности

Слайд 37


Стр.49. п.4.
Предел монотонной последовательности

Стр.49. п.4. Предел монотонной последовательности

Слайд 38


Стр.49. п.4.
Какими являются квадрат и правильный

восьмиугольник по отношению к кругу?

Сравните площади квадрата и правильного восьмиугольника.

Стр.49. п.4. Какими являются квадрат и правильный восьмиугольник по отношению к кругу?Сравните площади

Слайд 39


Стр.49. п.4.
Что будет происходить с площадями

правильных многоугольников при увеличении числа их сторон?
Стр.49. п.4. Что будет происходить с площадями правильных многоугольников при увеличении числа их

Слайд 40


Стр.49. п.4.
Какой будет последовательность площадей правильных

многоугольников, вписанных в окружность, при увеличении числа их сторон?
Стр.49. п.4. Какой будет последовательность площадей правильных многоугольников, вписанных в окружность, при увеличении

Слайд 41


Стр.49. п.4.
Можно ли сказать, что последовательность

площадей правильных многоугольников, вписанных в окружность, при увеличении числа их сторон, является ограниченной …?
Стр.49. п.4. Можно ли сказать, что последовательность площадей правильных многоугольников, вписанных в окружность,

Слайд 42


Стр.49. п.4.
Что будет являться пределом последовательности

площадей правильных многоугольников, вписанных в окружность, при увеличении числа их сторон?
Стр.49. п.4. Что будет являться пределом последовательности площадей правильных многоугольников, вписанных в окружность,

Слайд 43
Стр.49. п.4.
Какими являются квадрат и правильный восьмиугольник по отношению

к кругу?

Сравните площади квадрата и правильного восьмиугольника.

Стр.49. п.4. Какими являются квадрат и правильный восьмиугольник по отношению к кругу?Сравните площади квадрата и правильного

Слайд 44
Стр.49. п.4.
Что будет происходить с площадями правильных многоугольников при

увеличении числа их сторон?
Стр.49. п.4. Что будет происходить с площадями правильных многоугольников при увеличении числа их сторон?

Слайд 45
Стр.49. п.4.
Какой будет последовательность площадей правильных многоугольников, описанных около

окружности, при увеличении числа их сторон?
Стр.49. п.4. Какой будет последовательность площадей правильных многоугольников, описанных около окружности, при увеличении числа их сторон?

Слайд 46


Стр.49. п.4.
Можно ли сказать, что последовательность

площадей правильных многоугольников, описанных около окружности, при увеличении числа их сторон, является ограниченной …?
Стр.49. п.4. Можно ли сказать, что последовательность площадей правильных многоугольников, описанных около окружности,

Слайд 47


Стр.49. п.4.
Что будет являться пределом последовательности

площадей правильных многоугольников, описанных около окружности, при увеличении числа их сторон?
Стр.49. п.4. Что будет являться пределом последовательности площадей правильных многоугольников, описанных около окружности,

Слайд 48



Назовите значение пределов
последовательностей:
Проверка

Назовите значение пределовпоследовательностей:Проверка

Слайд 49


Стр.50. п.5.
Число е

Стр.50. п.5. Число е

Слайд 50


Стр.50. п.6.
Вычисление пределов

Стр.50. п.6. Вычисление пределов

Слайд 51



Назовите значение пределов
последовательностей:

Назовите значение пределовпоследовательностей:

Слайд 52


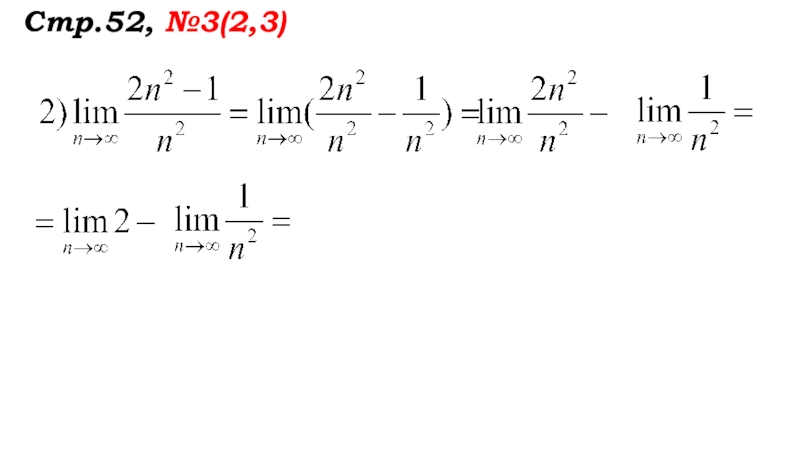
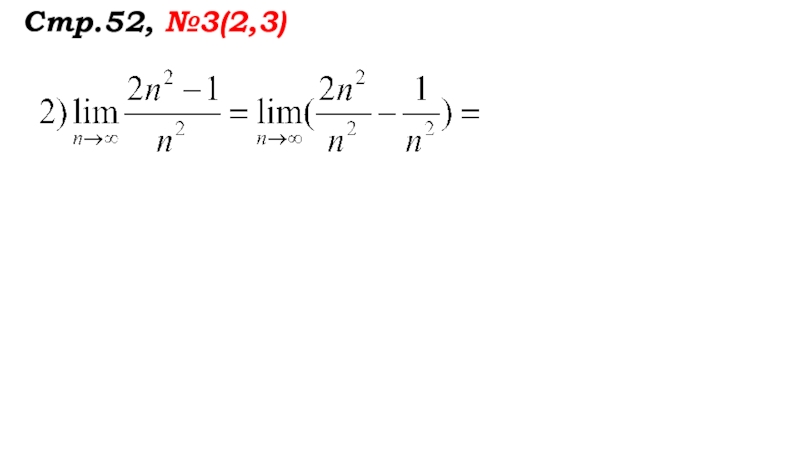
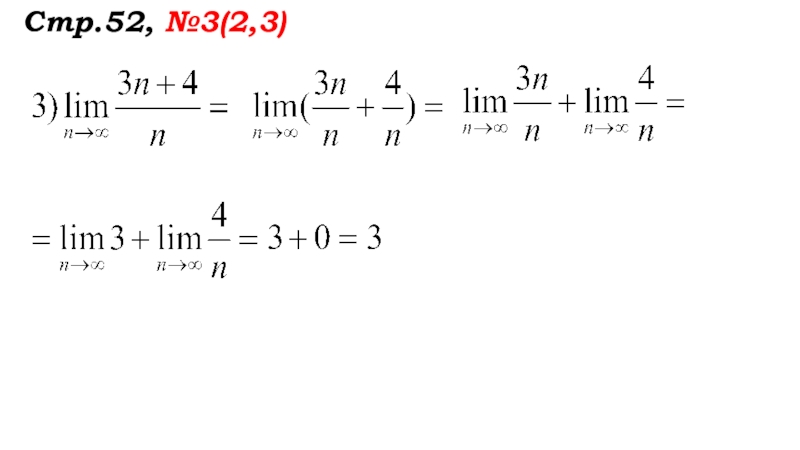
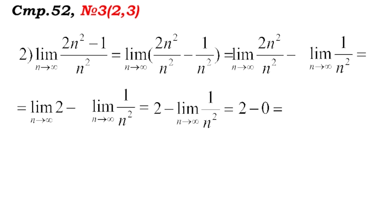
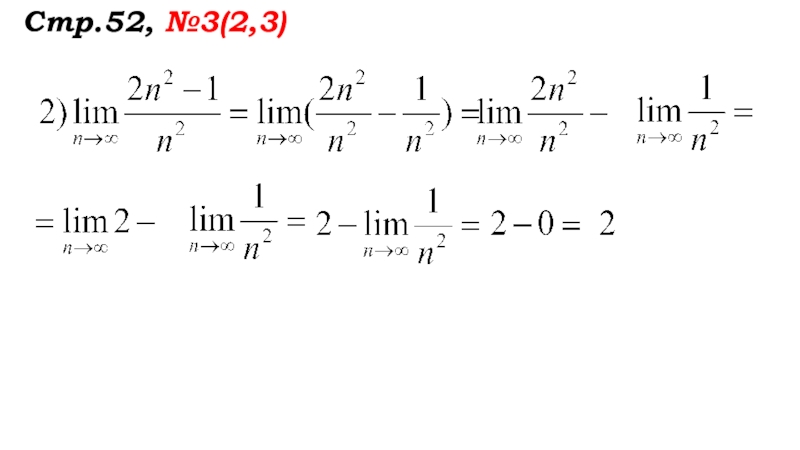
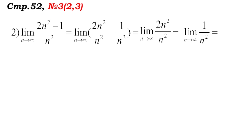
Стр.52, №3(2,3)
Решаем с пояснением, пошагово

Стр.52, №3(2,3) Решаем с пояснением, пошагово

Слайд 53


Стр.52, №3(2,3)

Стр.52, №3(2,3)

Слайд 54


Стр.52, №3(2,3)

Стр.52, №3(2,3)

Слайд 55


Стр.52, №3(2,3)

Стр.52, №3(2,3)

Слайд 56


Стр.52, №3(2,3)

Стр.52, №3(2,3)

Слайд 57


Стр.52, №3(2,3)

Стр.52, №3(2,3)

Слайд 58


Стр.52, №3(2,3)

Стр.52, №3(2,3)

Слайд 59


Стр.52, №3(2,3)
Выполните самостоятельно
Проверка

Стр.52, №3(2,3) Выполните самостоятельноПроверка

Слайд 60


Стр.52, №3(2,3)

Стр.52, №3(2,3)

Слайд 61


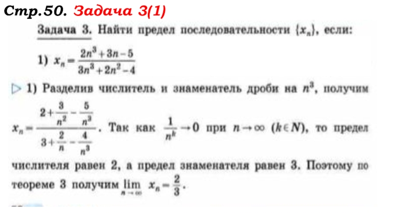
Стр.50. Задача 3(1)

Стр.50. Задача 3(1)

Слайд 62


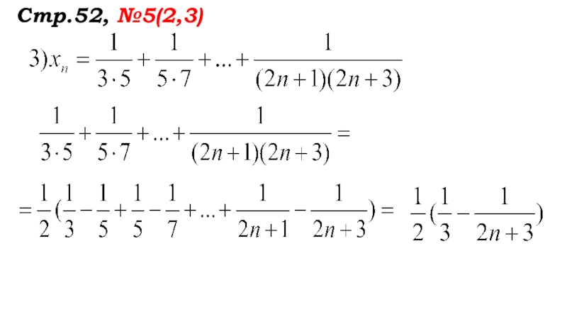
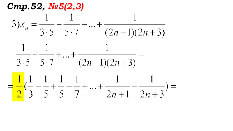
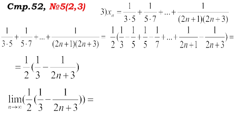
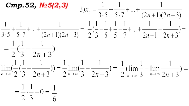
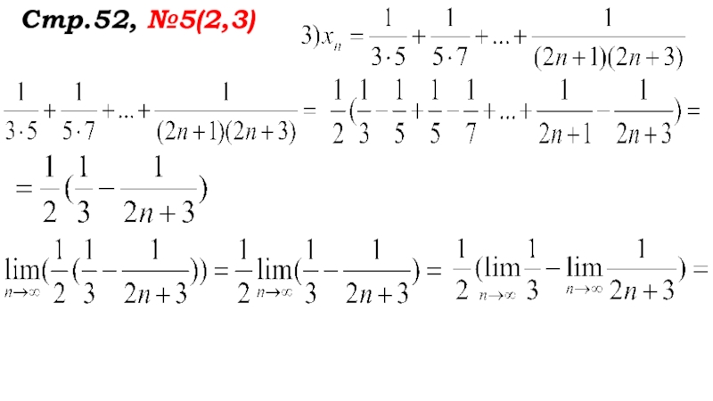
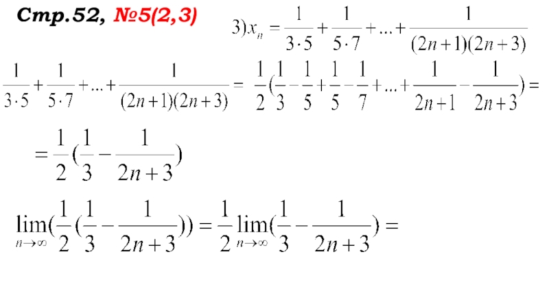
Стр.52, №5(2,3)
Выполните задание по образцу задачи

3(1)

Проверка

Стр.52, №5(2,3) Выполните задание по образцу задачи 3(1) Проверка

Слайд 63


Стр.52, №5(2,3)
Так как

при ,

то предел числителя равен 1, а знаменателя 3.
Стр.52, №5(2,3) Так как      при

Слайд 64


Стр.52, №5(2,3)
Чтобы выполнить задание нужно…

Стр.52, №5(2,3) Чтобы выполнить задание нужно…

Слайд 65


Стр.52, №5(2,3)
Чтобы выполнить задание нужно найти

Стр.52, №5(2,3) Чтобы выполнить задание нужно найти

Слайд 66


Стр.52, №5(2,3)

Стр.52, №5(2,3)

Слайд 67


Стр.52, №5(2,3)

Стр.52, №5(2,3)

Слайд 68


Стр.52, №5(2,3)

Стр.52, №5(2,3)

Слайд 69


Стр.52, №5(2,3)

Стр.52, №5(2,3)

Слайд 70


Стр.52, №5(2,3)

Стр.52, №5(2,3)

Слайд 71


Стр.52, №5(2,3)

Стр.52, №5(2,3)

Слайд 72



«5»- все было понятно и задания выполнялись

без особого труда;

«4» – были трудные моменты, осталось еще раз разобрать задания, чтобы не было проблем в будущем;

«3»- остались непонятными некоторые задания из-за пробелов в знаниях. Следует поработать индивидуально.

Оцените
свое усвоение материала в классе

«5»- все было понятно и задания выполнялись без особого труда;«4» – были трудные

Слайд 73
1.Теория. Глава II,§1, п.1-6.
Разобрать формулировки

и выучить

2.Практика. *Стр.52,№3(1,4); 5(1,4)

ДР№10 на 12.10.18

1.Теория. Глава II,§1, п.1-6. Разобрать формулировки и выучить2.Практика. *Стр.52,№3(1,4); 5(1,4) ДР№10 на

Что такое shareslide.ru?

Это сайт презентаций, где можно хранить и обмениваться своими презентациями, докладами, проектами, шаблонами в формате PowerPoint с другими пользователями. Мы помогаем школьникам, студентам, учителям, преподавателям хранить и обмениваться учебными материалами.


Для правообладателей

Яндекс.Метрика

Обратная связь

Email: Нажмите что бы посмотреть