Презентация, доклад по теме Логарифмы к сценарию занятия в технологии деятельностного метода обучения Л.Г. Петерсон (школа 2000...)

Содержание

- Представьте себе стаю хищных птиц, увидевших добычу. Почему птицы сразу не нападают на добычу?

Слайд 1Тема: «Логарифм. Логарифм числа. Основное логарифмическое тождество. Десятичные и натуральные логарифмы».
logab
logab
loga 1

= 0
Тема: «Логарифм. Логарифм числа. Основное логарифмическое тождество. Десятичные и натуральные логарифмы».logablogabloga 1 = 0

Слайд 2- Представьте себе стаю хищных птиц, увидевших добычу. Почему птицы сразу

не нападают на добычу?
- Представьте себе стаю хищных птиц, увидевших добычу. Почему птицы сразу не нападают на добычу?

Слайд 3Почему они кружат над добычей по кругу, точнее по спирали?

Почему они кружат над добычей по кругу, точнее по спирали?

Слайд 4
Раковины многих моллюсков, улиток и рога горных козлов закручены по логарифмической

спирали.
По логарифмической спирали закручена галактика, которой принадлежит Солнечная система.
«Величина» звезды определяется как логарифм её физической яркости
Да что и говорить, даже клавиши рояля расположены по логарифмической линейке!

Раковины многих моллюсков, улиток и рога горных козлов закручены по логарифмической спирали.По логарифмической спирали закручена галактика, которой

Слайд 5- Дайте понятие основания степени.
- Что такое показатель степени?

Работа над

основными свойствами степеней.
а) Продолжить равенства:







б) Решить устно примеры:

3. Решить показательное уравнение:
а) 5х =25 б) 3х =

- Дайте понятие основания степени. - Что такое показатель степени?Работа над основными свойствами степеней. а) Продолжить равенства:б)

Слайд 6Алгоритм решения показательного уравнения ах=в:

Представить правую и левую части уравнения в

виде одинакового основания.
Приравнять степени, отбросив основания.
Решить полученное уравнение.
Алгоритм решения показательного уравнения ах=в:Представить правую и левую части уравнения в виде одинакового основания.Приравнять степени, отбросив основания.Решить

Слайд 7
ПЛАН
1) Составить эталон решения уравнения вида ах = в согласно определению

логарифма.
2) Научиться решать тренировочные задания.
3) Получить основное логарифмическое тождество.
4) Выписать из учебника:
- основные свойства логарифмов;
-формулу перехода одного основания логарифмов к другому.
5) Рассмотреть десятичные и натуральные логарифмы.
6) Научиться вычислять значения несложных логарифмических выражений.
ПЛАН1) Составить эталон решения уравнения вида ах = в согласно определению логарифма.2) Научиться решать тренировочные задания.3) Получить

Слайд 8Определение. Логарифмом положительного числа b по основанию a (a>0, a≠1) называется

показатель степени, в которую нужно возвести основание a, чтобы получить число b. Обозначение: ах = в, х = logab или logab = х

Определение. Логарифмом положительного числа b по основанию a (a>0, a≠1) называется показатель степени, в которую нужно возвести

Слайд 9Решение задачи, вызвавшей затруднение по эталону№1

Решить уравнение:



х = log25

2х = 5

Решение задачи, вызвавшей затруднение по эталону№1Решить уравнение:

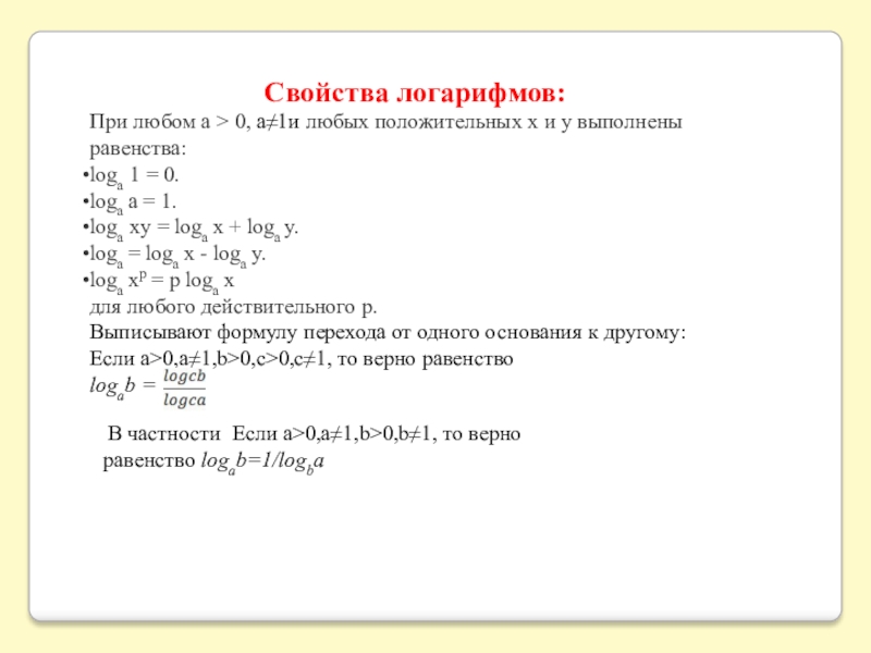
Слайд 10Свойства логарифмов:
При любом a > 0, a≠1и любых положительных x и

y выполнены равенства:
loga 1 = 0.
loga a = 1.
loga xy = loga x + loga y.
loga = loga x - loga y.
loga xp = p loga x
для любого действительного p.
Выписывают формулу перехода от одного основания к другому:
Если a>0,a≠1,b>0,c>0,c≠1, то верно равенство
logab =

В частности Если a>0,a≠1,b>0,b≠1, то верно равенство logab=1/logba

Свойства логарифмов:При любом a > 0, a≠1и любых положительных x и y выполнены равенства:loga 1 = 0.loga a =

Слайд 11Десятичным логарифмом называется логарифм, основание которого равно 10. Обозначается символом lg:
log10 b = lg b
Например: log10 7 = lg

7
Десятичным логарифмом называется логарифм, основание которого равно 10. Обозначается символом lg:log10 b = lg bНапример: log10 7 = lg 7

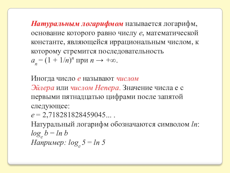
Слайд 12Натуральным логарифмом называется логарифм, основание которого равно числу е, математической константе, являющейся иррациональным

числом, к которому стремится последовательность
аn = (1 + 1/n)n при n → +∞.

Иногда число e называют числом Эйлера или числом Непера. Значение числа е с первыми пятнадцатью цифрами после запятой следующее:
е = 2,718281828459045... .
Натуральный логарифм обозначаются символом ln:
loge b = ln b
Например: loge 5 = ln 5
Натуральным логарифмом называется логарифм, основание которого равно числу е, математической константе, являющейся иррациональным числом, к которому стремится последовательностьаn = (1

Слайд 13
Образец: Log464 =3, т.к. 43 = 64

Log525 =…..;


Log749 …;
log5125 =..; 
Ln1 = …...;
Lg100 =…..;
log5 1 = …..;
Log28 = ….

Выполните задание и объясните решение по образцу:

Образец: Log464 =3, т.к. 43 = 64Log525 =…..;

Слайд 14оценочный лист

оценочный лист

Слайд 15Домашнее задание

с. 161-163, Башмаков М. И. Математика. – 400 с.(Начальное

и среднее профессиональное образование). М: КНОРУС, 2014.
Найдите значение выражения :


Какие формулы или свойства логарифмов используете для решения?

2)

3)

1)

Домашнее задание с. 161-163, Башмаков М. И. Математика. – 400 с.(Начальное и среднее профессиональное образование). М: КНОРУС,

Что такое shareslide.ru?

Это сайт презентаций, где можно хранить и обмениваться своими презентациями, докладами, проектами, шаблонами в формате PowerPoint с другими пользователями. Мы помогаем школьникам, студентам, учителям, преподавателям хранить и обмениваться учебными материалами.


Для правообладателей

Яндекс.Метрика

Обратная связь

Email: Нажмите что бы посмотреть