Презентация, доклад по математикеПравила дифференцирования

Содержание

Цитата урока: Думай о хорошем, Смотри на хорошее, Говори хорошее, Делай хорошее,

Слайд 1 Тема урока:
Производная суммы, произведения,


частного.
Тема урока: Производная суммы, произведения,

Слайд 2Цитата урока:

Думай о хорошем,

Смотри на хорошее,
Говори хорошее,
Делай хорошее,
Вот путь к Счастью!
(народная мудрость)
Цитата урока:      Думай о хорошем,      Смотри на

Слайд 3Круг радости.
Я тебя благодарю за то,
что …

Круг радости.Я тебя благодарю за то, что …

Слайд 5Первая дорога к счастью !

Первая дорога к счастью !

Слайд 61
3
4
4
3
2
1
2
1
4
2
3
Устный счёт.

134432121423Устный счёт.

Слайд 7Производной функции f в точке х₀ называется …, к которому стремится

разностное отношение

при , стремящемся к нулю.

число

Трудно

Производной функции f в точке х₀ называется …, к которому стремится разностное отношениепри

Слайд 8дифференцируемой
в учении

дифференцируемойв учении

Слайд 9Производная постоянной равна …
нулю
легко

Производная постоянной равна …нулюлегко

Слайд 10Приращением независимой переменной
или приращением аргумента
в бою

Приращением независимой переменной или приращением аргументав бою

Слайд 11
Без труда

2хБез труда

Слайд 12(kх +в)´
k
не вытащишь

(kх +в)´kне вытащишь

Слайд 13рыбку

рыбку

Слайд 14из пруда

из пруда

Слайд 152х -3
Век

2х -3Век

Слайд 16живи

живи

Слайд 17f´(х)= (10-2х)´
-2
век

f´(х)= (10-2х)´-2век

Слайд 18учись

учись

Слайд 19Трудно в учении, легко в бою.
Без труда, не вытащишь рыбку из

пруда.

Век живи, век учись!

Трудно в учении, легко в бою.Без труда, не вытащишь рыбку из пруда.Век живи, век учись!

Слайд 20Знания!

Знания!

Слайд 21Проверка домашнего задания.
1)Дать определения производной и формулы


дифференцирования.
2)Понятие о непрерывности функции.
3) Правила непрерывности.
Упражнение № 194.
Проверка домашнего задания.1)Дать определения производной и формулы

Слайд 22Вторая дорога к счастью
«Самый надежный компас на жизненном пути – цель»


«Жизнь без цели – пустая жизнь».
Целеустремленность
Вторая дорога к счастью«Самый надежный компас на жизненном пути – цель» «Жизнь без цели – пустая жизнь».

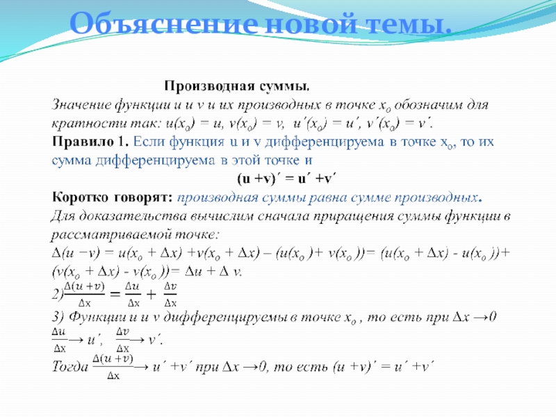
Слайд 23Объяснение новой темы.

Объяснение новой темы.

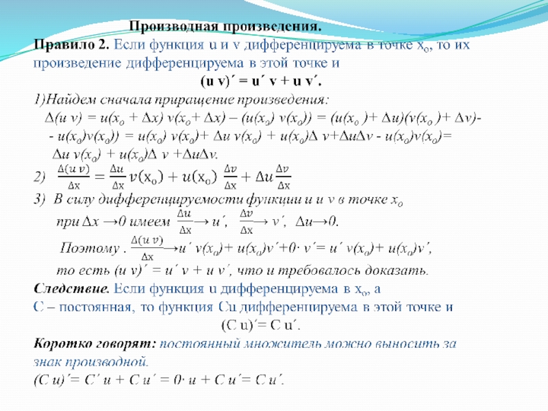
Слайд 26Основные правила дифференцирования.
(u v)´= u´ v + u v´

Основные правила дифференцирования.(u v)´= u´ v + u v´

Слайд 28Третья дорога к счастью «Трудолюбие».
«Счастье и труд рядом

живут».
Третья дорога к счастью «Трудолюбие».«Счастье и труд рядом         живут».

Слайд 29Пусть у = f (х) – внутренняя жизнь, то ее производная

у´ = f ´(х) – внешняя. Внешняя жизнь – это производная от внутренней жизни.
Пусть у = f (х) – внутренняя жизнь, то ее производная у´ = f ´(х) – внешняя.

Слайд 30Найдите производные функций.

Найдите производные функций.

Слайд 31Четвертая дорога к счастью « Любовь».
«Творить малое, но с большой

любовью». МАТЬ ТЕРЕЗА
Четвертая дорога к счастью « Любовь».«Творить малое, но с большой     любовью».

Слайд 32«Великие математики».
Готфрид Вильгельм
Лейбниц
Жозеф Луи

Лагранж
«Великие математики».       Готфрид ВильгельмЛейбницЖозеф Луи Лагранж

Слайд 34Пятая дорога к счастью « Гармония ».
«Вера в себя и поиски

истины
образуют гармонию».
Пятая дорога к счастью « Гармония ».«Вера в себя и поиски истины образуют гармонию».

Слайд 35Ты хозяин своего счастья,
Держи свою звезду
И не погаси её никогда
Будь счастлив

и осчастливь других!
Ты хозяин своего счастья,Держи свою звездуИ не погаси её никогдаБудь счастлив и осчастливь других!

Слайд 36§15 стр 110 -112 – выучить правила
№208(г); 209 (г); 210(г);
212 (а,б);

поговорки и цитаты про храбрость
§15 стр 110 -112 – выучить правила№208(г); 209 (г); 210(г);212 (а,б); поговорки и цитаты про храбрость

Слайд 37Мы желаем счастья вам!
В мире, где кружиться снег шальной,
Где моря грозят

крутой волной,
Где подолгу доброю
Ждем порой мы весть.
Чтобы было легче в трудный час,
Очень нужно каждому из нас,
Очень нужно каждому
Знать, что счастье есть.
Припев:
Мы желаем счастье вам,
Счастье в этом мире большом!
Как солнце по утрам,
Пусть оно заходит в дом.
Мы желаем счастье вам,
И оно должно быть таким –
Когда ты счастлив сам,
Счастьем поделись с другим!
Мы желаем счастья вам!В мире, где кружиться снег шальной,Где моря грозят крутой волной, Где подолгу доброюЖдем порой

Что такое shareslide.ru?

Это сайт презентаций, где можно хранить и обмениваться своими презентациями, докладами, проектами, шаблонами в формате PowerPoint с другими пользователями. Мы помогаем школьникам, студентам, учителям, преподавателям хранить и обмениваться учебными материалами.


Для правообладателей

Яндекс.Метрика

Обратная связь

Email: Нажмите что бы посмотреть