Презентация, доклад по математике Вычисление площади криволинейнеой трапеции

УСТАНОВИТЬ СООТВЕТСТВИЕ МЕЖДУ СТРОКАМИ ПЕРВОГО И ВТОРОГО СТОЛБ ца

Слайд 1ВЫЧИСЛЕНИЕ ПЛОЩАДИ КРИВОЛИНЕЙНОЙ ТРАПЕЦИИ

ВЫЧИСЛЕНИЕ ПЛОЩАДИ КРИВОЛИНЕЙНОЙ ТРАПЕЦИИ

Слайд 2УСТАНОВИТЬ СООТВЕТСТВИЕ МЕЖДУ СТРОКАМИ ПЕРВОГО И ВТОРОГО СТОЛБ ца

УСТАНОВИТЬ СООТВЕТСТВИЕ МЕЖДУ СТРОКАМИ 	ПЕРВОГО И ВТОРОГО СТОЛБ	ца

Слайд 3Определить, верно ли найдены определённые интегралы

Определить, верно ли найдены определённые интегралы

Слайд 4Являются ли заштрихованные фигуры криволинейными трапециями?
г)

Являются ли заштрихованные фигуры криволинейными трапециями?г)

Слайд 5Использование программы GeoGebra для построения графиков функций Найти площадь фигуры, ограниченной

линиями y = , ,y =0,y=4
Использование программы GeoGebra для построения графиков функций  Найти площадь фигуры, ограниченной линиями  y =

Слайд 6https://www.geogebra.org

https://www.geogebra.org

Слайд 7Задача 2. Найти площадь фигуры, ограниченной линиями: y=x²-3x+3, y=x+3

Задача 2. Найти площадь фигуры, ограниченной линиями: y=x²-3x+3, y=x+3

Слайд 8 Алгоритм вычисления площади

фигуры, ограниченной линиями:

Построить графики функций, которыми ограничивается фигура
Заштриховать ограниченную графиками фигуру
Определить является ли полученная фигура криволинейной трапецией
Если фигура не является криволинейной трапецией, выразить её площадь через площади криволинейных трапеций.
Найти точки пересечения графиков
Выразить площади криволинейных трапеций через определённый интеграл функций, ограничивающих криволинейные трапеции сверху. Пределы интегрирования – абсциссы точек пересечения боковых сторон трапеции с осью абсцисс.
Вычислить площадь искомой фигуры

Алгоритм вычисления площади     фигуры, ограниченной линиями:  Построить

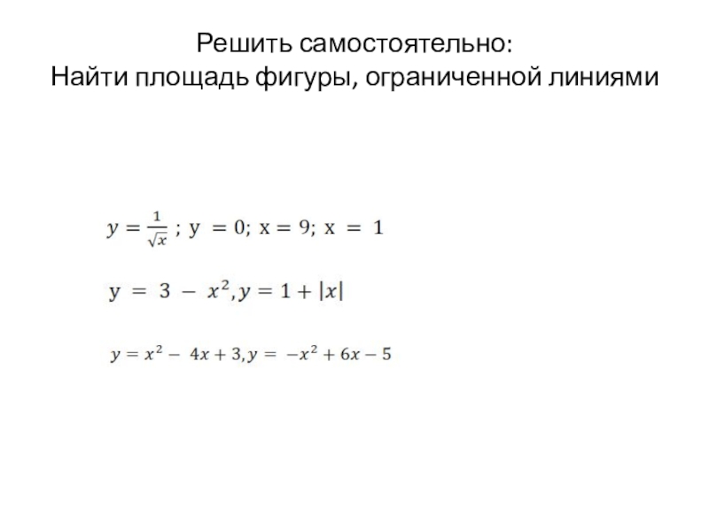
Слайд 9 Решить самостоятельно: Найти площадь фигуры, ограниченной линиями

Решить самостоятельно: Найти площадь фигуры, ограниченной линиями

Слайд 101.Найти площадь фигуры, ограниченной линиями

1.Найти площадь фигуры, ограниченной линиями

Слайд 11Найти площадь фигуры, ограниченной линиями

Найти площадь фигуры, ограниченной линиями

Слайд 12Найти площадь фигуры, ограниченной линиями

Найти площадь фигуры, ограниченной линиями

Слайд 13СИНКВЕЙН
СУЩЕСТВИТЕЛЬНОЕ
ДВА ПРОИЛАГАТЕЛЬНЫХ
ТРИ ГЛАГОЛА
ФРАЗА
СУЩЕСТВИТЕЛЬНОЕ

СИНКВЕЙНСУЩЕСТВИТЕЛЬНОЕДВА ПРОИЛАГАТЕЛЬНЫХТРИ ГЛАГОЛАФРАЗАСУЩЕСТВИТЕЛЬНОЕ

Что такое shareslide.ru?

Это сайт презентаций, где можно хранить и обмениваться своими презентациями, докладами, проектами, шаблонами в формате PowerPoint с другими пользователями. Мы помогаем школьникам, студентам, учителям, преподавателям хранить и обмениваться учебными материалами.


Для правообладателей

Яндекс.Метрика

Обратная связь

Email: Нажмите что бы посмотреть