Презентация, доклад по математике в 8 классе Квадратный корень из произведения

Содержание

Проверим домашнюю работу:№350 (а, в) №351(б, г) 465(а, б,

Слайд 1
Знание - самое превосходное из владений.

Все стремятся к нему, само оно не приходит.
Абу-р-Райхан ал-Буруни.





Урок математики в 8 классе
Герасимова Любовь Николаевна МБОУ «СОШ №8»Елабужского муниципального района Республики Татарстан

Знание - самое превосходное из владений.     Все стремятся к нему, само оно

Слайд 2Проверим домашнюю работу:
№350 (а, в)

№351(б, г) 465(а, б, в)
Сравнить: Расположить в порядке Вычислить:
возрастания:




а) 0,8
б) 2,4
в) 6

Проверим домашнюю работу:№350 (а, в)            №351(б,

Слайд 3Квадратный корень
из произведения
Классная работа


Квадратный корень из произведения    Классная работа

Слайд 4Цели урока:
Повторить определение арифметического квадратного корня.
Ввести и доказать теорему о квадратном

корне из произведения.
Научиться находить квадратный корень из произведения.
Проверить знания и умения с помощью самостоятельной работы.
Цели урока:Повторить определение арифметического квадратного корня.Ввести и доказать теорему о квадратном корне из произведения.Научиться находить квадратный корень

Слайд 5Квадратный корень из произведения
План урока:
Устный счет.
Групповая мини-лабораторная работа.
Практическая работа.
Самостоятельная работа.
Подведение итогов.
Задание

на дом.

Квадратный корень из произведенияПлан урока:Устный счет.Групповая мини-лабораторная работа.Практическая работа.Самостоятельная работа.Подведение итогов.Задание на дом.

Слайд 6 Здравствуйте, ребята!

Я- ваш помощник, я

проведу вас по всей большой теме «Арифметический квадратный корень». Помогите мне вспомнить определение арифметического квадратного корня из числа а, отвечая на мои вопросы




3. Что называется арифметическим квадратным корнем из числа а ?


1. Как читается выражение

5. При каком значении а выполняется равенство ?


(Квадратный корень из а)

2.При каком значении а выражение имеет смысл ?

(выражение имеет смысл при неотрицательном а)

(арифметическим квадратным корнем из числа а называется неотрицательное число а, квадрат которого равен а)

4.Когда равенство является верным?

(Равенство выполняется при любом а, если имеет смысл).

(Равенство является верным, если выполняются два условия:

Здравствуйте, ребята!Я- ваш помощник, я проведу вас по всей большой теме

Слайд 7






Устный счет :
1) Вычислить:
2)Представить в виде произведения множителей, каждый

из которых является квадратом числа:

14400 =

144 ∙ 100;

2,25 =

225 ∙ 0,01

32 ∙ 98 =


16 ∙ 2 ∙ 49 ∙ 2 =

16 ∙ 49 ∙ 4

3,6 ∙ 0,9 =

36 ∙ 0,1 ∙ 9 ∙ 0,1 =

36 ∙ 9 ∙ 0,01

3)Докажите, что

1) 11- число неотрицательное

Устный счет :1) Вычислить: 2)Представить в виде произведения множителей, каждый из которых является квадратом числа:14400 =

Слайд 8Сегодня мы познакомимся с одним из свойств арифметического квадратного корня.
Введем и

докажем теорему о квадратном корне из произведения, рассмотрим примеры её применения.
Затем Вам будут предложены задания для самопроверки.



Желаю удачи!




Сегодня мы познакомимся с одним из свойств арифметического квадратного корня.Введем и докажем теорему о квадратном корне из

Слайд 9


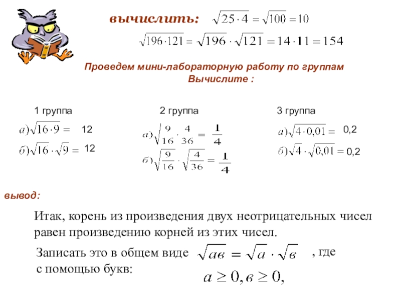
Итак, корень из произведения двух неотрицательных чисел равен произведению

корней из этих чисел.

вычислить:

Проведем мини-лабораторную работу по группам
Вычислите :

1 группа

3 группа

2 группа

Записать это в общем виде
с помощью букв:

, где

вывод:

12

12

0,2

0,2

Итак, корень из произведения двух неотрицательных чисел равен произведению корней из этих чисел. вычислить:Проведем мини-лабораторную работу

Слайд 10Корень из произведения неотрицательных множителей равен произведению корней из этих множителей.

Если



то

Теорема

Корень из произведения неотрицательных множителей равен произведению корней из этих множителей.  Если  тоТеорема

Слайд 11Дано:
Доказать:
Доказательство:

имеют смысл
Покажем, что выполняются два условия из определения арифметического
квадратного корня:


Итак,

Если

, то

Если

Дано:Доказать:Доказательство:имеют смыслПокажем, что выполняются два условия из определения арифметического квадратного корня: Итак,Если, тоЕсли

Слайд 12Блиц-опрос:
Сформулировать теорему о квадратном корне из произведения?
Каковы этапы доказательства теоремы?
Будет ли

теорема верна, если произведение будет содержать три множителя?
Блиц-опрос:Сформулировать теорему о квадратном корне из произведения?Каковы этапы доказательства теоремы?Будет ли теорема верна, если произведение будет содержать

Слайд 13Мы рассмотрели доказательство теоремы об извлечении квадратного корня из произведения.
Перейдём

к практической работе.
Сейчас я вам покажу как применяется эта формула при решении примеров.

Решайте вместе со мной.

Мы рассмотрели доказательство теоремы об извлечении квадратного корня из произведения. Перейдём к практической работе.Сейчас я вам покажу

Слайд 14











Вычислите значение квадратного корня, используя


теорему о корне из произведения:

Решаем примеры:

Вычислите значение квадратного корня, используя   теорему о корне из

Слайд 15Решаем примеры:
2. Найдите значение выражения:








Решаем примеры:2. Найдите значение выражения:

Слайд 16Быстрый счёт
А я догадался, как можно использовать эту формулу для быстрых

вычислений.
А вы?












Быстрый счётА я догадался, как можно использовать эту формулу для быстрых вычислений.А вы?

Слайд 17
Вариант 1
Вариант 2
Предлагаю вам примеры для самостоятельного решения:
(букву правильного ответа внесите

в таблицу)


















а)25-А б)45-П в)81-И г)14-М

а)8-к б)30-К в)24-Р г)90-М

а)48-Л б) 75-К в)5-Т г)60-А

а)1,4-В б)49-Н в)1,6-О г)4-А

а)64-О б)96-Ы в)8-К г) 12-Н

а)88-Б б)11-Е в) 8-Н г)19-Т

а)0,6-Н б) 13-А в)7,8-Р г)78-К

а)36-Е б)48-А в)16-Н Г)2-М

а)3,6-В б)25-А в)36-Н г)12-Б

а)9-Н б)15-К в)4,5-С г)45-О

Вариант 1Вариант 2Предлагаю вам примеры для самостоятельного решения:(букву правильного ответа внесите в таблицу) а)25-А б)45-П в)81-И г)14-Ма)8-к

Слайд 18
Подведем итоги
С какой теоремой мы сегодня познакомились?


Как формулируется эта теорема?

Подведем итогиС какой теоремой мы сегодня познакомились?Как формулируется эта теорема?

Слайд 19
Вот и завершается наш урок. Запишите домашнее задание: №361(а,б), 363, 365(б,в,д),

371
п 15 стр 80, Т в копилку
Я только хочу вам напомнить, что при решении задач, примеров надо искать рациональные подходы и применять разнообразные способы.
До свидания!
Спасибо за урок!


Вот и завершается наш урок. Запишите домашнее задание: №361(а,б), 363, 365(б,в,д), 371п 15 стр 80, Т в

Что такое shareslide.ru?

Это сайт презентаций, где можно хранить и обмениваться своими презентациями, докладами, проектами, шаблонами в формате PowerPoint с другими пользователями. Мы помогаем школьникам, студентам, учителям, преподавателям хранить и обмениваться учебными материалами.


Для правообладателей

Яндекс.Метрика

Обратная связь

Email: Нажмите что бы посмотреть