Презентация, доклад по математике Показательная функция(10 класс)

Содержание

N=5t

Слайд 1Открытый урок по математике в 10 классе


Учитель АксашеваТ.И
ГБОУ СО СКШ №2 им.В.В.Талалихина

04.12. 2018г
Открытый урок по математике в 10 классеУчитель АксашеваТ.ИГБОУ СО СКШ №2 им.В.В.Талалихина   04.12. 2018г

Слайд 3N=5T, где
N-число колоний бактерий в момент времени t
T- время размножения

N=5T, гдеN-число колоний бактерий в момент времени tT- время размножения

Слайд 4По такому же принципу распространились завезённые в Австралию кролики, которые стали

экологической катастрофой для этого уникального региона. Рост различных видов микроорганизмов и бактерий, дрожжей, ферментов все эти процессы подчиняются одному закону: N = N0ekt 

Закон органического размножения: при
благоприятных условиях (отсутствие
врагов, большое количество пищи)
живые организмы размножались бы в геометрической прогрессии . 
Например: одна комнатная муха может за
лето произвести 8   1014 особей
потомства. Их вес составил бы несколько
миллионов тонн (а вес потомство пары
мух превысил бы вес нашей планеты), они бы
заняли огромное пространство, а если
выстроить их в цепочку, то её длинна будет
больше, чем расстояние от Земли до Солнца.
Но так как, кроме мух существует множество
других животных и растений, многие из
которых являются естественными врагами мух
их количество не достигает вышеуказанных
значений.

Применение в биологии.

По такому же принципу распространились завезённые в Австралию кролики, которые стали экологической катастрофой для этого уникального региона.

Слайд 5Рост народонаселения
. Изменение
числа людей в стране на небольшом
отрезке времени описывается
формулой  

, где  Nо  - число
людей  в момент времени t=0,
N -число людей в момент
времени t,  a k-константа.


Рост народонаселения. Изменениечисла людей в стране на небольшомотрезке времени описываетсяформулой         , где  Nо  -

Слайд 7Тема: “Показательная функция”

Тема: “Показательная функция”

Слайд 8
Как называется
выражение ar ?
2. В

этом выражении
а –это …?, r – это …?






Как называется      выражение ar ?2. В этом выражении    а

Слайд 9
1.Назовите основания степеней:
( )5

и 74
2.Назовите показатели степеней:
5 и 32
3.Вычислите:
52; 23; ( )2; 4-2; 7-2;( )-3
4.Представьте число в виде степени: 49; 16; ;
5. Представьте число 81 в виде степени с разными основаниями













1.Назовите основания степеней:       ( )5 и 74 2.Назовите показатели степеней:

Слайд 10Записать на доске и в конспект
При любых действительных значениях х и

у:
ахay = ax+y
ах/ay = ax-y
(ах)y = axy
( ab)x = axbx
( a/b)x = ax/bx
Записать на доске и в конспектПри любых действительных значениях х и у:ахay = ax+yах/ay = ax-y(ах)y =

Слайд 11План исследования функции.
Область определения
Область значения
Чётность (нечётность).
Точки пересечения с осями координат
Монотонность(промежутки возрастания

и убывания функции)
Ограниченность.
Наибольшее и наименьшее значение функции
План исследования функции.Область определенияОбласть значенияЧётность (нечётность).Точки пересечения с осями координатМонотонность(промежутки возрастания и убывания функции)Ограниченность.Наибольшее и наименьшее значение

Слайд 12a)D(y)=[-4;4];
б)E(y)=[-6;4];
в)(-3,5;0),(-1;0),(3;0),(0;3);
г)возрастает на [-2;1]
убывает на [-4;-2] и на [1;4];
д) ymax =4,

ymin=-6.

a)D(y)=(-∞;+∞);
б)E(y)=(-∞;0);
в)(0;-0,5);
г)возрастает на (-∞;+∞);
д) ymax , ymin- нет

a)D(y)=[-4;4];б)E(y)=[-6;4];в)(-3,5;0),(-1;0),(3;0),(0;3);г)возрастает на [-2;1] убывает на [-4;-2] и на [1;4];д) ymax =4, ymin=-6.a)D(y)=(-∞;+∞);б)E(y)=(-∞;0);в)(0;-0,5);г)возрастает на (-∞;+∞);д) ymax , ymin-

Слайд 13ЦЕЛИ УРОКА:
Дать определение показательной функции
Познакомиться с ее графиком
С помощью графика определить

ее свойства
Закрепить знания на практике

ЦЕЛИ УРОКА:Дать определение показательной функцииПознакомиться с ее графикомС помощью графика определить ее свойстваЗакрепить знания на практике

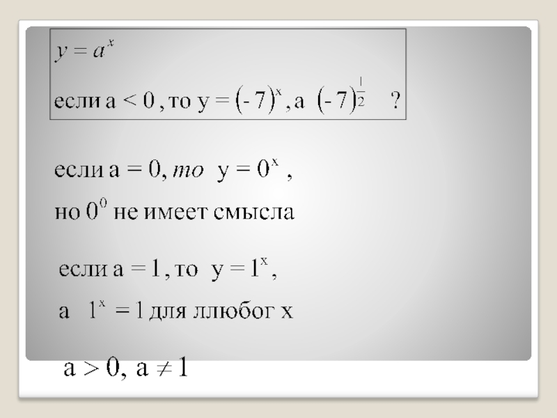
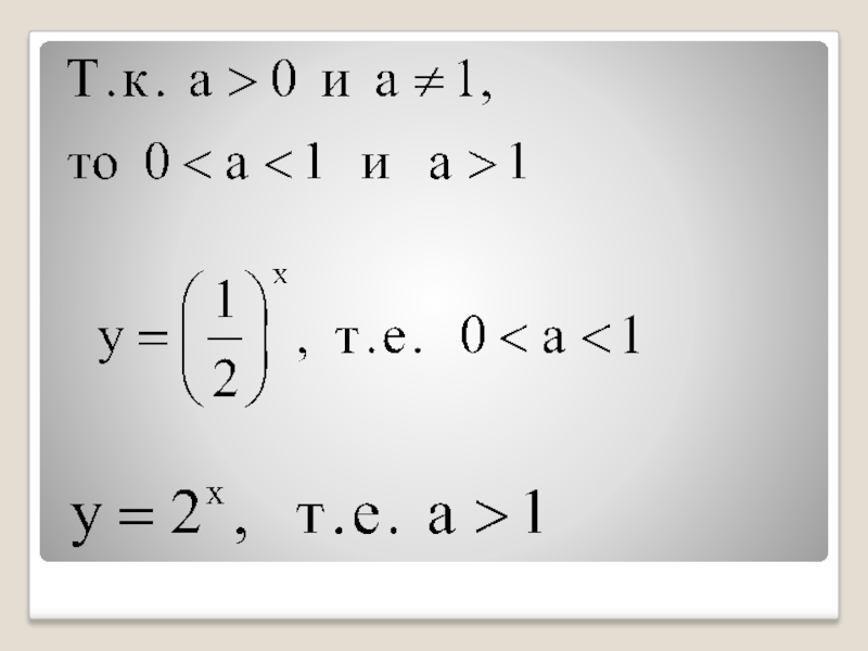
Слайд 16ОПРЕДЕЛЕНИЕ

ОПРЕДЕЛЕНИЕ

Слайд 17ПРИМЕРЫ

ПРИМЕРЫ

Слайд 21СВОЙСТВА ФУНКЦИИ

СВОЙСТВА ФУНКЦИИ

Слайд 22Физминутка!

«Вы ребята, все устали
Много думали, считали
Отдохнуть уже пора
Физминутка – тут. Ура!»

Физминутка!«Вы ребята, все усталиМного думали, считалиОтдохнуть уже пораФизминутка – тут. Ура!»

Слайд 25
Сравнить



Сравнить

Слайд 26
Найти значение чисел по графику

Найти значение чисел по графику

Слайд 27Работа с учебником
№662(устно)
№663





Работа с учебником№662(устно)№663

Слайд 28
Самостоятельная работа с самопроверкой
Дополнительно
№664


Самостоятельная работа с самопроверкойДополнительно№664

Слайд 29ВАРИАНТ 1
ВАРИАНТ 2

ВАРИАНТ 1ВАРИАНТ 2

Слайд 30Рефлексия

Рефлексия

Слайд 31ЦЕЛИ УРОКА:
Дать определение показательной функции
Познакомиться с ее графиком
С помощью графика определить

ее свойства
Закрепить знания на практике

ЦЕЛИ УРОКА:Дать определение показательной функцииПознакомиться с ее графикомС помощью графика определить ее свойстваЗакрепить знания на практике

Слайд 32Домашнее задание
Привести примеры применения показательной функции в окружающей нас жизни
№666, 676

Домашнее заданиеПривести примеры применения показательной функции в окружающей нас жизни№666, 676

Слайд 33Задача ЕГЭ

Задача ЕГЭ

Слайд 34Если снять кипящий чайник с огня, то сначала он быстро остывает,

а потом остывание идет гораздо медленнее, это явление описывается формулой T=(T1-T0)e-kt+T1 е=2.7

Применение показательной функции в жизни, науке и технике.

Если снять кипящий чайник с огня, то сначала он быстро остывает, а потом остывание идет гораздо медленнее,

Слайд 35 При падении тел в безвоздушном пространстве скорость их непрерывно возрастает. При

падении тел в воздухе скорость падения тоже увеличивается, но не может превзойти определенной величины. Если считать, что сила сопротивления воздуха пропорциональна скорости падения парашютиста, т.е. что F=kv , то через t секунд скорость падения будет равна: v=mg/k(1-e-kt/m), где m - масса парашютиста.


Применение в физике

При падении тел в безвоздушном пространстве скорость их непрерывно возрастает. При падении тел в воздухе скорость

Слайд 36 Много трудных математических задач приходится решать в теории

межпланетных путешествий. Одной из них является задача об определении массы топлива, необходимого для того, чтобы придать ракете нужную скорость v. Эта масса М зависит от массы m самой ракеты (без топлива) и от скорости v0, с которой продукты горения вытекают из ракетного двигателя. Если не учитывать сопротивление воздуха и притяжение Земли, то масса топлива определиться формулой: M=m(ev/v0-1) (формула К.Э.Циалковского). Например, для того чтобы ракете с массой 1,5 т придать скорость 8000 м/с, надо при скорости истечения газов 2000 м/с взять примерно 80 т топлива.

Применение в физике

Много трудных математических задач приходится решать в теории межпланетных путешествий. Одной из них является

Слайд 37Применение в астрономии. Исследуя расположение планет солнечной системы вокруг Солнца, немецкий астроном

И.Э. Боде в 1772 составил следующую таблицу:

К тому времени было открыто только шесть планет,
поэтому все вычисления останавливаются на Сатурне.

Эти вычисления произвел И.Э. по следующей формуле:

Данная формула особенно точна для Венеры, Земли и Юпитера.


Применение в астрономии. Исследуя расположение планет солнечной системы вокруг Солнца, немецкий астроном  И.Э. Боде в 1772

Слайд 38Применение в биологии
Рост древесины происходит по закону   A=A0*akt ,  где  A- изменение

количества древесины во времени; A0- начальное количество древесины; t-время; k, a - некоторые постоянные

Применение в биологии Рост древесины происходит по закону   A=A0*akt ,  где  A- изменение количества древесины во времени; A0-

Слайд 39
Привести


Привести

Что такое shareslide.ru?

Это сайт презентаций, где можно хранить и обмениваться своими презентациями, докладами, проектами, шаблонами в формате PowerPoint с другими пользователями. Мы помогаем школьникам, студентам, учителям, преподавателям хранить и обмениваться учебными материалами.


Для правообладателей

Яндекс.Метрика

Обратная связь

Email: Нажмите что бы посмотреть