Презентация, доклад по математике Подготовка к ЕГЭ Задача 8.

Содержание

Центральная симметрия. Симметрия относительно точки или центральная симметрия - это такое свойство геометрической фигуры, когда любой точке, расположенной по одну сторону центра симметрии, соответствует другая точка, расположенная по другую сторону центра. При этом точки находятся

Слайд 1Индивидуально-групповые занятия в 11 классе ПОДГОТОВКА К ЕГЭ ПО МАТЕМАТИКЕ
МБОУ Крюковская СОШ
Учитель математики

Угроватова Татьяна Викторовна
Индивидуально-групповые занятия в 11 классе ПОДГОТОВКА К ЕГЭ ПО МАТЕМАТИКЕМБОУ Крюковская СОШУчитель математики Угроватова Татьяна Викторовна

Слайд 4Центральная симметрия.
Симметрия относительно точки или центральная симметрия - это

такое свойство геометрической фигуры, когда любой точке, расположенной по одну сторону центра симметрии, соответствует другая точка, расположенная по другую сторону центра. При этом точки находятся на отрезке прямой, проходящей через центр, делящий отрезок пополам.




А

О

В

Центральная симметрия.  Симметрия относительно точки или центральная симметрия - это такое свойство геометрической фигуры, когда любой

Слайд 5Осевая симметрия.
Симметрия относительно прямой (или осевая симметрия) - это

такое свойство геометрической фигуры, когда любой точке, расположенной по одну сторону прямой, всегда будет соответствовать точка, расположенная по другую сторону прямой, а отрезки, соединяющие эти точки, будут перпендикулярны оси симметрии и делятся ею пополам.




a

А

В

Осевая симметрия.  Симметрия относительно прямой (или осевая симметрия) - это такое свойство геометрической фигуры, когда любой

Слайд 6Зеркальная симметрия
Точки А и В называются симметричными относительно плоскости α (плоскость

симметрии), если плоскость α проходит через середину отрезка АВ и перпендикулярна к этому отрезку. Каждая точка плоскости α считается симметричной сама себе.




А

В


α


Зеркальная симметрияТочки А и В называются симметричными относительно плоскости α (плоскость симметрии), если плоскость α проходит через

Слайд 7Как прекрасен этот мир!
Рис. 1
Рис. 2
Рис. 3
Рис. 4
Рис. 5
Рис. 6
Рис. 7

Как прекрасен этот мир!Рис. 1Рис. 2Рис. 3Рис. 4Рис. 5Рис. 6Рис. 7

Слайд 8
Рис. 8, 9, 10

Рис. 8, 9, 10

Слайд 9Симметричный алфавит (творческие работы учащихся)


Рис. 11
Рис. 12
Рис. 13

Симметричный алфавит (творческие работы учащихся)Рис. 11Рис. 12Рис. 13

Слайд 10Тест. 1 вариант 2 вариант
1. Не

имеет оси симметрии...
окружность;
угол;
параллелограмм.

1. Какая фигура не имеет центра симметрии?
отрезок;
луч;
пара пересекающихся прямых.

Тест. 1 вариант      2 вариант1.  Не имеет оси симметрии...окружность;угол;параллелограмм.1. Какая фигура

Слайд 112.  Две оси симметрии имеет...

равнобедренный треугольник;
равнобедренная трапеция;
ромб.
2. Какое утверждение неверное?

Если треугольник

имеет ось симметрии, то он равнобедренный.
Если треугольник имеет две оси симметрии, то он равносторонний.
В равностороннем треугольнике две оси симметрии.
2.  Две оси симметрии имеет...равнобедренный треугольник;равнобедренная трапеция;ромб.2. Какое утверждение неверное?Если треугольник имеет ось симметрии, то он равнобедренный.Если

Слайд 123. Какое утверждение верное?

В параллелограмме точка пересечения диагоналей является центром симметрии.
В

равнобедренной трапеции точка пересечения диагоналей является ее центром симметрии.
В равностороннем треугольнике точка пересечения медиан является центром его симметрии.                                             

3. Имеет четыре оси симметрии...

прямоугольник;
ромб;
квадрат.

3. Какое утверждение верное?В параллелограмме точка пересечения диагоналей является центром симметрии.В равнобедренной трапеции точка пересечения диагоналей является

Слайд 134. Из того, что точки О и А симметричны относительно точки

В, не следует, что...

АО = 2ОВ;
ОВ = 2АО;
ОВ = АВ.

4. Точки А и В симметричны относительно прямой а, если они...
лежат на перпендикуляре к прямой а;
равноудалены от прямой а;
лежат на перпендикуляре к прямой а и  равноудалены от нее.

4. Из того, что точки О и А симметричны относительно точки В, не следует, что...АО = 2ОВ;ОВ

Слайд 145. Диагональ АС четырехугольника АВСО является его осью симметрии.  Этот четырехугольник

не может быть...

параллелограммом;
ромбом;
квадратом.

5. Из того, что точки М и N симметричны относительно точки К, следует, что...

МК = 0,5 КN;
МN=2МК;
NК = 2МN.

5. Диагональ АС четырехугольника АВСО является его осью симметрии.  Этот четырехугольник не может быть...параллелограммом;ромбом;квадратом.5. Из того, что

Слайд 156.ВD - высота в равнобедренном треугольнике АВС. Какое утверждение неверное?

ВD -

ось симметрии треугольника АВС.
Точки А и С симметричны относительно точки D.
Точка D - центр симметрии треугольника АВС.

6. Диагональ МР выпуклого четырехугольника МNРК является его осью симметрии. Этот четырехугольник не может быть...

прямоугольником;
ромбом;
квадратом.

6.ВD - высота в равнобедренном треугольнике АВС. Какое утверждение неверное?ВD - ось симметрии треугольника АВС.Точки А и

Слайд 167. Прямая а делит отрезок  АВ  пополам. Какое утверждение верное?

Точки А

и В симметричны относительно прямой а.
Точки А и В симметричны относительно точки пересечения прямой а и отрезка АВ.
В данном случае нет ни осевой, ни центральной симметрии.

7. Прямая, проходящая через середину одной из сторон параллелограмма, является его осью симметрии. Тогда этот параллелограмм не может быть...

прямоугольником;
ромбом;
квадратом.

7. Прямая а делит отрезок  АВ  пополам. Какое утверждение верное?Точки А и В симметричны относительно прямой а.Точки

Слайд 178. Среди точек
А (3; - 4), В

(- 3; - 4),
С (- 3; 4) укажите пару, симметричную относительно начала координат:

А и В;
В и С;
А и С.

8. Среди точек
D (4; - 7), К (- 4; 7),
Р (- 4; - 7) укажите пару, симметричную относительно оси абсцисс:

К и D;        
К и Р;       
Р и D.

8. Среди точек   А (3; - 4), В (- 3; - 4),   С

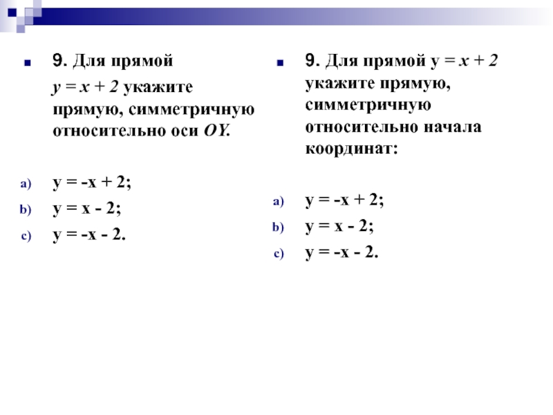
Слайд 189. Для прямой
у = х + 2

укажите  прямую, симметричную относительно оси ОY.

у = -х + 2;
у = х - 2;
у = -х - 2.

9. Для прямой у = х + 2 укажите прямую, симметричную относительно начала координат:

у = -х + 2;     
у = х - 2;       
у = -х - 2.

9. Для прямой    у = х + 2 укажите  прямую, симметричную относительно оси ОY.у

Слайд 19Ответы:

Ответы:

Слайд 20Мауриц Эшера (1898г.-1972г.) Художник-график (Нидерланды)
Рис. 14
Рис. 15

Мауриц Эшера (1898г.-1972г.) Художник-график (Нидерланды)Рис. 14Рис. 15

Слайд 21Рис. 16, 17
Рис. 18, 19

Рис. 16, 17Рис. 18, 19

Слайд 22Элементы симметрии правильных многогранников.

Элементы симметрии правильных многогранников.

Слайд 23Элементы симметрии правильных многогранников

Элементы симметрии правильных  многогранников

Слайд 24Пример к таблице
Октаэдр
Рис. 20
Рис. 21

Пример к таблицеОктаэдрРис. 20Рис. 21

Слайд 25Пример к таблице
Додекаэдр
Рис. 22
Рис. 23

Пример к таблицеДодекаэдрРис. 22Рис. 23

Слайд 26Домашнее задание
1.Достройте, применив осевую симметрию.
Рис. 24

Домашнее задание1.Достройте, применив осевую симметрию.Рис. 24

Слайд 27Домашнее задание. 2. Постройте фигуру, симметричную данной относительно:
а) точки
б) прямой
Рис.

25

Рис. 26

Домашнее задание.  2. Постройте фигуру, симметричную данной относительно:  а) точкиб) прямойРис. 25Рис. 26

Слайд 28Домашнее задание
3. Творческое: «В мире животных». Нарисуйте представителя из мира животных

и покажите ось симметрии. Примеры:


Рис. 27, 28

Домашнее задание3. Творческое: «В мире животных». Нарисуйте представителя из мира животных и покажите ось симметрии. Примеры:Рис. 27,

Что такое shareslide.ru?

Это сайт презентаций, где можно хранить и обмениваться своими презентациями, докладами, проектами, шаблонами в формате PowerPoint с другими пользователями. Мы помогаем школьникам, студентам, учителям, преподавателям хранить и обмениваться учебными материалами.


Для правообладателей

Яндекс.Метрика

Обратная связь

Email: Нажмите что бы посмотреть