Презентация, доклад по математике по теме Обратные тригонометрические функции arctg и arcctg

Содержание

Приветствую вас на уроке Девиз урока:Успешного усвоения учебного материалаГлавная сила математики состоит в том, что вместе с решением одной конкретной задачи она создаёт общие приёмы и способы, применимые во многих ситуациях, которые даже не всегда

Слайд 1 Урок разработан
учителем математики
МБОУ СШ №10 г.Павлово
Леонтьевой Светланой

Ивановной

Урок опубликован на сайте учителя: http://pavls1954.wixsite.com/1712

Урок алгебры и начал математического анализа
в 11 классе

Урок разработан учителем математики МБОУ СШ №10 г.ПавловоЛеонтьевой Светланой ИвановнойУрок опубликован на сайте учителя:

Слайд 2Приветствую вас на уроке
Девиз урока:
Успешного усвоения учебного материала
Главная сила

математики состоит в том, что вместе с решением одной конкретной задачи она создаёт общие приёмы и способы, применимые во многих ситуациях, которые даже не всегда можно предвидеть.
Эрик Темпл Белл
Приветствую вас на уроке  Девиз урока:Успешного усвоения учебного материалаГлавная сила математики состоит в том, что вместе

Слайд 3Проверка теории

Проверка теории

Слайд 4Проверка теории

Проверка теории

Слайд 5
1.Теория. Глава I, §6
Выучить свойства

обратных тригонометрических функций
Знать значения тр. функций всех углов от 0º до 180º

2.Практика. *Стр.37-38
№№95-101
(1 задание на выбор)

ДР№6 на 24.09.18

1.Теория. Глава I, §6 Выучить свойства обратных тригонометрических функцийЗнать значения тр. функций

Слайд 6Сравнить числа:
Стр.37. №95(3,4)

Сравнить числа: Стр.37. №95(3,4)

Слайд 7 Стр.37. №95(3,4)

Стр.37. №95(3,4)

Слайд 8 Стр.37. №96(3,4)

Стр.37. №96(3,4)

Слайд 9Сравнить числа:
Стр.37. №96(3,4)

Сравнить числа: Стр.37. №96(3,4)

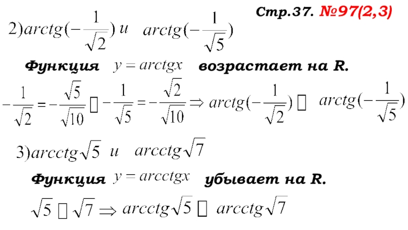
Слайд 10 Стр.37. №97(2,3)
Функция

убывает на R.

Функция возрастает на R.

Стр.37. №97(2,3)  Функция          убывает на R.

Слайд 11Решить уравнение
Стр.38, №98(4)
Так как

, то
Решить уравнениеСтр.38, №98(4)Так как           , то

Слайд 12Решить уравнение
Стр.38, №99(4)
Так как

, то
Решить уравнениеСтр.38, №99(4)Так как        , то

Слайд 13Решить уравнение
Стр.38, №100(4)
Так как

, то
Решить уравнениеСтр.38, №100(4)Так как            , то

Слайд 14Найдите область определения функции
Стр.38, №101(2,4,6,8)
Так как функция

определена при то функция
определена для
Найдите область определения функцииСтр.38, №101(2,4,6,8)Так как функция         определена

Слайд 15Найдите область определения функции
Стр.38, №101(4,6,8)
Так как функция

определена при то функция
определена для
Найдите область определения функцииСтр.38, №101(4,6,8)Так как функция         определена

Слайд 16Найдите область определения функции
Стр.38, №101(6,8)
Так как функция

определена при то функция
определена для
Найдите область определения функцииСтр.38, №101(6,8)Так как функция         определена

Слайд 17Стр.38, №101(8)
Оцените свое выполнение ДЗ

Стр.38, №101(8)Оцените свое выполнение ДЗ

Слайд 18 24.09.18
Классная работа
Обратные тригонометрические функции.

Глава I, §6
Уроки №15–16

24.09.18Классная работаОбратные тригонометрические функции.Глава I, §6Уроки №15–16

Слайд 19Цели урока:
Учиться строить графики функций и решать графически уравнения.
Продолжить формирование

культуры устной и письменной математической речи, умения оценивать уровень своих знаний по рассматриваемой теме.
Цели урока:Учиться строить графики функций и решать графически уравнения. Продолжить формирование культуры устной и письменной математической речи,

Слайд 20


Стр.18, №44(1)
Решить графически уравнение:
Что значит решить графически

уравнение?
Стр.18, №44(1)Решить графически уравнение:Что значит решить графически уравнение?

Слайд 21


Стр.18, №44(1)
Решить графически уравнение:
Строим графики левой и

правой частей уравнения:

Графиком левой части уравнения является косинусоида, а правой …

Стр.18, №44(1)Решить графически уравнение:Строим графики левой и правой частей уравнения: Графиком левой части

Слайд 22


Стр.18, №44(1)
Решить графически уравнение:
Строим графики левой и

правой частей уравнения:

Графиком левой части уравнения является косинусоида, а правой -прямая

Стр.18, №44(1)Решить графически уравнение:Строим графики левой и правой частей уравнения: Графиком левой части

Слайд 23


Стр.18, №44(1)
Решить графически уравнение:
Строим графики левой и

правой частей уравнения:
Стр.18, №44(1)Решить графически уравнение:Строим графики левой и правой частей уравнения:

Слайд 24


Стр.18, №44(1)
Решить графически уравнение:
Строим графики левой и

правой частей уравнения:
Стр.18, №44(1)Решить графически уравнение:Строим графики левой и правой частей уравнения:

Слайд 25


Стр.18, №44(1)
Решить графически уравнение:
Строим графики левой и

правой частей уравнения:
Стр.18, №44(1)Решить графически уравнение:Строим графики левой и правой частей уравнения:

Слайд 26


Стр.18, №44(1)
Решить графически уравнение:
Строим графики левой и

правой частей уравнения:
Стр.18, №44(1)Решить графически уравнение:Строим графики левой и правой частей уравнения:

Слайд 27


Стр.18, №44(1)
Решить графически уравнение:
Строим графики левой и

правой частей уравнения:

Оцените свое понимание задания

Стр.18, №44(1)Решить графически уравнение:Строим графики левой и правой частей уравнения: Оцените свое понимание

Слайд 28


Стр.18, №44(3)
Решить графически уравнение:

Стр.18, №44(3)Решить графически уравнение:

Слайд 29


Стр.18, №44(3)
Решить графически уравнение:
Строим графики левой и

правой частей уравнения:
Стр.18, №44(3)Решить графически уравнение:Строим графики левой и правой частей уравнения:

Слайд 30


Стр.18, №44(3)
Решить графически уравнение:
Строим графики левой и

правой частей уравнения:
Стр.18, №44(3)Решить графически уравнение:Строим графики левой и правой частей уравнения:

Слайд 31


Стр.18, №44(3)
Решить графически уравнение:
Строим графики левой и

правой частей уравнения:
Стр.18, №44(3)Решить графически уравнение:Строим графики левой и правой частей уравнения:

Слайд 32


Стр.18, №44(3)
Решить графически уравнение:
Строим графики левой и

правой частей уравнения:
Стр.18, №44(3)Решить графически уравнение:Строим графики левой и правой частей уравнения:

Слайд 33


Стр.18, №44(3)
Решить графически уравнение:
Строим графики левой и

правой частей уравнения:
Стр.18, №44(3)Решить графически уравнение:Строим графики левой и правой частей уравнения:

Слайд 34
Стр.18, №44(3)
Решить графически уравнение:
Так как

на всей ООУ, то

Оцените свое понимание задания

Стр.18, №44(3)Решить графически уравнение:Так как

Слайд 35


Стр.25, №67(4)
Решить графически уравнение:

Стр.25, №67(4)Решить графически уравнение:

Слайд 36


Стр.25, №67(4)
Решить графически уравнение:

Стр.25, №67(4)Решить графически уравнение:

Слайд 37


Стр.25, №67(4)
Решить графически уравнение:
Оцените свое понимание задания

Стр.25, №67(4)Решить графически уравнение:Оцените свое понимание задания

Слайд 40


Для разбора

Для разбора

Слайд 41


Для разбора
Оцените свое понимание задания

Для разбораОцените свое понимание задания

Слайд 42


Работа в группах
Установите соответствие между формулой, задающей

функцию и ее графиком:

Проверка

Работа в группахУстановите соответствие между формулой, задающей функцию и ее графиком:Проверка

Слайд 43


Работа в группах
Установите соответствие между формулой, задающей

функцию и ее графиком:

Максимум – 3 балла

Работа в группахУстановите соответствие между формулой, задающей функцию и ее графиком:Максимум – 3

Слайд 44


Работа в группах
Установите соответствие между формулой, задающей

функцию и ее графиком:

Проверка

Работа в группахУстановите соответствие между формулой, задающей функцию и ее графиком:Проверка

Слайд 45


Максимум – 3 балла

Максимум – 3 балла

Слайд 46


Оцените свое понимание установления соответствия
6 баллов

– «5»
5 баллов – «4»
менее 5 баллов – «3»
Оцените свое понимание установления соответствия 6 баллов – «5»5 баллов – «4»менее 5

Слайд 47


Для разбора

Для разбора

Слайд 48


Для разбора

Для разбора

Слайд 49


Для разбора

Для разбора

Слайд 50


Для разбора
растяжение
сжатие

Для разборарастяжениесжатие

Слайд 51


сжатие
растяжение
Оцените свое понимание преобразований

сжатиерастяжениеОцените свое понимание преобразований

Слайд 52


Для разбора

Для разбора

Слайд 53


Оцените свое понимание преобразований

Оцените свое понимание преобразований

Слайд 54


Работа в группах
Запишите формулу функции по ее

графику

Проверка

Работа в группахЗапишите формулу функции по ее графикуПроверка

Слайд 55


Работа в группах
Максимум – 1 балл

Работа в группахМаксимум – 1 балл

Слайд 56


Работа в группах
Максимум – 1 балл
3 балла
2

балла

1 балл

Работа в группахМаксимум – 1 балл3 балла2 балла1 балл

Слайд 57


Работа в группах
1. Запишите формулу функции по

ее графику

Проверка

Работа в группах1. Запишите формулу функции по ее графикуПроверка

Слайд 58


Работа в группах
Максимум – 1 балл

Работа в группахМаксимум – 1 балл

Слайд 59


Работа в группах
Максимум – 1 балл
3 балла
1

балл

2 балла

Работа в группахМаксимум – 1 балл3 балла1 балл2 балла

Слайд 60


Работа в группах
1. Запишите формулу функции по

ее графику

Проверка

Работа в группах1. Запишите формулу функции по ее графикуПроверка

Слайд 61


Работа в группах
Максимум – 1 балл

Работа в группахМаксимум – 1 балл

Слайд 62


Работа в группах
Максимум – 1 балл
3 балла
1

балл

2 балла

Работа в группахМаксимум – 1 балл3 балла1 балл2 балла

Слайд 63


Оцените свое понимание исследования функции по ее

графику

20-21 баллов – «5»
16-19 баллов – «4»
Менее 16 баллов – «3»

Оцените свое понимание исследования функции по ее графику 20-21 баллов – «5»16-19 баллов

Слайд 64


Для разбора

Для разбора

Слайд 67



«5»- все было понятно и задания выполнялись

без особого труда;

«4» – были трудные моменты, осталось еще раз разобрать задания, чтобы не было проблем в будущем;

«3»- остались непонятными некоторые задания из-за пробелов в знаниях. Следует поработать индивидуально.

Оцените
свое усвоение материала в классе

«5»- все было понятно и задания выполнялись без особого труда;«4» – были трудные

Слайд 68
1.Теория. Глава I,§1-6
Повторить все известные

нам функции:
вид графика, свойства

2.Практика. *Стр.18, №47(1,2,3);
Стр.25, №70(1,2,3), Стр.33, №89(1,2)

ДР№7 на 28.09.18

Справочные материалы

1.Теория. Глава I,§1-6 Повторить все известные нам функции:вид графика, свойства2.Практика. *Стр.18, №47(1,2,3);

Слайд 85Стр.33-34 учебника
Разбираем свойства функции

,
используя рисунки учебника.

Стр.33-34 учебникаРазбираем свойства функции          , используя рисунки учебника.

Слайд 89Стр.35 учебника
Разбираем свойства функции

,
используя рисунки учебника.

Стр.35 учебникаРазбираем свойства функции          , используя рисунки учебника.

Слайд 90 Разбираем свойства функции



Стр.36

Разбираем свойства функции        Стр.36

Слайд 91Стр.36

Стр.36

Слайд 92 Разбираем свойства функции



Стр.36

Разбираем свойства функции     Стр.36

Слайд 93 Разбираем свойства функции



Стр.36

Разбираем свойства функции     Стр.36

Что такое shareslide.ru?

Это сайт презентаций, где можно хранить и обмениваться своими презентациями, докладами, проектами, шаблонами в формате PowerPoint с другими пользователями. Мы помогаем школьникам, студентам, учителям, преподавателям хранить и обмениваться учебными материалами.


Для правообладателей

Яндекс.Метрика

Обратная связь

Email: Нажмите что бы посмотреть