Презентация, доклад по математике на темуРешение заданий типа С-3 на ЕГЭ по матемаике

Свойства логарифмов

Слайд 1Решение заданий С3 на ЕГЭ-2012
Учитель математики МОУ лицей №1
города Тутаева Ярославской

области
Ваганова Алла Сергеевна


28 ноября 2011 года
Решение заданий С3   на ЕГЭ-2012Учитель математики МОУ лицей №1города Тутаева Ярославской областиВаганова Алла Сергеевна28 ноября

Слайд 3Свойства логарифмов

Свойства логарифмов

Слайд 512)
Ecли числа а и b на числовой оси расположены по

одну сторону от единицы, то

Ecли числа а и b на числовой оси расположены по разные стороны от единицы, то

12) Ecли числа а и b на числовой оси расположены по одну сторону   от единицы,

Слайд 6Вариант 9

Вариант 9

Слайд 10Вариант 13

Вариант 13

Слайд 12Ответ:

Ответ:

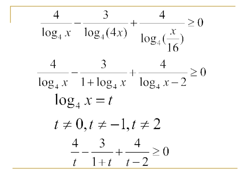
Слайд 13Вариант 20


ОДЗ:

Вариант 20ОДЗ:

Слайд 15t





-2
-1
0
2
+
_
+
_
+
_

t-2-102+_+_+_

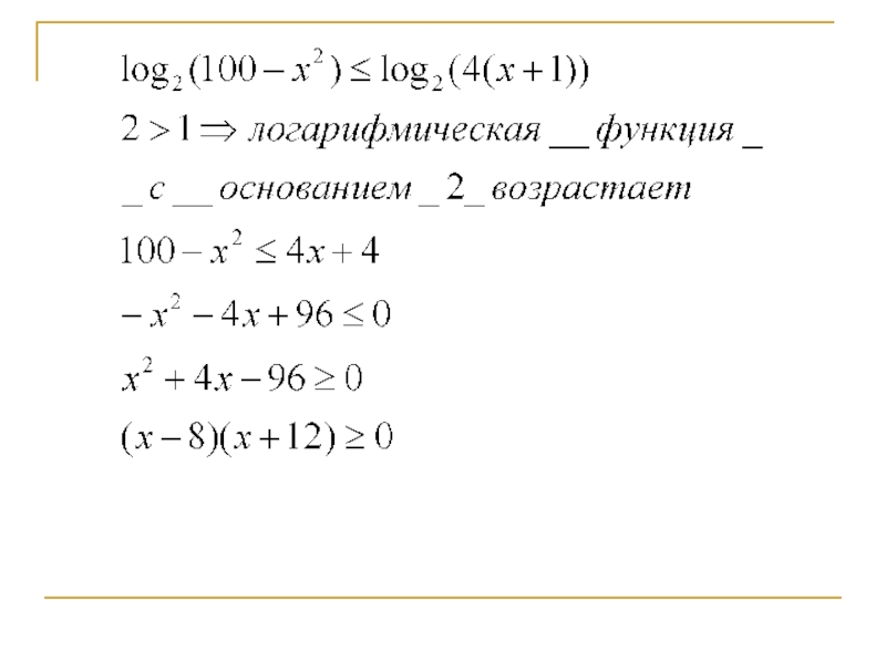
Слайд 17Вариант 22
x


+
+
_
ОДЗ: (-∞;-1)U(5:+∞)
-1
5

Вариант 22x++_ОДЗ: (-∞;-1)U(5:+∞)-15

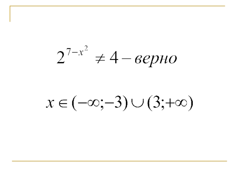
Слайд 18x




-8
-1
5
18
Ответ:[-8;-1)U(5;18]

x-8-1518Ответ:[-8;-1)U(5;18]

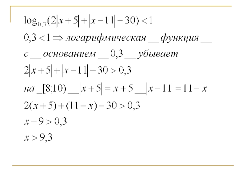
Слайд 19Вариант 26


Вариант 26

Слайд 21x




-12
-1
8
10
+
+
_
x
[8;10)

x-12-1810++_x[8;10)

Слайд 23x



8
9,3

10
Ответ: x
(9.3;10)

x89,310Ответ: x(9.3;10)

Слайд 24Вариант 5

Вариант 5

Слайд 25x




0
2/7
1/3
3/7

Таким образом, первое неравенство выполняется,
если 2/7

x02/71/33/7Таким образом, первое неравенство выполняется, если 2/7

Слайд 26Решим второе неравенство системы:


Решим второе неравенство системы:

Слайд 27x




0
2/7
1/3
2

1
Решение системы (2/7;1/3); (1;2]
Ответ: x (2/7;1/3)

(1;2]

x02/71/321Решение системы (2/7;1/3); (1;2]Ответ: x     (2/7;1/3)    (1;2]

Слайд 28

Успехов в подготовке
к
ЕГЭ-2012
по математике!

Успехов в подготовкек ЕГЭ-2012 по математике!

Что такое shareslide.ru?

Это сайт презентаций, где можно хранить и обмениваться своими презентациями, докладами, проектами, шаблонами в формате PowerPoint с другими пользователями. Мы помогаем школьникам, студентам, учителям, преподавателям хранить и обмениваться учебными материалами.


Для правообладателей

Яндекс.Метрика

Обратная связь

Email: Нажмите что бы посмотреть