Презентация, доклад по математике на тему урокМетоды решения показательных уравнений и неравенств

Тема урока: Методы решения показательных уравнений и неравенств

Слайд 1« Метод решения хорош,
если с самого начала мы можем предвидеть

– и впоследствии подтвердить это, - что, следуя этому методу, мы достигли цели»

Г. Лейбниц
« Метод решения хорош, если с самого начала мы можем предвидеть – и впоследствии подтвердить это, -

Слайд 2Тема урока:

Методы решения показательных уравнений и неравенств

Тема урока: Методы решения показательных уравнений и неравенств

Слайд 3Вопрос1 Вычислить:




а)1 р)6 э)1,5 м)2/3

Вопрос1 Вычислить:а)1   р)6  э)1,5  м)2/3

Слайд 4Вопрос2 На каком рисунке изображен график функции






Й) О) К) Р)

Вопрос2 На каком рисунке изображен график функции     Й)

Слайд 5Вопрос 3 Решить уравнение




Н)6 л)-6

Р)2 Т)3
Вопрос 3 Решить уравнение Н)6      л)-6   Р)2   Т)3

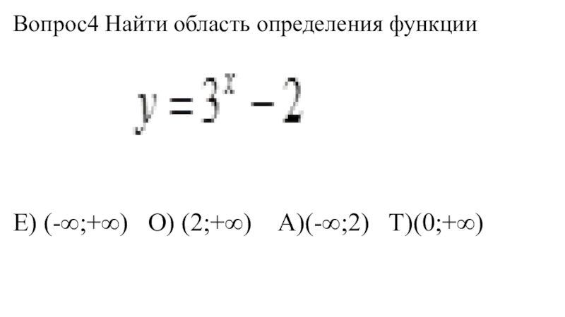
Слайд 6Вопрос4 Найти область определения функции






Е) (-∞;+∞) О) (2;+∞)

А)(-∞;2) Т)(0;+∞)
Вопрос4 Найти область определения функции Е) (-∞;+∞)  О) (2;+∞)  А)(-∞;2)  Т)(0;+∞)

Слайд 7Вопрос 5 Найти множество значений функции






О)[-2;+∞) Р)(-2;+∞) И)(0;+∞) К)(-∞;2)

Вопрос 5 Найти множество значений функции О)[-2;+∞)  Р)(-2;+∞) И)(0;+∞) К)(-∞;2)

Слайд 8Леона́рд Э́йлер (родился 15 апреля 1707, Базель, Швейцария — 7 (18)

сентября 1783, Санкт-Петербург, Российская империя) — швейцарский, немецкий и российский математик и механик. Автор более чем 850 работ по математическому анализу, дифференциальной геометрии, теории чисел, приближённым вычислениям, небесной механике, математической физике, оптике, баллистике, кораблестроению, теории музыки и другим областям.Он глубоко изучал медицину, химию, ботанику, воздухоплавание, теорию музыки, множество европейских и древних языков. Академик Петербургской, Берлинской, Туринской, Лиссабонской и Базельской академий наук, иностранный член Парижской академии наук.

В 1726 году он был приглашён работать в Санкт-Петербург, куда переехал годом позже. Уже через год пребывания в России он хорошо знал русский язык и часть своих сочинений (особенно учебники) публиковал на русском. Первые русские академики-математики (С. К. Котельников) и астрономы (С. Я. Румовский) были учениками Эйлера.
Леона́рд Э́йлер (родился 15 апреля 1707, Базель, Швейцария — 7 (18) сентября 1783, Санкт-Петербург, Российская империя) —

Слайд 9Методы решения показательных уравнений и неравенств

Функционально графический
уравнивание показателей
замена переменной
4)

Деление на левой и правой части уравнения на один и тот же множитель
Методы решения показательных уравнений и неравенствФункционально графический уравнивание показателей замена переменной4) Деление на левой и правой части

Слайд 10« Теория без практики мертва и бесплодна ,практика без теории невозможна

и пагубна. Для теории нужны знания , для практики сверх того, и умении.» М.В. Ломоносов










« Теория без практики мертва и бесплодна ,практика без теории невозможна и пагубна. Для теории нужны знания

Слайд 11« Изучение математики без должной связи с жизнь, без наглядности мешает

развитию логического мышления , снижает уровень математической подготовки….
Маркушевич А.И.
« Изучение математики без должной связи с жизнь, без наглядности мешает развитию логического мышления , снижает уровень

Слайд 12Домашнее задание №40.40

Домашнее задание №40.40

Что такое shareslide.ru?

Это сайт презентаций, где можно хранить и обмениваться своими презентациями, докладами, проектами, шаблонами в формате PowerPoint с другими пользователями. Мы помогаем школьникам, студентам, учителям, преподавателям хранить и обмениваться учебными материалами.


Для правообладателей

Яндекс.Метрика

Обратная связь

Email: Нажмите что бы посмотреть