Презентация, доклад по математике на тему Решение неравенств и систем неравенств второй степени с одной переменной (9 класс)

Решение неравенств и систем неравенств второй степени с одной переменной

Слайд 1


еванреонвтс, ерокнь, таиимдкисрнн, ргафки,
ощенбобеи, ситеасм



Неравенство, корень, дискриминант, график,
обобщение, система

еванреонвтс, ерокнь, таиимдкисрнн, ргафки,ощенбобеи, ситеасм Неравенство, корень, дискриминант, график,обобщение, система

Слайд 2Решение неравенств и систем неравенств
второй степени с одной переменной

Решение неравенств и систем неравенств второй степени с одной переменной

Слайд 3Цель урока:
Обобщить и систематизировать знания и умения по решению неравенств и

систем неравенств второй степени с одним неизвестным
Цель урока:Обобщить и систематизировать знания и умения по решению неравенств и систем неравенств второй степени с одним

Слайд 4у(х)
"Реши сам-помоги товарищу!"
Девиз урока:

у(х)

Слайд 5«5»- 3 верных заданий
«4»- 2 верных задания
«3»- 1 верных задания.
5
2


4

3

Проверка домашнего задания

«5»- 3 верных заданий«4»- 2 верных задания«3»- 1 верных задания.5 2 4 3 Проверка домашнего задания

Слайд 6

1)
2)
3)
4)

1
3
х

у
0

-1
0
х
у

-3
1
0
х
у

0
3
х
у
а0
а < 0,
D

коэффициента a и дискриминанта D.

а>0,
D >0

а>0,
D =0

Устная работа

1)2)3)4)13ху0-10ху-310ху03хуа0а < 0,D 0,D >0а>0,D =0Устная работа

Слайд 7Назовите значения переменной х, при которых данная функция:
а) принимает значения,

равные нулю; больше нуля; меньше нуля.



1)

2)

3)

4)


1

3

х


у

0


-1

0

х

у


-3

1

0

х

у


0

3

х

у

у=0: х=1;3
у>0: (-∞;1)U (3;+∞)
у<0:(1;3)

у=0: х= -1
у>0: (-∞;-1)U (-1;+∞)

у=0: х=-3; 1
у>0: (-3;1)
у<0:(-∞;-3)U (1;+∞)

у<0: (-∞;+∞)

Назовите значения переменной х, при которых данная функция: а) принимает значения, равные нулю; больше нуля; меньше нуля.1)2)3)4)13ху0-10ху-310ху03хуу=0:

Слайд 8Найди ошибку

Найди ошибку

Слайд 9х²-4>0 (-∞;1]

U [7;+∞)

х²+3х≤0 (-∞;-2) U (2;+∞)

х²-8х+7≥0 (-15;7)

(х-7)(х+15)<0 [-3;0]

Сопоставить неравенство и его решение

х²-4>0          (-∞;1] U [7;+∞)х²+3х≤0

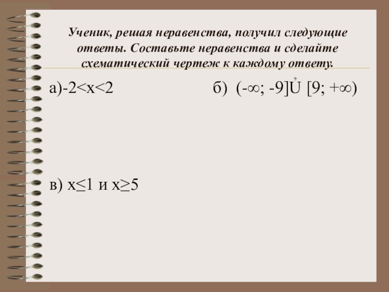
Слайд 10Ученик, решая неравенства, получил следующие ответы. Составьте неравенства и сделайте схематический

чертеж к каждому ответу.

а)-2<х<2 б) (-∞; -9]Ủ [9; +∞)



в) х≤1 и х≥5

Ученик, решая неравенства, получил следующие ответы. Составьте неравенства и сделайте схематический чертеж к каждому ответу.а)-2

Слайд 11Работа в группах
(3-х)(3+х)≥0
х²+2х≥0
5х≥0
(2х+3)(2-х)˃3

При каких значениях параметра а

уравнение х2+2ах+9=0 имеет два корня?
х²+2х-3<0
2х²+8х-4≤0
х²-1≥0
х²-6х+8≤0



(х-3)(х+2)˃0
х²-9≤0
х²-5х+6≥0

Работа в группах (3-х)(3+х)≥0  х²+2х≥0  5х≥0(2х+3)(2-х)˃3При каких значениях параметра а уравнение х2+2ах+9=0 имеет два корня?х²+2х-3

Слайд 12Домашнее задание
Вариант №2

Домашнее заданиеВариант №2

Слайд 13Спасибо за урок!

Спасибо за урок!

Что такое shareslide.ru?

Это сайт презентаций, где можно хранить и обмениваться своими презентациями, докладами, проектами, шаблонами в формате PowerPoint с другими пользователями. Мы помогаем школьникам, студентам, учителям, преподавателям хранить и обмениваться учебными материалами.


Для правообладателей

Яндекс.Метрика

Обратная связь

Email: Нажмите что бы посмотреть