Презентация, доклад по математике на тему: Решение логарифмических уравнений и неравенств.

Содержание

УСТНО:Что значит решить уравнение ?Что такое корень уравнения ?Что называется логарифмом числа?Какие уравнения называются логарифмическими ?Какие методы решения логарифмических уравнений мы уже рассматривали ?1.Метод решения с помощью определения.2.Метод потенциирования.3.Метод замены переменной.

Слайд 1РЕШЕНИЕ ЛОГАРИФМИЧЕСКИХ УРАВНЕНИЙ.

РЕШЕНИЕ ЛОГАРИФМИЧЕСКИХ УРАВНЕНИЙ.

Слайд 2УСТНО:
Что значит решить уравнение ?
Что такое корень уравнения ?
Что называется логарифмом

числа?
Какие уравнения называются логарифмическими ?
Какие методы решения логарифмических уравнений мы уже рассматривали ?
1.Метод решения с помощью определения.
2.Метод потенциирования.
3.Метод замены переменной.
УСТНО:Что значит решить уравнение ?Что такое корень уравнения ?Что называется логарифмом числа?Какие уравнения называются логарифмическими ?Какие методы

Слайд 3ЦЕЛЬ УРОКА:
Систематизировать методы решения логарифмических уравнений различных видов.

ЦЕЛЬ УРОКА:Систематизировать методы решения логарифмических уравнений различных видов.

Слайд 4РАССМОТРИМ БОЛЕЕ ПОДРОБНО КАЖДЫЙ ИЗ МЕТОДОВ.
Решим устно несколько уравнений, используя определение

логарифма.
РАССМОТРИМ БОЛЕЕ ПОДРОБНО КАЖДЫЙ ИЗ МЕТОДОВ.Решим устно несколько уравнений, используя определение логарифма.

Слайд 5ОПРЕДЕЛЕНИЕ ЛОГАРИФМА
Логарифм числа

b по основанию a (logab) определяется как показатель степени, в которую надо возвести число a, чтобы получить число b (Логарифм существует только у положительных чисел).
Обозначение: logab.
logab = x, ax = b.
Десятичный логарифм - lg b (Логарифм по основанию 10, а = 10).
Натуральный логарифм - ln b (Логарифм по основанию e, а = e).
ОПРЕДЕЛЕНИЕ         ЛОГАРИФМА Логарифм числа b по основанию a (logab)

Слайд 6ПРИМЕР 1
Решить уравнения:
a) log2 x = 3,      

b) log3 x = -1,  
    Решение. Используя утверждение 1, получим a) x = 23 или x = 8;     b) x = 3-1 или x = 1/3;  

Утверждение 1. Если a > 0, a ≠ 1, уравнение Logax=b

при любом действительном b имеет единственное решение x = ab.
ПРИМЕР 1Решить уравнения: a) log2 x = 3,       b) log3 x = -1,  

Слайд 7РЕШИТЕ УСТНО:
Log9x=1/2 lg x=1
Log8x=1/3

lgx=-2
logx4=2 logx27=3
3log38 4log423
23+log29
71+log74

РЕШИТЕ УСТНО:Log9x=1/2      lg x=1 Log8x=1/3      lgx=-2 logx4=2

Слайд 8ФОРМУЛЫ И СВОЙСТВА ЛОГАРИФМОВ
1°    Основное логарифмическое тождество - alogab = b;
2°   

loga1 = 0;
3°    logaa = 1;
4°    loga(bc) = logab + logac;
5°    loga(b/c) = logab - logac;
6°    loga(1/c) = loga1 - logac = - logac;
7°    loga(bc) = c logab;
8°    log(ac)b = (1/c) logab;
9°    Формула перехода к новому основанию - logab = (logcb)/(logca);
10°    logab = 1/logba;

ФОРМУЛЫ И СВОЙСТВА ЛОГАРИФМОВ1°    Основное логарифмическое тождество - alogab = b;2°    loga1 = 0;3°    logaa = 1;4°   

Слайд 9..
Уравнения вида loga x = b, a > 0, a ≠

1 (решение с помощью определения).
Пример. Решить уравнение
log2 x = 3.
Решение. Область определения уравнения x > 0. По определению логарифма x = 23, x = 8 принадлежит области определения уравнения.
Ответ: x = 8.

.. Уравнения вида loga x = b, a > 0, a ≠ 1 (решение с помощью определения).Пример.

Слайд 10УРАВНЕНИЯ ВИДА                                      LOGA F(X) = LOGA G(X) ,

 А > 0

Переход от уравнения loga f(x) = loga g(x) к уравнению
f(x) = g(x) называется потенциированием.
Нужно отметить, что при таком переходе может нарушиться равносильность уравнения.
Поэтому из найденных корней уравнения f(x) = g(x) нужно отобрать те, которые принадлежат области определения данного уравнения. Остальные корни будут посторонними.

УРАВНЕНИЯ ВИДА                                      LOGA F(X) = LOGA G(X) ,  А > 0Переход от уравнения

Слайд 11ПРИМЕР. (РЕШЕНИЕ С ПОМОЩЬЮ ПОТЕНЦИИРОВАНИЯ)
Решить уравнение
log2(3x – 6) = log2(2x-3).

ПРИМЕР. (РЕШЕНИЕ С ПОМОЩЬЮ ПОТЕНЦИИРОВАНИЯ)Решить уравнение log2(3x – 6) = log2(2x-3).

Слайд 12ПРИМЕР. (РЕШЕНИЕ С ПОМОЩЬЮ ПОТЕНЦИИРОВАНИЯ).
Решить уравнение
log2(3x – 6) = log2(2x-3).
Решение. Область

определения уравнения найдётся из системы неравенств (3x – 6) >0
                             (2x-3)>0
Потенцируя данное уравнение, получаем
3х –6= 2х-3,
3х– 2х =6-3
X=3 подставим в уравнение
log2(3*3 – 6) = log2(2*3-3).- верно
Ответ. х = 3.


ПРИМЕР. (РЕШЕНИЕ С ПОМОЩЬЮ ПОТЕНЦИИРОВАНИЯ).Решить уравнение log2(3x – 6) = log2(2x-3).Решение. Область определения уравнения найдётся из системы

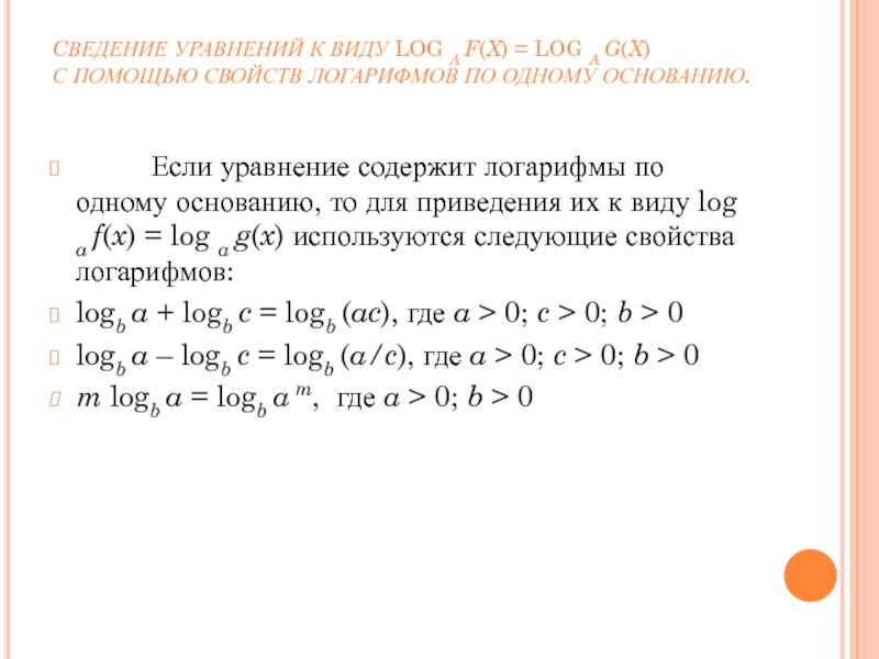
Слайд 13CВЕДЕНИЕ УРАВНЕНИЙ К ВИДУ LOG A F(X) = LOG A G(X) С

ПОМОЩЬЮ СВОЙСТВ ЛОГАРИФМОВ ПО ОДНОМУ ОСНОВАНИЮ.

         Если уравнение содержит логарифмы по одному основанию, то для приведения их к виду log a f(x) = log a g(x) используются следующие свойства логарифмов:
logb a + logb c = logb (ac), где a > 0; c > 0; b > 0
logb a – logb c = logb (a/c), где a > 0; c > 0; b > 0
m logb a = logb a m,  где a > 0; b > 0

CВЕДЕНИЕ УРАВНЕНИЙ К ВИДУ LOG A F(X) = LOG A G(X) С ПОМОЩЬЮ СВОЙСТВ ЛОГАРИФМОВ ПО ОДНОМУ

Слайд 14РЕШИТЕ УРАВНЕНИЕ, ИСПОЛЬЗУЯ МЕТОД ПОТЕНЦИИРОВАНИЯ.
Log2(x+4)+log2(2x+3)=log2(1-2X)

РЕШИТЕ УРАВНЕНИЕ, ИСПОЛЬЗУЯ МЕТОД ПОТЕНЦИИРОВАНИЯ. Log2(x+4)+log2(2x+3)=log2(1-2X)

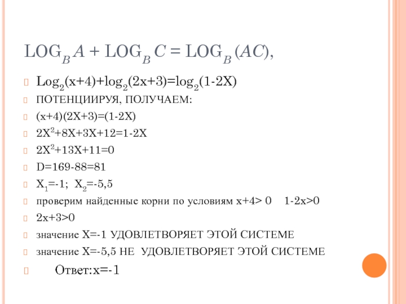
Слайд 15LOGB A + LOGB C = LOGB (AC),
Log2(x+4)+log2(2x+3)=log2(1-2X)
ПОТЕНЦИИРУЯ, ПОЛУЧАЕМ:
(x+4)(2X+3)=(1-2X)
2X2+8X+3X+12=1-2X
2X2+13X+11=0
D=169-88=81
X1=-1; X2=-5,5
проверим

найденные корни по условиям x+4> 0 1-2x>0
2x+3>0
значение X=-1 УДОВЛЕТВОРЯЕТ ЭТОЙ СИСТЕМЕ
значение X=-5,5 НЕ УДОВЛЕТВОРЯЕТ ЭТОЙ СИСТЕМЕ
Ответ:x=-1

LOGB A + LOGB C = LOGB (AC),Log2(x+4)+log2(2x+3)=log2(1-2X)ПОТЕНЦИИРУЯ, ПОЛУЧАЕМ:(x+4)(2X+3)=(1-2X)2X2+8X+3X+12=1-2X2X2+13X+11=0D=169-88=81X1=-1; X2=-5,5 проверим найденные корни по условиям x+4> 0

Слайд 16ВВЕДЕНИЕ НОВОЙ ПЕРЕМЕННОЙ
. Решить уравнение lg 2 x – lg x

– 6 = 0
ВВЕДЕНИЕ НОВОЙ ПЕРЕМЕННОЙ. Решить уравнение lg 2 x – lg x – 6 = 0

Слайд 17ВВЕДЕНИЕ НОВОЙ ПЕРЕМЕННОЙ

  Пример 1. Решить уравнение lg 2 x – lg

x – 6 = 0.
Решение. Область определения уравнения (0;+∞)
Введём новую переменную t = lg x,
         Уравнение примет вид:
t 2 –t -6=0
lg x = –2 или lg x = 3,
х = 10 –2 или х = 10 3. Оба значения x удовлетворяют области определения данного уравнения (х > 0).
Ответ. х = 0,01; х = 1000.
ВВЕДЕНИЕ НОВОЙ ПЕРЕМЕННОЙ   Пример 1. Решить уравнение lg 2 x – lg x – 6 = 0.Решение.

Слайд 18РЕШИТЕ САМОСТОЯТЕЛЬНО.
1.Log5(3x+1)=2
2. Решите и выберите правильный ответ:
log2 5x+log5x-2=0
Ответы:
1).5 и 0,04
2).4и8
3).0
4).2
А

теперь проверим ваши ответы по электронному учебнику.
РЕШИТЕ САМОСТОЯТЕЛЬНО.1.Log5(3x+1)=22. Решите и выберите правильный ответ: log2 5x+log5x-2=0Ответы:1).5 и 0,042).4и83).04).2А теперь проверим ваши ответы по электронному

Слайд 19РЕШИТЬ
32log37----------
Log268-log217

РЕШИТЬ32log37----------Log268-log217

Что такое shareslide.ru?

Это сайт презентаций, где можно хранить и обмениваться своими презентациями, докладами, проектами, шаблонами в формате PowerPoint с другими пользователями. Мы помогаем школьникам, студентам, учителям, преподавателям хранить и обмениваться учебными материалами.


Для правообладателей

Яндекс.Метрика

Обратная связь

Email: Нажмите что бы посмотреть