Презентация, доклад по математике на тему Последовательности (9 класс)

Содержание

Устная работа.1. Найдите значение выражения (a+b)/ b при а= - 2,5 и b=3.2. Найдите значение выражения n / n-2 при =1; 3;10. При каких n имеет смысл это выражение?3. Напишите формулу четных чисел;

Слайд 1Пусть будет этот день удачным,  Свершаться важные дела,  Решатся сложные задачи, -  Побед, признания

и тепла!
Пусть будет этот день удачным,  Свершаться важные дела,  Решатся сложные задачи, -  Побед, признания и тепла!

Слайд 2Устная работа.
1. Найдите значение выражения (a+b)/ b
при

а= - 2,5 и b=3.
2. Найдите значение выражения n / n-2
при =1; 3;10. При каких n имеет смысл это
выражение?
3. Напишите формулу четных чисел; кратных 5;
кратных 2 и 5.
Устная работа.1. Найдите значение выражения (a+b)/ b   при а= - 2,5 и b=3.2. Найдите значение

Слайд 3Математическая
лаборатория

Математическая лаборатория

Слайд 4 Найдите закономерности:
1,4,7,10,13...
2,6,18,54, 162...

10,19,37,73,145...
1,2,3,4,5,6,7,8.9.


...

5;5;5;5;5...
33, 31, 32, ...

Найдите закономерности:   1,4,7,10,13...   2,6,18,54, 162...   10,19,37,73,145...   1,2,3,4,5,6,7,8.9....5;5;5;5;5...33, 31,

Слайд 5

Последова-
тельности
Примеры
Примеры
из жизни
Способы
задания
Свойства

Последова-тельностиПримерыПримеры из жизниСпособы заданияСвойства

Слайд 6Обозначение членов последовательности
2, 4, 6, 8, 10, …, n-1,

n, n+1,…


a1, a2, a3, a4, a5, …, an-1, an, an+1,…










Обозначение членов последовательности2,  4,  6, 8, 10, …, n-1, n, n+1,…a1, a2, a3, a4, a5,

Слайд 7Способы задания последовательностей

Аналитический –
с помощью формулы n-ого члена – позволяет

вычислить член последовательности с любым заданным номером

хn=3×n+2
x5=3 ×5+2=17;
Х45=3×45+2=137


Рекуррентный
(от слова recursio - возвращаться)

х1=1; хn+1=(n+1); xn
n=1; 2; 3; …
можно записать с многоточием
1; 2; 6; 24; 120; 720; …

Словесный





Способы задания последовательностейАналитический – с помощью формулы n-ого члена – позволяет вычислить член последовательности с любым заданным

Слайд 81) №560
Выпишите первые несколько членов последовательности натуральных чисел, кратных 3, взятых

в порядке возрастания. Укажите ее первый, пятый, десятый, сотый и n-й члены.

Решение: 3; 6; 9; 12; …
а1 = 3, а5 = 15, а10 = 30, а100 = 300,
аn = 3n


1) №560Выпишите первые несколько членов последовательности натуральных чисел, кратных 3, взятых в порядке возрастания. Укажите ее первый,

Слайд 92) №564
Перечислите члены последовательности (хn), которые расположены между:
а) х31

и х35, г) хn-2 и xn+2.

Решение: а) х32, х33, х34;
б) xn-1, xn, xn+1.


2) №564Перечислите члены последовательности  (хn), которые расположены между: а) х31  и  х35,

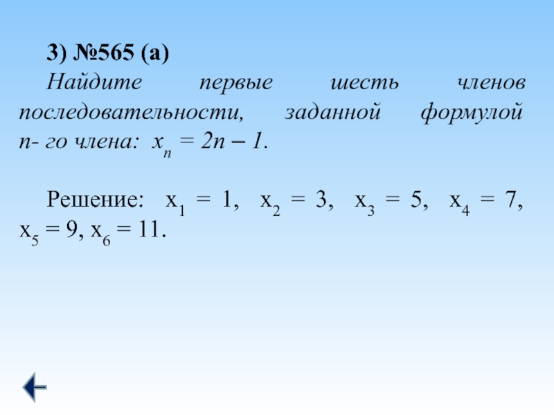
Слайд 103) №565 (а)
Найдите первые шесть членов последовательности, заданной формулой

n- го члена: хn = 2n – 1.

Решение: х1 = 1, х2 = 3, х3 = 5, х4 = 7, х5 = 9, х6 = 11.


3) №565 (а)Найдите первые шесть членов последовательности, заданной формулой     n- го члена: хn

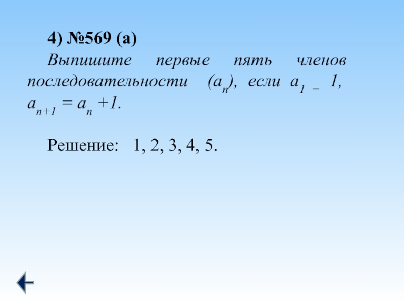
Слайд 114) №569 (а)
Выпишите первые пять членов последовательности (аn), если а1 =

1, аn+1 = аn +1.

Решение: 1, 2, 3, 4, 5.


4) №569 (а)Выпишите первые пять членов последовательности (аn), если а1 = 1,     аn+1

Слайд 12№567
Последовательность аn задана формулой
аn=n2-n-20. Определите номера отрицательных
членов и вычислите

их.

Решение: а1=-20, а2=-18, а3=-18, а4=-8


№567Последовательность аn задана формулой аn=n2-n-20. Определите номера отрицательных членов и вычислите их.Решение: а1=-20, а2=-18, а3=-18, а4=-8

Слайд 13a1
a2
a3
a4

Последовательности составляют такие элементы природы, которые можно пронумеровать.

a1a2a3a4Последовательности составляют такие элементы природы, которые можно пронумеровать.

Слайд 14Дни недели

Дни недели

Слайд 15Времена
года и
названия
месяцев

Времена года и названия месяцев

Слайд 16Нумерация домов на улице

Нумерация домов на улице

Слайд 17Номер счета в банке

Номер счета в банке

Слайд 19Последовательное увеличение
скорости автомобиля

Последовательное увеличение скорости автомобиля

Слайд 201, 1, 2, 3, 5, 8, 13, 21, 34, 55, 89,

144, 233, 377, 610,…

Леонардо
Пизанский
(Фибоначчи)
1170-1240

Числа Фибоначчи


1, 1, 2, 3, 5, 8, 13, 21, 34, 55, 89, 144, 233, 377, 610,…Леонардо Пизанский(Фибоначчи)1170-1240Числа Фибоначчи

Что такое shareslide.ru?

Это сайт презентаций, где можно хранить и обмениваться своими презентациями, докладами, проектами, шаблонами в формате PowerPoint с другими пользователями. Мы помогаем школьникам, студентам, учителям, преподавателям хранить и обмениваться учебными материалами.


Для правообладателей

Яндекс.Метрика

Обратная связь

Email: Нажмите что бы посмотреть