Презентация, доклад по математике на тему Монотонные булевы функции

Содержание

Отношение предшествовать на BM По аналогии с отношением «меньше или равно» на рассмотрим отношение «предшествовать» на B

Слайд 1Монотонные булевы функции
Авторы презентации:
преподаватель математики
ГПОУ ЯО ЯГК
Холманова Вероника Михайловна
M

Монотонные булевы функцииАвторы презентации: преподаватель математикиГПОУ ЯО ЯГКХолманова Вероника Михайловна M

Слайд 2Отношение предшествовать на B
M

По аналогии с отношением «меньше

или равно» на рассмотрим отношение «предшествовать» на B



Отношение предшествовать на BM 	  По аналогии с отношением «меньше или равно»	на рассмотрим отношение «предшествовать» на

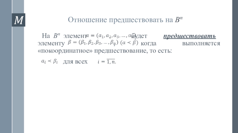
Слайд 3Отношение предшествовать на Bn
M
На Bn элемент

будет предшествовать элементу , когда выполняется «покоординатное» предшествование, то есть:
для всех



Отношение предшествовать на BnM 	На Bn элемент 			    	будет предшествовать элементу

Слайд 4Отношение предшествовать на Bn
M





?

Отношение предшествовать на BnM 	    ?

Слайд 5M
Сравнимые элементы Bn
Два элемента и называются

сравнимыми между собой, если либо первый из них предшествует второму, либо второй предшествует первому, то есть: или

Элементы (01) и (10) – несравнимые элементы B2

MСравнимые элементы Bn 	Два элемента 		и 	    называются сравнимыми между собой, если либо первый

Слайд 6Класс монотонных булевых функций обозначается символом M.

Булева функция n переменных

называется монотонной, если для любых двух её аргументов, сравнимых между собой, из того, что первый предшествует второму следует, что значение функции на первом аргументе предшествует значению функции на втором аргументе:


M

Монотонные булевы функции

Класс монотонных булевых функций обозначается символом M.	Булева функция n переменных 		  	    называется

Слайд 7Проверку на монотонность удобно осуществлять для булевой функции, заданной таблицей значений.
Если

выполнены все условия определения, функция принадлежит классу монотонных булевых функций:

Если найдутся любые два сравнимые между собой её аргумента, первый из которых будет предшествовать второму, а значение функции на первом аргументе не будет предшествовать значению функции на втором, то данному классу функция принадлежать не будет:

Монотонные булевы функции

M

Проверку на монотонность удобно осуществлять для булевой функции, заданной таблицей значений.Если выполнены все условия определения, функция принадлежит

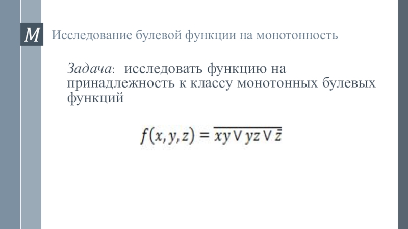
Слайд 8Задача: исследовать функцию на принадлежность к классу монотонных булевых функций.


Исследование булевой функции на монотонность

M

Задача: исследовать функцию 		на принадлежность к классу монотонных булевых функций.  Исследование булевой функции на монотонностьM

Слайд 90
0
1
1
0
1
1
0
1
1
0
0
Вектор задаёт булеву функцию двух переменных
Исследование булевой функции на монотонность
M

001101101100Вектор 		задаёт булеву функцию двух переменных Исследование булевой функции на монотонностьM

Слайд 100
0
1
1
0
1
1
0
1
1
0
0
Исследование булевой функции на монотонность
M

001101101100Исследование булевой функции на монотонностьM

Слайд 110
0
1
1
0
1
1
0
1
1
0
0

Исследование булевой функции на монотонность
M

001101101100 Исследование булевой функции на монотонностьM

Слайд 12Отсутствие в булевом векторе после единиц нулей является достаточным условием монотонности

булевой функции, заданной вектором

Исследование булевой функции на монотонность

M

(по достаточному условию монотонности)

f=(00000111),

Отсутствие в булевом векторе после единиц нулей является достаточным условием монотонности булевой функции, заданной векторомИсследование булевой функции

Слайд 13Достаточное условие монотонности функции, заданной булевым вектором, не является необходимым.
Исследование булевой

функции на монотонность

M

f

=

(0

1

0

1)

0

0

1

1

0

1

1

0

1

1

0

0

Достаточное условие монотонности функции, заданной булевым вектором, не является необходимым.Исследование булевой функции на монотонностьMf=(0101)001101101100

Слайд 14Исследование булевой функции на монотонность
M
Если после единиц в

булевом векторе присутствуют нули, функция нуждается в проверке на монотонность по определению
Булева функция может быть как монотонной, так и немонотонной
Исследование булевой функции на монотонностьM   Если после единиц в булевом векторе присутствуют нули, функция нуждается

Слайд 15Задача: исследовать функцию на принадлежность к классу монотонных булевых функций




Исследование булевой функции на монотонность

M

Задача:  исследовать функцию на принадлежность к классу монотонных булевых функций  Исследование булевой функции на монотонностьM

Слайд 16Зададим булеву функцию таблицей значений


Исследование булевой функции на монотонность
M
0
0
0
0
0
0
0
0
1
1
1
1
1
1
1
1
0
1
0
1
0
1
0
1
0
0
0
0
1
1
0
0
1
0
1
0
1
0
1
0
0
0
0
1
0
1
0
1
1
0
1
1
1
0
1
1
0
1
0
0
0
1
0
0
0
1
0
0
0
1
0
0

Зададим булеву функцию 				таблицей значений Исследование булевой функции на монотонностьM000000001111111101010101000011001010101000010101101110110100010001000100

Слайд 17
Исследование булевой функции на монотонность
M
f=(01000100)

Исследование булевой функции на монотонностьMf=(01000100)

Слайд 18
Исследование булевой функции на монотонность
M
0
0
0
0
0
0
0
0
1
1
1
1
1
1
1
1
0
1
0
1
0
1
0
1
0
0
0
0
1
1
0
0
1
0
1
0
1
0
1
0
0
0
0
1
0
1
0
1
1
0
1
1
1
0
1
1
0
1
0
0
0
1
0
0
0
1
0
0
0
1
0
0
Второй и третий аргументы не сравнимы

между собой

Исследование булевой функции на монотонностьM000000001111111101010101000011001010101000010101101110110100010001000100Второй и третий аргументы не сравнимы между собой

Слайд 19
Исследование булевой функции на монотонность
M
0
0
0
0
0
0
0
0
1
1
1
1
1
1
1
1
0
1
0
1
0
1
0
1
0
1
0
0
0
1
0
0

Исследование булевой функции на монотонностьM00000000111111110101010101000100

Что такое shareslide.ru?

Это сайт презентаций, где можно хранить и обмениваться своими презентациями, докладами, проектами, шаблонами в формате PowerPoint с другими пользователями. Мы помогаем школьникам, студентам, учителям, преподавателям хранить и обмениваться учебными материалами.


Для правообладателей

Яндекс.Метрика

Обратная связь

Email: Нажмите что бы посмотреть