Презентация, доклад по математике на тему Логарифмические уравнения (11 класс)

Содержание

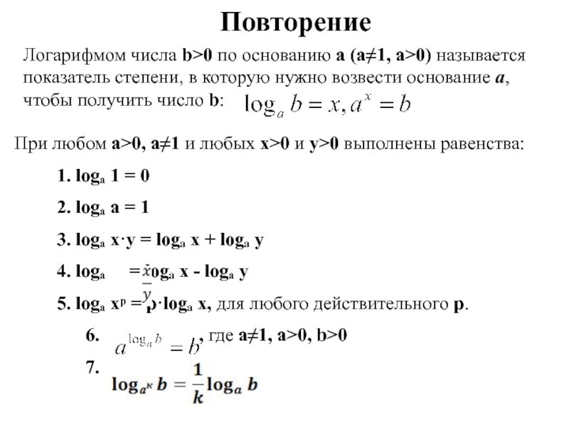
Повторение Логарифмом числа b>0 по основанию a (a≠1, a>0) называется показатель степени, в которую нужно возвести основание a, чтобы получить число b:При любом a>0, a≠1 и любых x>0 и y>0 выполнены равенства: 1. logₐ 1

Слайд 1ТВЕРСКОЕ СУВОРОВСКОЕ ВОЕННОЕ УЧИЛИЩЕ
МИНИСТЕРСТВА ОБОРОНЫ РОССИЙСКОЙ ФЕДЕРАЦИИ

Тверь
2017
ОД математика,

информатика и ИКТ

МАТЕМАТИКА
11 класс

Преподаватель математики Силкина Т.А.

ТВЕРСКОЕ СУВОРОВСКОЕ ВОЕННОЕ УЧИЛИЩЕ МИНИСТЕРСТВА ОБОРОНЫ РОССИЙСКОЙ ФЕДЕРАЦИИТверь  2017ОД математика, информатика и ИКТМАТЕМАТИКА11 классПреподаватель математики Силкина

Слайд 2Повторение
Логарифмом числа b>0 по основанию a (a≠1, a>0) называется показатель

степени, в которую нужно возвести основание a, чтобы получить число b:

При любом a>0, a≠1 и любых x>0 и y>0 выполнены равенства:
1. logₐ 1 = 0
2. logₐ a = 1
3. logₐ x·y = logₐ x + logₐ y
4. logₐ = logₐ x - logₐ y
5. logₐ xᵖ = p·logₐ x, для любого действительного p.
6. , где a≠1, a>0, b>0
7.

Повторение Логарифмом числа b>0 по основанию a (a≠1, a>0) называется показатель степени, в которую нужно возвести основание

Слайд 3Повторение. Устно

Повторение. Устно

Слайд 4Повторение. Устно

Повторение. Устно

Слайд 5Повторение. Устно

Повторение. Устно

Слайд 6Повторение
у = 27
у = - 9

Повторение у = 27у = - 9

Слайд 7ТВЕРСКОЕ СУВОРОВСКОЕ ВОЕННОЕ УЧИЛИЩЕ
МИНИСТЕРСТВА ОБОРОНЫ РОССИЙСКОЙ ФЕДЕРАЦИИ

Тверь
2016
ОД математика,

информатика и ИКТ

Логарифмические уравнения

ТВЕРСКОЕ СУВОРОВСКОЕ ВОЕННОЕ УЧИЛИЩЕ МИНИСТЕРСТВА ОБОРОНЫ РОССИЙСКОЙ ФЕДЕРАЦИИТверь  2016ОД математика, информатика и ИКТЛогарифмические уравнения

Слайд 8Цели
1.Изучить методы решения логарифмических уравнений ( по определению; методом потенцирования).
2.Формировать умение

применять основные методы решения и выбирать нужный способ решения логарифмических уравнений.
Цели1.Изучить методы решения логарифмических уравнений ( по определению; методом потенцирования).2.Формировать умение применять основные методы решения и выбирать

Слайд 9Литература:
1. Мордкович А.П. Алгебра и начала анализа (профильный уровень) 10 класс,

М., «Мнемозина», 2006.
2. Открытый банк задач ЕГЭ по математике 2016 http://live.mephist.ru/show/mathege2016/
3. Обучающая система Д. Гущина «РЕШУ ЕГЭ»
http://reshuege.ru/
4. Алимов Ш.А. Алгебра и начала анализа 10-11 класс, М., «Просвещение», 1999.


Литература:1. Мордкович А.П. Алгебра и начала анализа (профильный уровень) 10 класс, М., «Мнемозина», 2006.2. Открытый банк задач

Слайд 10Вопросы
1.Логарифмические уравнения.
2.Решение логарифмических уравнений по определению
3.Метод потенцирования
4.Самостоятельная работа

Вопросы1.Логарифмические уравнения.2.Решение логарифмических уравнений по определению3.Метод потенцирования 4.Самостоятельная работа

Слайд 11Вопрос 1. Логарифмические уравнения
Определение.
Уравнение, содержащее переменную под знаком логарифма, называют

логарифмическим.

Простейшим логарифмическим уравнением служит уравнение вида , где а >0, a≠1.

Вопрос 1. Логарифмические уравнения Определение.Уравнение, содержащее переменную под знаком логарифма, называют логарифмическим.Простейшим логарифмическим уравнением служит уравнение вида

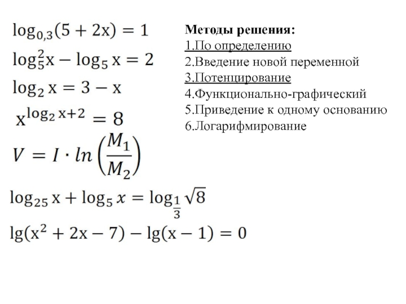
Слайд 12Методы решения:
1.По определению
2.Введение новой переменной
3.Потенцирование
4.Функционально-графический
5.Приведение к одному основанию
6.Логарифмирование

Методы решения:1.По определению2.Введение новой переменной3.Потенцирование4.Функционально-графический5.Приведение к одному основанию6.Логарифмирование

Слайд 13где:

V  — конечная скорость летательного аппарата,
которая для случая маневра в

космосе при орбитальных манёврах и межпланетных перелетах часто обозначается ΔV,
также именуется характеристической скоростью.

I — удельный импульс ракетного двигателя
(отношение тяги двигателя к секундному расходу массы топлива);

 — начальная масса летательного аппарата
(полезная нагрузка + конструкция аппарата + топливо);

 — конечная масса летательного аппарата
(полезная нагрузка + конструкция аппарата).

Эта формула была выведена

К. Э. Циолковским в рукописи «Ракета» 10 мая 1897 года

где:V  — конечная скорость летательного аппарата, которая для случая маневра в космосе при орбитальных манёврах и межпланетных

Слайд 14 Формула Циолковского
определяет скорость, которую развивает летательный аппарат
под воздействием

тяги ракетного двигателя, неизменной
по направлению, при отсутствии всех других сил.
Формула Циолковского определяет скорость, которую развивает летательный аппарат под воздействием тяги ракетного двигателя, неизменной по направлению,

Слайд 15 Система управления зенитной ракеты создана с помощью метода логарифмических амплитудных

характеристик.

Пуск баллистической ракеты "Синева" с борта атомного ракетного крейсера стратегического назначения (РПКСН) "Верхотурье"

«Воевода» (ракетный комплекс четвертого поколения Р-36М2)

Система управления зенитной ракеты создана с помощью метода логарифмических амплитудных характеристик.Пуск баллистической ракеты

Слайд 16Решить уравнения (базовый вариант ЕГЭ)
Вопрос 2. Решение логарифмических
уравнений по

определению
Решить уравнения  (базовый вариант ЕГЭ)Вопрос 2. Решение логарифмических уравнений по определению

Слайд 17Решить уравнение (профильный вариант ЕГЭ)

Решить уравнение (профильный вариант ЕГЭ)

Слайд 18Первый метод решения логарифмического уравнения -

по определению.

С помощью чего мы решали все уравнения?

Вывод:

logх 27= 3

log2 128= х

Первый метод решения логарифмического уравнения -

Слайд 19Вопрос 3. Метод потенцирования

Вопрос 3. Метод потенцирования

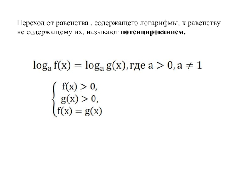
Слайд 20Переход от равенства , содержащего логарифмы, к равенству не содержащему их,

называют потенцированием.
Переход от равенства , содержащего логарифмы, к равенству не содержащему их, называют потенцированием.

Слайд 21Второй метод решения логарифмического уравнения -

метод потенцирования.

Вывод:

Второй метод решения логарифмического уравнения -

Слайд 22Вопрос 4. Самостоятельная работа



Решение логарифмических уравнений
базового
и
профильного уровней ЕГЭ

Вопрос 4. Самостоятельная работаРешение логарифмических уравнений базового и профильного уровней ЕГЭ

Слайд 23Вывод:

Этапы решения логарифмического уравнения:

1.Найти область допустимых значений переменной (ОДЗ)

2.Решить уравнение, выбрав

метод решения

3.Проверить найденные корни непосредственной подстановкой в исходное уравнение или выяснить, удовлетворяют они условиям ОДЗ

Вывод:Этапы решения логарифмического уравнения:1.Найти область допустимых значений переменной (ОДЗ)2.Решить уравнение, выбрав метод решения3.Проверить найденные корни непосредственной подстановкой

Слайд 24Лист самоконтроля
Фамилия, имя суворовца ______________________

Лист самоконтроляФамилия, имя суворовца ______________________

Слайд 25Задание на самостоятельную подготовку
Учебник: п.17.
Задачник: № 17.3,17.5,17.6.

Задание на самостоятельную подготовкуУчебник: п.17. Задачник: № 17.3,17.5,17.6.

Что такое shareslide.ru?

Это сайт презентаций, где можно хранить и обмениваться своими презентациями, докладами, проектами, шаблонами в формате PowerPoint с другими пользователями. Мы помогаем школьникам, студентам, учителям, преподавателям хранить и обмениваться учебными материалами.


Для правообладателей

Яндекс.Метрика

Обратная связь

Email: Нажмите что бы посмотреть