Презентация, доклад по математике на тему Корень n-ой степени и его свойства

Содержание

Определение:Корнем n-ной степени из числа a называется такое число, n-ная степень которого равна a. 

Слайд 1Корень n-ой степени и его свойства
Выполнила: преподаватель математики ГБПОУ ПО «ПКПТиС»

Иванова А.В.
Корень n-ой степени  и его свойстваВыполнила: преподаватель математики ГБПОУ ПО «ПКПТиС» Иванова А.В.

Слайд 2Определение:
Корнем n-ной степени из числа a называется такое число, n-ная степень

которого равна a.

 

Определение:Корнем n-ной степени из числа a называется такое число, n-ная степень которого равна a. 

Слайд 3 
 
Число корней данного уравнения зависит от n и a.

  Число корней данного уравнения зависит от n и a.

Слайд 4Арифметический корень n-ой степени

Арифметическим корнем n-й степени из числа а называют

неотрицательное число, n-я степень которого равна a.

 

 

Арифметический корень  n-ой степениАрифметическим корнем n-й степени из числа а называют неотрицательное число, n-я степень которого

Слайд 5Терминология
√ - радикал n – показатель корня a – подкоренное число (выражение)
 

Терминология√ - радикал n – показатель корня a – подкоренное число (выражение) 

Слайд 6Примеры:
 
 

Примеры:  

Слайд 7Рассмотрим примеры:
 
1) Решите уравнение:
 
 
 
 
 

Рассмотрим примеры: 1) Решите уравнение:     

Слайд 82) Решите уравнение:
Рассмотрим примеры:
 
 
 
 
 
 
 

2) Решите уравнение:Рассмотрим примеры:       

Слайд 9Таким образом, делаем вывод:
При n-чётном существуют два корня n-й степени из

любого положительного числа a; корень n-й степени из числа 0 равен нулю; корней чётной степени из отрицательных чисел не существует.

 

Таким образом, делаем вывод:При n-чётном существуют два корня n-й степени из любого положительного числа a;

Слайд 10При нечётном n существует корень n-й степени из любого числа a,

и притом только один!

 

 

При нечётном n существует корень n-й степени из любого числа a, и притом только один!  

Слайд 12Основные свойства корней:

Основные свойства корней:

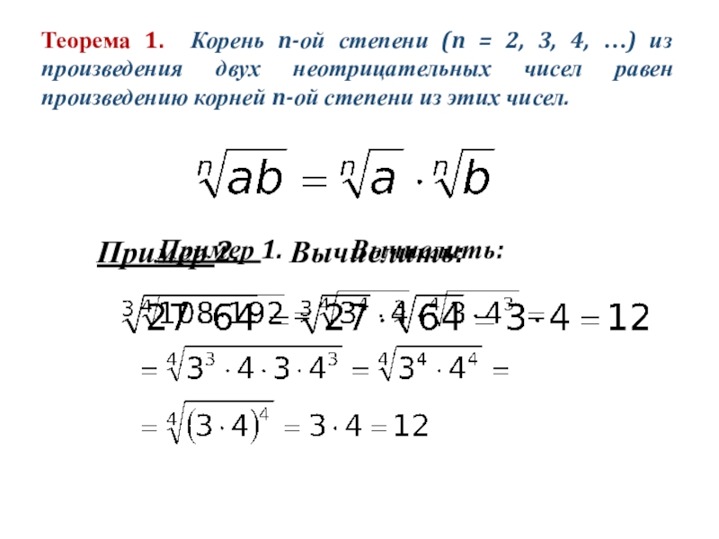
Слайд 13Теорема 1. Корень n-ой степени (n = 2, 3, 4, …)

из произведения двух неотрицательных чисел равен произведению корней n-ой степени из этих чисел.

Пример 1. Вычислить:

Пример 2. Вычислить:

Теорема 1. Корень n-ой степени (n = 2, 3, 4, …) из произведения двух неотрицательных чисел равен

Слайд 14Теорема 2. Корень n-ой степени из отношения неотрицательного числа a и

положительного числа b равен отношению корней n-ой степени из этих чисел.

Пример 3.

Вычислить:

Пример 4.

Вычислить:

Теорема 2. Корень n-ой степени из отношения неотрицательного числа a и положительного числа b равен отношению корней

Слайд 15Пример 5.

Вычислить:

Пример 5.Вычислить:

Слайд 16Теорема 3. Чтобы возвести корень n-ой степени из неотрицательного числа a

в натуральную степень k, надо в эту степень возвести подкоренное выражение.

Пример 6.

Вычислить:

Теорема 3. Чтобы возвести корень n-ой степени из неотрицательного числа a в натуральную степень k, надо в

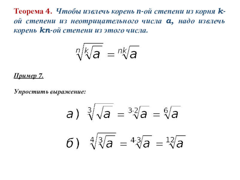
Слайд 17Теорема 4. Чтобы извлечь корень n-ой степени из корня k-ой степени

из неотрицательного числа a, надо извлечь корень kn-ой степени из этого числа.

Пример 7.

Упростить выражение:

Теорема 4. Чтобы извлечь корень n-ой степени из корня k-ой степени из неотрицательного числа a, надо извлечь

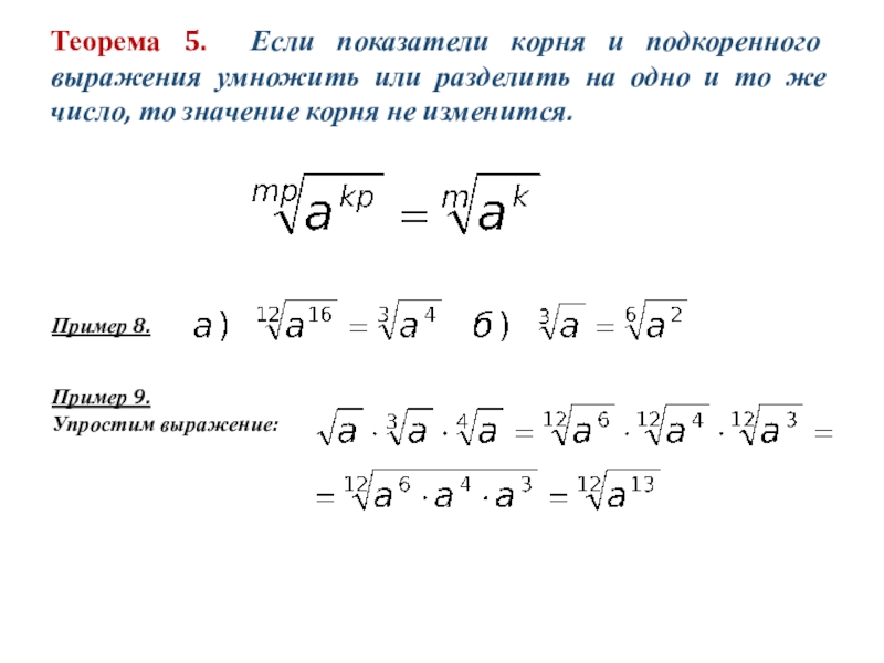
Слайд 18Теорема 5. Если показатели корня и подкоренного выражения умножить или разделить

на одно и то же число, то значение корня не изменится.

Пример 8.

Пример 9.
Упростим выражение:

Теорема 5. Если показатели корня и подкоренного выражения умножить или разделить на одно и то же число,

Слайд 19Самостоятельная работа
Вариант 1.
Вариант 2.
1. Вычислите:
2. Упростите выражение:

Самостоятельная работаВариант 1.Вариант 2.1. Вычислите:2. Упростите выражение:

Слайд 20Вариант 1.
Вариант 2.
1. Вычислите:
2. Упростите выражение:
Самопроверка самостоятельной работы.

Вариант 1.Вариант 2.1. Вычислите:2. Упростите выражение:Самопроверка самостоятельной работы.

Слайд 21Домашнее задание!!!

Домашнее задание!!!

Слайд 22Домашняя работа

Вычислить

2. Вычислить


3. Вычислить
а)

б)

Упростить:
а) б) в)

5. Выполнить действия:


























Домашняя работаВычислить2. 	Вычислить3. 	Вычислитьа) б)Упростить:а)			б) 		в) 5. Выполнить действия:

Что такое shareslide.ru?

Это сайт презентаций, где можно хранить и обмениваться своими презентациями, докладами, проектами, шаблонами в формате PowerPoint с другими пользователями. Мы помогаем школьникам, студентам, учителям, преподавателям хранить и обмениваться учебными материалами.


Для правообладателей

Яндекс.Метрика

Обратная связь

Email: Нажмите что бы посмотреть