Презентация, доклад по математике на тему Функция, ее область определения и множество значений. График функции

Содержание

Цель урока:Научиться вычислять частное значение функции, находить ее область определения и множество значений, строить график функции.Содействовать развитию математического мышления обучающихся.Побуждать студентов к преодолению трудностей в процессе  умственной деятельности.Развивать культуру устной математической речи, чувство самоконтроля.Знания и навыки

Слайд 1Тема урока: Функция, ее область определения и множество значений. График функции
МИНИСТЕРСТВО ОБРАЗОВАНИЯ

МОСКОВСКОЙ ОБЛАСТИ
Государственное образовательное учреждение
высшего образования Московской области
«Государственный гуманитарно-технологический университет»
Промышленно-экономический колледж

Автор: Савинова Лариса Николаевна, преподаватель математики

Тема урока: Функция, ее область определения и  множество значений. График функцииМИНИСТЕРСТВО ОБРАЗОВАНИЯ МОСКОВСКОЙ ОБЛАСТИГосударственное образовательное учреждение

Слайд 2Цель урока:
Научиться вычислять частное значение функции, находить ее область определения и

множество значений, строить график функции.
Содействовать развитию математического мышления обучающихся.
Побуждать студентов к преодолению трудностей в процессе  умственной деятельности.
Развивать культуру устной математической речи, чувство самоконтроля.
Знания и навыки студентов:
знать понятие функции, правила нахождения области определения функции;
уметь находить частное значение функции, ее область определения и множество значений, строить графики функций.

Цель урока:Научиться вычислять частное значение функции, находить ее область определения и множество значений, строить график функции.Содействовать развитию

Слайд 3При исследовании явлений окружающего мира и в практической деятельности нам приходится

рассматривать величины различной природы: длину, площадь, объем, массу, температуру, время и другие. В зависимости от рассматриваемых условий одни из величин имеют постоянные числовые значения, у других эти значения переменные. Такие величины соответственно называются постоянными и переменными.
Математика изучает зависимость между переменными в процессе их изменения. Например, при изменении радиуса круга меняется и его площадь, и мы рассматриваем вопрос об изменении площади круга в зависимости от изменения его радиуса.
Математическим выражением взаимной связи реальных величин является идея функциональной зависимости.
Понятие функции - важнейшее понятие математики

При исследовании явлений окружающего мира и в практической деятельности нам приходится рассматривать величины различной природы: длину, площадь,

Слайд 4Слово “функция” (от латинского function – исполнение, осуществление) в математике впервые

употреблено немецким математиком В.Г. Лейбницем.
Пусть даны два непустых множества X и Y. Соответствие f , которое каждому элементу сопоставляет один и только один элемент называется функцией и записывается


Говорят еще, что функция f
отображает множество Х
на множество Y.

1. Понятие функции

Слово “функция” (от латинского function – исполнение, осуществление) в математике впервые употреблено немецким математиком В.Г. Лейбницем.Пусть даны

Слайд 5Например, соответствия f и g, изображенные на рисунке 1 а и

б, являются функциями, а на рисунке 1 в и г – нет, т.к. в случае в – не каждому элементу х соответствует элемент у, а в случае г – не соблюдается условие однозначности.
Множество Х – область определения функции f – D(f), множество Y – множество значений функции f – Е( f ).
Например, соответствия f и g, изображенные на рисунке 1 а и б, являются функциями, а на рисунке

Слайд 6Если элементами множеств X и Y являются действительные числа, то функцию

f называют числовой функцией .
Числовой функцией с областью определения D называется соответствие, при котором каждому числу х из множества D сопоставляется по некоторому правилу число у, зависящее от х.
Переменная х называется независимой переменной или аргументом, а у – зависимой переменной (от х) или функцией.
Относительно самих величин х и у говорят, что они находятся в функциональной зависимости и пишут .

2. Числовая функция, её частное значение

Если элементами множеств X и Y являются действительные числа, то функцию f  называют числовой функцией

Слайд 7Частное значение функции

при заданном частном значении аргумента х = а обозначают .
Пример 1. Найти значение функции при х =3.
Решение.
Пример 2. Дано
Частное значение функции           при заданном частном значении

Слайд 8Область определения функции – совокупность всех действительных значений аргумента х, при

которых функция определена и выражается действительным числом. Обозначается: D( f )=Х.
Множество чисел объединяют в множество Y и называют множеством значений функции, т.е. .

3. Область определения и множество значений функции

Область определения функции – совокупность всех действительных значений аргумента х, при которых функция определена и выражается действительным

Слайд 9 1.

.
Областью определения целой рациональной функции является множество всех действительных чисел.

2.

Примеры. Найти область определения функций

1.

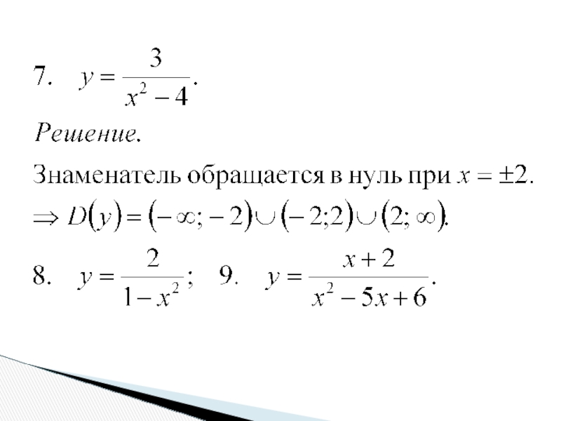
Слайд 10При отыскании области определения дробной функции нужно исключить значения аргумента, при

которых знаменатель обращается в нуль
При отыскании области определения дробной функции нужно исключить значения аргумента, при которых знаменатель обращается в нуль

Слайд 12При отыскании области определения функции, содержащей корень четной степени, нужно исключить

значения аргумента, при которых подкоренное выражение принимает отрицательные значения.
При отыскании области определения функции, содержащей корень четной степени, нужно исключить значения аргумента, при которых подкоренное выражение

Слайд 13При отыскании области определения логарифмической функции нужно исключить значения аргумента, при

которых подлогарифмическое выражение принимает отрицательные значения и равно нулю.
При отыскании области определения логарифмической функции нужно исключить значения аргумента, при которых подлогарифмическое выражение принимает отрицательные значения

Слайд 14Функция считается заданной , если известна область определения функции и указано

правило, по которому для каждого значения аргумента можно найти соответствующее значение функции.
Существуют следующие способы задания функции:
Аналитический – зависимость между аргументом х и функцией у задается в виде математической формулы или уравнения. Например, .

Наиболее совершенный способ в математике, единственный недостаток – отсутствие наглядности.

4. Способы задания функции

Функция считается заданной , если известна область определения функции и указано правило, по которому для каждого значения

Слайд 15Формулой S (r) = πr2 задается функция зависимости площади круга от радиуса.
Функция ºF (ºC) определяет

перевод температуры из градусов Цельсия в градусы Фаренгейта:

Если деньги положены в банк под p процентов годовых, а сумма, положенная в банк изначально, равна  S0 , то через n лет в банке будет
– функция от количества лет, на которые положены средства.  Эта формула сложных процентов.
При равномерном движении скорость тела является функцией времени: s (t) = v · t.
Функция x (t) = A cos (ωt + φ) задает гармонические колебания. Здесь A – амплитуда колебаний, ω – круговая частота, φ – начальная фаза.
Функция называется формулой радиоактивного распада.

Например:

Формулой S (r) = πr2 задается функция зависимости площади круга от радиуса.Функция ºF (ºC) определяет перевод температуры из градусов Цельсия в

Слайд 16Табличный - значения аргумента и соответствующие им значения функции записаны в

виде таблицы. Используется на практике для записи результатов наблюдений и измерений.
Так, значения квадратов, кубов, логарифмов чисел, тригонометрических функций и т.д. находят с помощью математических таблиц.
Например, изменение температуры тела больного в зависимости от времени приведены в таблице:
Табличный - значения аргумента и соответствующие им значения функции записаны в виде таблицы. Используется на практике для

Слайд 173. Графический - задается график функции.
Значения функции у, соответствующие значениям

аргумента х, непосредственно находятся из этого графика. Преимуществом графического задания является его наглядность, недостатком - неточность.

Графиком функции называется множество всех точек координатной плоскости .

3. Графический - задается график функции. Значения функции у, соответствующие значениям аргумента х, непосредственно находятся из этого

Слайд 18Подмножество координатной плоскости является графиком какой-либо функции, если оно имеет не

более одной общей точки с любой прямой, параллельной оси OY. Например, множество, изображенное на рисунке слева не является графиком функции, так как оно содержит две точки с одной и той же абсциссой a, но разными ординатами b1 и b2.
Графический способ задания зачастую удобен по сравнению с аналитическим, так как по графику сразу видно что из себя представляет функция и можно проанализировать ее поведение.

Обратить внимание

Подмножество координатной плоскости является графиком какой-либо функции, если оно имеет не более одной общей точки с любой

Слайд 194. Словесный способ – состоит в том, что функциональная зависимость выражается

словами.
Пример 1: функция E(x) — целая часть числа x, т.е.
E(x) = [x] - наибольшее из целых чисел, которое не превышает x. Иными словами, если x = r + q, где r — целое число и q принадлежит интервалу [0; 1), то [x] = r. Функция E(x) = [x] постоянна на промежутке [r; r+1) и на нем [x] = r.
Например, [2,534] = 2,
[47] = 47,
[-0,(23)] = -1.
Очень своеобразно выглядит
график функции у = [х]

4. Словесный способ – состоит в том, что функциональная зависимость выражается словами.Пример 1: функция E(x) — целая

Слайд 20Пример 2: функция y = {x} — дробная часть числа, т.е.


y ={x} = x - [x], где [x] — целая часть числа x.
Или {x} = r + q – r = q
Основными недостатками словесного способа задания функции являются невозможность вычисления значений функции при произвольном значении аргумента и отсутствие наглядности.
Главное преимущество же заключается в возможности задания тех функций, которые не удается выразить аналитически.

Пример 2: функция y = {x} — дробная часть числа, т.е.   y ={x} = x

Слайд 211. Указать область определения и область значений таблично заданной функции:



2. Построить

график функции




Вычислить f (-2), f (0,1), f (-3/4), f (3).

Задание.

1. Указать область определения и область значений таблично заданной функции:2. Построить график функции Вычислить f (-2), f

Слайд 223. Сопоставить каждому графику функции формулу, с помощью которой эта функция

задается

Задание .

3. Сопоставить каждому графику функции формулу, с помощью которой эта функция задается  Задание .

Что такое shareslide.ru?

Это сайт презентаций, где можно хранить и обмениваться своими презентациями, докладами, проектами, шаблонами в формате PowerPoint с другими пользователями. Мы помогаем школьникам, студентам, учителям, преподавателям хранить и обмениваться учебными материалами.


Для правообладателей

Яндекс.Метрика

Обратная связь

Email: Нажмите что бы посмотреть