Презентация, доклад по математике на тему Элементы теории вероятностей (9 класс)

Содержание

В современном мире автоматизации производства теория вероятностей (Т.В.) необходима специалистам для решения задач, связанных с выявлением возможного хода процессов, на которые влияют случайные факторы(например, Отдел текущего контроля: сколько бракованных изделий будет изготовлено). Возникла Т.В. в 17

Слайд 1 Элементы теории вероятностей

Основные понятия и определения

Элементы теории вероятностейОсновные понятия и определения

Слайд 2В современном мире автоматизации производства теория вероятностей (Т.В.) необходима специалистам для

решения задач, связанных с выявлением возможного хода процессов, на которые влияют случайные факторы(например, Отдел текущего контроля: сколько бракованных изделий будет изготовлено). Возникла Т.В. в 17 веке в переписке знаменитых учёных Б. Паскаля и П.Ферма, где они производили анализ азартных игр. Советские и русские ученые также принимали активное участие в развитии этого раздела математики: П.Л. Чебышев, А.А. Марков, А.М. Ляпунов, А.Н. Колмогоров.

В современном мире автоматизации производства теория вероятностей (Т.В.) необходима специалистам для решения задач, связанных с выявлением возможного

Слайд 3Событиями являются результаты различных опытов, экспериментов,
измерений, наблюдений.

Событиями являются результаты различных опытов, экспериментов,измерений, наблюдений.

Слайд 4Примеры:

Из ящика с разноцветными шарами наугад вынимают черный шар.
При бросании игральной

кости выпала цифра 7.
При телефонном вызове абонент оказался занят.
Вы вытащили черный шар.
Примеры:Из ящика с разноцветными шарами наугад вынимают черный шар.При бросании игральной кости выпала цифра 7.При телефонном вызове

Слайд 5Случайные события обозначаются большими латинскими буквами A, B, C,…

Случайные события обозначаются большими латинскими буквами A, B, C,…

Слайд 7Примеры:
1) При подбрасывании монеты появление цифры(решки) исключает одновременное появление герба:

2) Есть

билет лотереи «Русское лото»:
Примеры:1) При подбрасывании монеты появление цифры(решки) исключает одновременное появление герба:2) Есть билет лотереи «Русское лото»:

Слайд 10Если возможные исходы (результаты) опыта являются событиями несовместными, достоверными, то каждый

из результатов испытания назовем элементарным исходом. Те элементарные исходы, при которых интересующее нас событие наступает назовем благоприятствующими этому событию исходами.
Если возможные исходы (результаты) опыта являются событиями несовместными, достоверными, то каждый из результатов испытания назовем элементарным исходом.

Слайд 11Свойства

10.

20. Для достоверного события m=n и P(A)=1.

30. Для невозможного события

m=0 и P(A)=0.

Свойства10. 20. Для достоверного события m=n и P(A)=1.30. Для невозможного события m=0 и P(A)=0.

Слайд 12Задачи по теме:
«Вероятность. Понятие события и вероятности события»

Задачи по теме: «Вероятность. Понятие события и вероятности события»

Слайд 131. В урне 3 белых и 9 черных шаров. Из урны

наудачу вынимается 1 шар. Какова вероятность того, что вынутый шар окажется белым?

Решение:

Количество всех возможных результатов n=3+9=12.

Опытов, в результате которых может быть вынут белым шар m=3.


Ответ: 0, 25

1. В урне 3 белых и 9 черных шаров. Из урны наудачу вынимается 1 шар. Какова вероятность

Слайд 142. Брошена игральная кость. Какова вероятность событий: А- выпало 1 очко;

В- выпало 2 очка?

Решение:

Количество всех возможных результатов n=6 (все грани).

а) Количество граней, на которых всего 1 очко m=1:


б) количество граней, на которых всего 2 очка m=1:

Ответ: и

2. Брошена игральная кость. Какова вероятность событий: А- выпало 1 очко; В- выпало 2 очка?Решение:Количество всех возможных

Слайд 153. Брошены 2 игральные кости. Какова вероятность событий: А- выпадения в

сумме не менее 9 очков; В- выпадения 1 очка по крайней мере на одной кости?

Решение:

Получили, что возможно n=36 результатов испытаний

3. Брошены 2 игральные кости. Какова вероятность событий: А- выпадения в сумме не менее 9 очков; В-

Слайд 16Для события А получаем:
m=10:

Для события А получаем:m=10:

Слайд 17Для события В получаем:
m=11:
Ответ:

Для события В получаем:m=11: Ответ:

Слайд 184. Монета брошена 2 раза. Какова вероятность события: А- выпадет одновременно

два герба?

Решение:

Сколько всего возможно результатов опыта?

Таким образом, всего возможно результатов n=4, нас интересующий результат возможен только один раз m=1, поэтому

ГГ,

ГР,

РГ,

РР

Ответ: 0,25

4. Монета брошена 2 раза. Какова вероятность события: А- выпадет одновременно два герба?Решение:Сколько всего возможно результатов опыта?Таким

Слайд 195. Набирая номер телефона вы забыли последнюю цифру и набрали её

наугад. Какова вероятность того, что набрана нужная вам цифра?

Решение:

n=10

Сколько всего цифр?

Вы забыли только последнюю цифру, значит m=?

Тогда,

Ответ: 0,1

5. Набирая номер телефона вы забыли последнюю цифру и набрали её наугад. Какова вероятность того, что набрана

Слайд 206. Из слова «математика» выбирается наугад одна буква. Какова вероятность того,

что это будет буква «м»?

Решение:

n – количество букв в слове, а m - количество нужной нам буквы «м».

Ответ: 0,2

6. Из слова «математика» выбирается наугад одна буква. Какова вероятность того, что это будет буква «м»?Решение: n

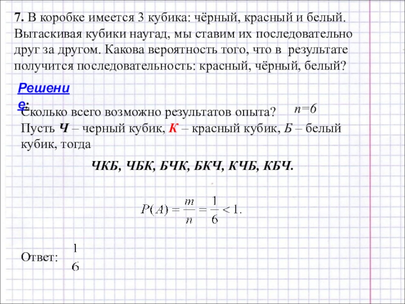
Слайд 217. В коробке имеется 3 кубика: чёрный, красный и белый. Вытаскивая

кубики наугад, мы ставим их последовательно друг за другом. Какова вероятность того, что в результате получится последовательность: красный, чёрный, белый?

Сколько всего возможно результатов опыта?
Пусть Ч – черный кубик, К – красный кубик, Б – белый кубик, тогда

ЧКБ, ЧБК, БЧК, БКЧ, КЧБ, КБЧ.

Решение:

n=6

Ответ:

7. В коробке имеется 3 кубика: чёрный, красный и белый. Вытаскивая кубики наугад, мы ставим их последовательно

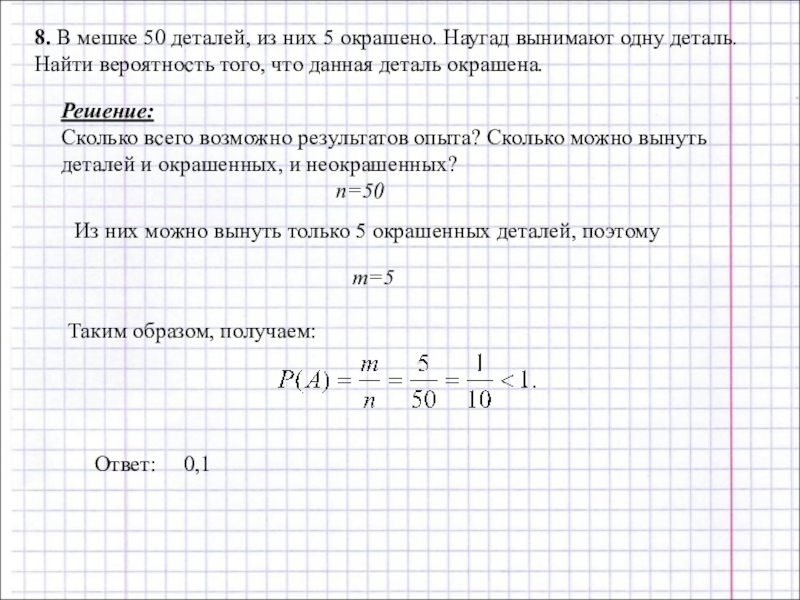
Слайд 238. В мешке 50 деталей, из них 5 окрашено. Наугад вынимают

одну деталь. Найти вероятность того, что данная деталь окрашена.

Решение:
Сколько всего возможно результатов опыта? Сколько можно вынуть деталей и окрашенных, и неокрашенных?

n=50

Из них можно вынуть только 5 окрашенных деталей, поэтому

m=5

Таким образом, получаем:

Ответ: 0,1

8. В мешке 50 деталей, из них 5 окрашено. Наугад вынимают одну деталь. Найти вероятность того, что

Слайд 249. Из урны, в которой находится 4 белых, 9 чёрных и

7 красных шаров, наугад вынимают один шар. Какова вероятность событий: А- появление белого шара; В- появление чёрного шара; С- появление красного шара; D- появление зелёного шара?

Решение:
Количество всех возможных результатов n=4+9+7=20.

Опытов, в результате которых может быть вынут белый шар m=4.


Опытов, в результате которых может быть вынут черный шар m=9.

Опытов, в результате которых может быть вынут красный шар m=7.

Опытов, в результате которых может быть вынут зеленый шар m=0 и P(D)=0.

Ответ:

9. Из урны, в которой находится 4 белых, 9 чёрных и 7 красных шаров, наугад вынимают один

Слайд 2510. Две грани симметричного кубика окрашены в синий цвет, три –

в зелёный, и одна – в красный. Кубик подбрасывают вверх один раз. Какова вероятность того, что верхняя грань кубика окажется зелёной?

Решение:
Сколько всего возможно результатов опыта?

У кубика всего 6 граней, поэтому возможно 6 результатов опыта: n=6

Как найти m? Для этого нужно посчитать грани кубика, интересующего нас цвета, т.е. m=3

Тогда вероятность того, что верхняя грань кубика окажется зеленой будет равна:

Ответ: 0,5

10. Две грани симметричного кубика окрашены в синий цвет, три – в зелёный, и одна – в

Слайд 2611. Цифры 1,2,3,…, 9, выписанные на отдельные карточки, складывают в ящик

и тщательно перемешивают. Наугад из ящика вынимают одну карточку. Найти вероятность того, что число, написанное на этой карточке: а) чётное; б) нечётное; в) однозначное; г) двухзначное.

11. Цифры 1,2,3,…, 9, выписанные на отдельные карточки, складывают в ящик и тщательно перемешивают. Наугад из ящика

Слайд 27Решение:
Общее количество опытов – это число карточек, которые будут сделаны по

условию задачи:

n=9

а) Чётные числа от 1 до 9 это 2, 4, 6, 8

⇒ m=4

Тогда,

б) Нечётные числа − 1, 3, 5, 7, 9,⇒

m=5

Тогда,

в) Все числа от1 до 9 однозначные, т.к. состоят из одного знака⇒

m=9,

тогда,

г) Соответственно, двухзначных чисел среди них нет и m=0 и

Ответ:

Решение:Общее количество опытов – это число карточек, которые будут сделаны по условию задачи: n=9а) Чётные числа от

Слайд 28На дом:

Монета бросается 3 раза подряд. Найти вероятность событий: А-

число выпадений герба больше числа выпадений решки; В- выпадает два герба; С- результаты всех бросаний одинаковы.

Из урны, в которой находится 3 белых, 4 чёрных и 5 красных шаров, наудачу вынимается один шар. Какова вероятность событий: А- появление белого шара; В – появление чёрного шара; С- появление жёлтого шара; D- появление красного шара.

На дом: Монета бросается 3 раза подряд. Найти вероятность событий: А- число выпадений герба больше числа выпадений

Слайд 29Спасибо за внимание!
До свидания!

Спасибо за внимание! До свидания!

Что такое shareslide.ru?

Это сайт презентаций, где можно хранить и обмениваться своими презентациями, докладами, проектами, шаблонами в формате PowerPoint с другими пользователями. Мы помогаем школьникам, студентам, учителям, преподавателям хранить и обмениваться учебными материалами.


Для правообладателей

Яндекс.Метрика

Обратная связь

Email: Нажмите что бы посмотреть