Презентация, доклад по математике Многочлены (10 класс)

Многочлены от одной переменной р(х) – многочлен, представляющий собой сумму одночленов. Одночлены располагаются по убывающим степеням переменной х. р(х) = аnхn + …+ а3х3 + а2х2 + а1х + а0 Причем, старший коэффициент

Слайд 1Многочлены
Выполнила
учитель математики
МОУ лицей № 86
Карпунина
Елена Владимировна
г.Ярославль
2009

МногочленыВыполнила учитель математики МОУ лицей № 86 КарпунинаЕлена Владимировнаг.Ярославль2009

Слайд 2Многочлены от одной переменной
р(х) – многочлен, представляющий собой сумму

одночленов. Одночлены располагаются по убывающим степеням переменной х.
р(х) = аnхn + …+ а3х3 + а2х2 + а1х + а0
Причем, старший коэффициент аn отличен от нуля. Такая запись называется стандартным видом многочлена р(х).
Многочлены от одной переменной  р(х) – многочлен, представляющий собой сумму одночленов. Одночлены располагаются по убывающим степеням

Слайд 3Многочлены от одной переменной
р(х) = аnхn + …+ а3х3

+ а2х2 + а1х + а0
если аn = 1, то многочлен называется приведенным, противном случае неприведенным.
одночлен а0 называют свободным членом многочлена р(х).
число n – показатель степени старшего члена – называют степенью многочлена.
Многочлены от одной переменной  р(х) = аnхn + …+ а3х3 + а2х2 + а1х + а0

Слайд 4Многочлены от одной переменной
Теорема 1.
Два многочлена р(х) и s(х)

тождественны тогда и только тогда, когда они имеют одинаковую степень и коэффициенты при одноименных степенях переменной в обоих многочленах равны.
Многочлены от одной переменнойТеорема 1.  Два многочлена р(х) и s(х) тождественны тогда и только тогда, когда

Слайд 5Многочлены от одной переменной
Теорема 2.
Для любых двух многочленов ненулевой

степени р(х) и s(х) существует пара многочленов q(х) и r(х) такая, что степень многочлена r(х) меньше степени многочлена s(х) и выполняется тождество
Многочлены от одной переменнойТеорема 2.  Для любых двух многочленов ненулевой степени р(х) и s(х) существует пара

Слайд 6Многочлены от одной переменной
Теорема 3.
Остаток от деления многочлена р(х)

ненулевой степени на двучлен х – а равен р(а) (т.е. значению многочлена р(х) при х = а)

Эту теорему обычно называют теоремой Безу в честь французского математика Этьена Безу (1730 – 1783)
Многочлены от одной переменнойТеорема 3.  Остаток от деления многочлена р(х) ненулевой степени на двучлен х –

Слайд 7Многочлены от одной переменной
Разложение многочлена на множители.
Вынесение общего множителя за скобки.
Способ

группировки
Использование формул сокращенного умножения
Разложение квадратного трехчлена на множители
Многочлены от одной переменнойРазложение многочлена на множители.Вынесение общего множителя за скобки.Способ группировкиИспользование формул сокращенного умноженияРазложение квадратного трехчлена

Слайд 8Многочлены от одной переменной
Теорема 4.
Пусть все коэффициенты многочлена р(х)

- целые числа. Если целое число а является корнем многочлена р(х), то а – делитель свободного члена многочлена р(х)
Многочлены от одной переменнойТеорема 4.  Пусть все коэффициенты многочлена р(х) - целые числа. Если целое число

Слайд 9Многочлены от одной переменной
Теорема 5.
Любой многочлен р(х) степени ≥

3 разлагается в произведение многочленов первой и второй степени.
Многочлены от одной переменнойТеорема 5.  Любой многочлен р(х) степени ≥ 3 разлагается в произведение многочленов первой

Слайд 10Многочлены от нескольких переменных
Среди многочленов от двух переменных выделяют

однородные и симметрические многочлены.

Многочлены от нескольких переменных  Среди многочленов от двух переменных выделяют однородные и симметрические многочлены.

Слайд 11Многочлены от нескольких переменных
Многочлен р(х;у) называют однородным многочленом n-ой

степени, если сумма показателей степеней переменных в каждом члене многочлена равна n.
Если р(х;у) – однородный многочлен, то уравнение р(х;у) = 0 называют однородным уравнением.

Многочлены от нескольких переменных  Многочлен р(х;у) называют однородным многочленом n-ой степени, если сумма показателей степеней переменных

Слайд 12Многочлены от нескольких переменных

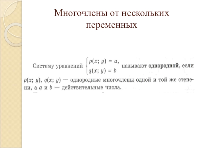
Многочлены от нескольких переменных

Слайд 13Многочлены от нескольких переменных
Многочлен р(х;у) называют симметрическим, если он

сохраняет свой вид при одновременной замене х на у и у на х.
Теорема. Любой симметрический многочлен р(х;у) можно представить в виде многочлена от ху и х+у.
Многочлены от нескольких переменных  Многочлен р(х;у) называют симметрическим, если он сохраняет свой вид при одновременной замене

Слайд 14Многочлены от нескольких переменных
Если р(х;у) – симметрический многочлен, то

уравнение р(х;у) = 0 называют симметрическим уравнением.
Систему двух уравнений с двумя переменными называют симметрической системой, если оба ее уравнения – симметрические.

Многочлены от нескольких переменных  Если р(х;у) – симметрический многочлен, то уравнение р(х;у) = 0 называют симметрическим

Что такое shareslide.ru?

Это сайт презентаций, где можно хранить и обмениваться своими презентациями, докладами, проектами, шаблонами в формате PowerPoint с другими пользователями. Мы помогаем школьникам, студентам, учителям, преподавателям хранить и обмениваться учебными материалами.


Для правообладателей

Яндекс.Метрика

Обратная связь

Email: Нажмите что бы посмотреть