Презентация, доклад по математике Графический способ решения систем уравнений

Содержание

Построение графика линейной функции. Прямая линия. y = ах + bх – любое действительное число1.Повторение

Слайд 1Графический способ решения систем уравнений.
МБОУ СОШ №18 г.Воронеж
Учитель Жилякова Л.И.

Графический  способ решения  систем уравнений.МБОУ СОШ №18 г.ВоронежУчитель Жилякова Л.И.

Слайд 2Построение графика линейной функции.



Прямая линия.
y = ах + b
х

– любое действительное число

1.

Повторение

Построение графика  линейной функции. Прямая линия. y = ах + bх – любое действительное число1.Повторение

Слайд 3Построение графика функции обратной пропорциональности.
1.
Определить, в каких
четвертях находится
график функции.
2.
Составить таблицу
значений

функции.

Гипербола.

у = k/x

k > 0 – I u III ч.

k < 0 – II u IV ч.

3.

х – любое
действительное число,
кроме нуля

2.

Повторение

Построение графика функции обратной пропорциональности.1.Определить, в каких четвертях находитсяграфик функции.2.Составить таблицузначений функции.Гипербола. у = k/xk > 0

Слайд 4Построение графика функции
3.
1.
х – любое действительное число.
2.
k > 0 – I

u III ч.

k < 0 – II u IV ч.

Определить, в каких
четвертях находится
график функции.

Составить
таблицу значений
функции.

3.

Повторение

Построение графика функции3.1.х – любое действительное число.2.k > 0 – I u III ч.k < 0 –

Слайд 5Повторение
4.
Построение окружности.
r – радиус окружности.
(x0; у0 )– координаты
центра окружности.

Повторение4.Построение окружности.r – радиус окружности.(x0; у0 )– координатыцентра окружности.

Слайд 6Построение графика функции у = ах2 + bх +с.
1.
Определить направление ветвей

параболы.



Парабола.

5.

2.

х – любое действительное число.

Повторение

Построение графика функции у = ах2 + bх +с.1.Определить направление ветвей параболы.Парабола. 5.2.х – любое действительное число.Повторение

Слайд 7Построение графика функции у = ах2 + bх +с.
3.



Найти координаты вершины

параболы
(т; п).







4.

Провести ось
симметрии.




О (т;п)

Повторение

5.

Построение графика функции у = ах2 + bх +с.3.Найти координаты вершины параболы (т; п).4.Провести ось симметрии.О (т;п)Повторение5.

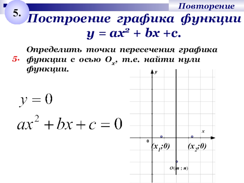
Слайд 8Построение графика функции у = ах2 + bх +с.
5.
Определить точки пересечения

графика
функции с осью Ох, т.е. найти нули
функции.












(х1;0)

(х2;0)


Повторение

5.

Построение графика функции у = ах2 + bх +с.5.Определить точки пересечения графика функции с осью Ох, т.е.

Слайд 9Построение графика функции у = ах2 + bх +с.
6.
Составить таблицу значений

функции
с учетом оси симметрии параболы.










Повторение

5.

Построение графика функции у = ах2 + bх +с.6.Составить таблицу значений функции с учетом оси симметрии параболы.Повторение5.

Слайд 10Задание 1.
Решить графически систему уравнений.
1.
2.
Построим графики
функций в одной
системе координат.
3.
Составим таблицы значений функций.

Задание 1.Решить графически систему уравнений.1.2.Построим графикифункций в однойсистеме координат.3.Составим таблицы значений функций.

Слайд 11Задание 1.







Ответ: ( -1; 1); (3; 9)
А
В

Задание 1.Ответ: ( -1; 1); (3; 9) АВ

Слайд 12Задание 2.
Решить графически систему уравнений.

1.
2.
Построим графики
функций в одной
системе координат.
3.
Составим таблицы значений функций.

Задание 2.Решить графически систему уравнений.1.2.Построим графикифункций в однойсистеме координат.3.Составим таблицы значений функций.

Слайд 13Задание 2.

Ответ: решений нет

Задание 2.Ответ: решений нет

Слайд 14Задание 3.
Решить графически систему уравнений.
Подробно

Задание 3.Решить графически систему уравнений.Подробно

Слайд 15х – любое действительное число.
1.
2.
Графиком функции является парабола, ветви
которой направлены вверх.

a > 0


3.

Найдём координаты вершины параболы

4.

Дополнительные точки:

М ( 2; -1)

х – любое действительное число.1.2.Графиком функции является парабола, ветвикоторой направлены вверх. a > 03.Найдём координаты вершины параболы

Слайд 16


М
Ответ: ( 2; -1)

М Ответ:  ( 2; -1)

Слайд 17Самостоятельно.
Решить графически систему уравнений.

Проверка (2)




Ответ: ( -3; 4); (3; 4);

(-1; 4,9); (1; 4,9)
Самостоятельно.Решить графически систему уравнений.Проверка (2) Ответ:  ( -3; 4); (3; 4);     (-1;

Слайд 18Самостоятельно.
Решить графически систему уравнений.

Проверка (2)
Ответ: решений нет

Самостоятельно.Решить графически систему уравнений.Проверка (2) Ответ:  решений нет

Слайд 19Самостоятельно.
Решить графически систему уравнений.


Проверка (2)
Ответ: (2; 4)

Самостоятельно.Решить графически систему уравнений.Проверка (2) Ответ:  (2; 4)

Что такое shareslide.ru?

Это сайт презентаций, где можно хранить и обмениваться своими презентациями, докладами, проектами, шаблонами в формате PowerPoint с другими пользователями. Мы помогаем школьникам, студентам, учителям, преподавателям хранить и обмениваться учебными материалами.


Для правообладателей

Яндекс.Метрика

Обратная связь

Email: Нажмите что бы посмотреть