Презентация, доклад по математике 9 класс на тему Последовательности. Арифметическая и геометрическая прогрессии

Содержание

Проблемный вопрос: Действительно ли прогрессии играютбольшую роль в повседневной жизни?

Слайд 1Тема Последовательности. Арифметическая и геометрическая прогрессии
14.02.2018 год.

Тема Последовательности. Арифметическая и геометрическая прогрессии14.02.2018 год.

Слайд 2Проблемный вопрос:
Действительно ли прогрессии играют
большую роль в повседневной жизни?

Проблемный вопрос:  Действительно ли прогрессии играютбольшую роль в повседневной жизни?

Слайд 3Тема урока
Арифметическая и геометрическая
прогрессии в окружающей нас жизни.

Тема урокаАрифметическая и геометрическая прогрессии в окружающей нас жизни.

Слайд 4Цели и задачи урока.
Обобщить и закрепить знания по данной теме. Сделать

вывод характеристических свойств обеих прогрессий. Установить “родство” арифметической и геометрической прогрессий.
Рассмотреть использование математических методов в решении задач с практическим содержанием.
Установить, действительно ли прогрессии играют большую роль в повседневной жизни
Цели и задачи урока. Обобщить и закрепить знания по данной теме. Сделать вывод характеристических свойств обеих прогрессий.

Слайд 5Найди ошибку

Найди ошибку

Слайд 6Найди ошибку

Найди ошибку

Слайд 7№ 581. Тело в первую секунду движения прошло 7 м, а

за каждую следующую секунду – на 3 м больше, чем за предыдущую. Какое расстояние тело прошло за восьмую секунду?
№ 581. Тело в первую секунду движения прошло 7 м, а за каждую следующую секунду – на

Слайд 8№ 581. Тело в первую секунду движения прошло 7 м, а

за каждую следующую секунду – на 3 м больше, чем за предыдущую. Какое расстояние тело прошло за восьмую секунду?
№ 581. Тело в первую секунду движения прошло 7 м, а за каждую следующую секунду – на

Слайд 9Размножение бактерий
Бактерия, попав в живой организм, к концу 20-й минуты делится

на две бактерии, каждая из них к концу следующих 20 минут делится опять на две и т.д. Найдите число бактерий, образующихся из одной бактерии к концу суток.
Размножение бактерийБактерия, попав в живой организм, к концу 20-й минуты делится на две бактерии, каждая из них

Слайд 11Всего бактерий
4 септиллиона
722 сектиллиона
366 квинтиллионов
482 квадриллионов
869 триллиона
645 миллиарда
709 миллионов
213 тысяча

695
Всего бактерий 4 септиллиона722 сектиллиона366 квинтиллионов482 квадриллионов869 триллиона645 миллиарда709 миллионов213 тысяча 695

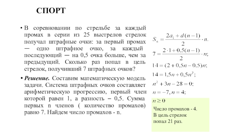
Слайд 12СПОРТ
В соревновании по стрельбе за каждый промах в серии из 25

выстрелов стрелок получал штрафные очки: за первый промах — одно штрафное очко, за каждый последующий — на 0,5 очка больше, чем за предыдущий. Сколько раз попал в цель стрелок, получивший 7 штрафных очков?
Решение. Составим математическую модель задачи. Система штрафных очков составляет арифметическую прогрессию, первый член которой равен 1, а разность – 0,5. Сумма первых n членов ( количество промахов) равно 7. Найдем число промахов - n.
СПОРТВ соревновании по стрельбе за каждый промах в серии из 25 выстрелов стрелок получал штрафные очки: за

Слайд 13О поселковых слухах:
Удивительно, как быстро разбегаются по

посёлку слухи! Иной раз не пройдет и двух часов со времени какого– нибудь происшествия, которое видели всего несколько человек, а новость уже облетела весь посёлок: все о ней знают, все слышали. Итак, задача:
В поселке 16 000 жителей. Приезжий в 8.00 рассказывает новость трем соседям; каждый из них рассказывает новость уже трем своим соседям и т. д. Во сколько эта новость станет известна половине посёлка?
О поселковых слухах:    Удивительно, как быстро разбегаются по посёлку слухи! Иной раз не пройдет

Слайд 14Решение. Итак, в 8. 15 утра новость была известна только четверым:

приезжему и трём местным жителям. Узнав эту новость, каждый из трёх граждан поспешил рассказать её трём другим. Это потребовало также четверти часа. Значит, спустя полчаса после прибытия новости в город о ней узнали уже 1+3+3·3=13 человек. Каждый из девяти вновь узнавших поделился в ближайшие четверть часа с тремя другими гражданами, так что к 8.45 утра новость стала известна 13+9·3= 40 гражданам.
Если слух распространяется по посёлку и далее таким способом, то есть каждый узнавший эту новость успевает в ближайшие четверть часа передать её трём согражданам, то осведомление посёлка будет происходить по следующему расписанию:
в 9.00 новость узнают 40+27 ·3=121 (человек);
9.15 121+81 ·3 =364 (человек);
9.30 364+243 ·3=1093 (человек);
9.45 1093+729 ·3=3280 (человек);
10.00 3280 + 2187 ·3 =9841(человек).
Решение. Итак, в 8. 15 утра новость была известна только четверым: приезжему и трём местным жителям. Узнав

Слайд 15Физминутка
Игра «Испорченный телефон»

ФизминуткаИгра «Испорченный телефон»

Слайд 16НАСЛЕДСТВО
Джентльмен получил наследство. Первый день он истратил 100$, а каждый

следующий день он тратил на 50$ больше, чем в предыдущий. Сколько $ он истратил за второй день? За третий? За десятый? Каков размер наследства, если денег хватило на год такой безбедной жизни?
НАСЛЕДСТВО Джентльмен получил наследство. Первый день он истратил 100$, а каждый следующий день он тратил на 50$

Слайд 17Решение

Решение

Слайд 18 Однажды богач заключил выгодную, как ему казалось, сделку

с человеком, который целый месяц ежедневно должен был приносить по 100 тыс. руб., а взамен в первый день месяца богач должен был отдать 1 коп., во второй-2 коп., в третий-4 коп., в четвертый-8 коп. и т. д. в течении 30 дней. Сколько денег получил богач и сколько отдал? Кто выиграл от этой сделки?

Это задача из «Сборника старинных занимательных задач по математике» Игнатьева Е.И.

Однажды богач заключил выгодную, как ему казалось, сделку с человеком, который целый месяц ежедневно

Слайд 19Считают “мужик” и “купец”
“Мужик” заплатил: S30 = 100 000• 30 =

3 000 000 (рублей).
“Купец” заплатил: 1; 2; 4;… q=2/1=2.
S30 =1• (230 – 1):(2-1)= 2 30 -1= =1 073 741 824 -1 =1 073 741 823 (коп.) т.е. 10 738 418 руб.23коп
Считают “мужик” и “купец” “Мужик” заплатил: S30 = 100 000• 30 = 3 000 000 (рублей).“Купец” заплатил: 1; 2; 4;…

Слайд 20
После смерти отца - царя Алексея Михайловича и брата -

царя Фёдора Алексеевича царевич Пётр I жил с матерью в селе Преображенском. Учителей ему не назначали, а он тянулся к знаниям. В немецкой слободе он сам находит голландца Франца Гимермана. Шестнадцатилетний царевич, который не умел выполнять четырех арифметических действий и писал не отделяя слова, друг от друга, жадно набросился на учебу. Он создает потешные войска, а в дальнейшем начинает строить настоящий флот.
Задача . В 1689 году на Плещеевом озере был построен первый русский корабль петровской эпохи. За три последующих года Петром были построены ещё суда. При этом за каждый следующий год было построено на 13 судов больше, чем за предыдущий. Сколько судов приняло участие в параде первой русской флотилии в конце 1692 года?

Из истории

После смерти отца - царя Алексея Михайловича и брата - царя Фёдора Алексеевича царевич Пётр I

Слайд 21Литература
Мой дядя самых честных правил...
Ударение на _________________ слоги
 
2.Буря мглою небо

кроет...
Ударение на _________________ слоги
 
Тучки небесные, вечные странники! …
Ударение на _________________ слоги
 
Однажды, в студеную зимнюю пору,…
Ударение на _________________ слоги
 

Ямб

Хорей

Дактиль

Амфибрахий

Литература Мой дядя самых честных правил...Ударение на _________________ слоги 2.Буря мглою небо кроет... Ударение на _________________ слоги Тучки небесные,

Слайд 22Железнодорожный состав
Сколько необходимо заготовить брёвен, чтобы загрузить 7 платформ железнодорожного состава,

если известно, что загружаются брёвна на платформа так, как показано на рисунке?
Решение:
На одну платформу можно загрузить 1+2+3+4+5+6 =21 бревно, следовательно на 7 платформ
7∙ 21 = 147 бревен
Железнодорожный составСколько необходимо заготовить брёвен, чтобы загрузить 7 платформ железнодорожного состава, если известно, что загружаются брёвна на

Слайд 23№ 638. Население города составляет 60 тысяч человек. За последние годы

наблюдается ежегодный прирост населения на 2%. Каким будет население города через 5 лет, если эта тенденция сохранится?
№ 638. Население города составляет 60 тысяч человек. За последние годы наблюдается ежегодный прирост населения на 2%.

Слайд 24№ 638. Население города составляет 60 тысяч человек. За последние годы

наблюдается ежегодный прирост населения на 2%. Каким будет население города через 5 лет, если эта тенденция сохранится?
№ 638. Население города составляет 60 тысяч человек. За последние годы наблюдается ежегодный прирост населения на 2%.

Слайд 25Цели и задачи урока.
Обобщить и закрепить знания по данной теме. Сделать

вывод характеристических свойств обеих прогрессий. Установить “родство” арифметической и геометрической прогрессий.
Рассмотреть использование математических методов в решении задач с практическим содержанием.
Установить, действительно ли прогрессии играют большую роль в повседневной жизни
Цели и задачи урока. Обобщить и закрепить знания по данной теме. Сделать вывод характеристических свойств обеих прогрессий.

Слайд 26Я узнала нового интересного …
Мне было трудно, легко…
Мне интересно узнать…

Я узнала нового интересного …Мне было трудно, легко…Мне интересно узнать…

Слайд 27Домашнее задание
Повторить формулы для вычисления суммы и n-ых членов изученных прогрессий.
Найти

интересные задачи на практическое применение данных прогрессий (с решениями) (Задание на 1 неделю)

Домашнее заданиеПовторить формулы для вычисления суммы и n-ых членов изученных прогрессий.Найти интересные задачи на практическое применение данных

Что такое shareslide.ru?

Это сайт презентаций, где можно хранить и обмениваться своими презентациями, докладами, проектами, шаблонами в формате PowerPoint с другими пользователями. Мы помогаем школьникам, студентам, учителям, преподавателям хранить и обмениваться учебными материалами.


Для правообладателей

Яндекс.Метрика

Обратная связь

Email: Нажмите что бы посмотреть