Презентация, доклад по информатике линейные функции и ее график

Какие функции являются линейными? s = 2t – 8 u = -3v + 1 у = 7 – 5х у = 9хf = 5 – g3

Слайд 1Линейная функция и ее график.
Решение задач

Линейная функция и ее график.Решение задач

Слайд 2Какие функции являются линейными?

s = 2t – 8


u =

-3v + 1

у = 7 – 5х

у = 9х

f = 5 – g3

Какие функции являются линейными? s = 2t – 8 u = -3v + 1 у = 7

Слайд 3Линейная функция:
Назвать k и b.
у = 5х + 8
k = 5;

b = 8

у = -3х + 2

у = 4х - 3

у = 7х

у = -х - 9

у = 2,5

k = -3; b = 2

k = 4; b = -3

k = 7; b = 0

k = -1; b = -9

k = 0; b = 2,5

у = kx + b

Линейная функция:Назвать k и b.у = 5х + 8k = 5; b = 8у = -3х +

Слайд 4Графики каких функций проходят через начало координат?
у = 7х
y = -5х

+ 1

s = -3t

u = 4v -2

g = 2f

y = -4x

s = 4t – 3

f = 9g + 2

Графики каких функций проходят через начало координат?у = 7хy = -5х + 1s = -3tu = 4v

Слайд 5Графики каких функций находятся в
у = 2х
у = -5х
I и

III квадрантах

II и IV квадрантах

у = -6х

у = х

у = 8х

у = -1,5х

у = -(-3х)

-у = 4х

Графики каких функций находятся ву = 2х у = -5хI и III квадрантахII и IV квадрантаху =

Слайд 6Как получить график функции у = 2х+3 из графика функции у

= 2х?

1 2 3

-3 -2 -1

0

-1
-2
-3

3
2
1

у

х

у = 2х

у = 2х+3

Как получить график функции у = 2х+3 из графика функции у = 2х?1   2

Слайд 7Как получить график функции у = -3х-2 из графика функции у

= -3х?

1 2 3

-3 -2 -1

0

-1
-2
-3

3
2
1

у

х

у = -3х

у = -3х-2

Как получить график функции у = -3х-2 из графика функции у = -3х?1   2

Слайд 8Решить линейные уравнения:

х – 3 = 5,
х = 8.
х + 2

= -7,

х = -9.

5х = 0,

х = 0.

2х - 1 = -13,

х = -6.

6 - 3х = 3,

х = 1.

8х + 2 = 5,

х = .

14х + 2 = 9,

х = 0,5.

Решить линейные уравнения:х – 3 = 5,х = 8.х + 2 = -7,х = -9.5х = 0,х

Слайд 9Задание №1 Дана функция у = 5х – 2
Найти:
у(0) =
у(2) =


у(-3) =

5·0 - 2 = 0 – 2 = -2

5·2 - 2 = 10 – 2 = 8

5·(-3) - 2 = -15 - 2 = -17

1.

Задание №1 Дана функция у = 5х – 2Найти:у(0) = у(2) = у(-3) = 5·0 - 2

Слайд 10Найти значения х, при которых значение функции у = 5х –

2 равно 23; 0.

2.

Найти значения х, при которых значение функции у = 5х – 2 равно 23; 0.2.

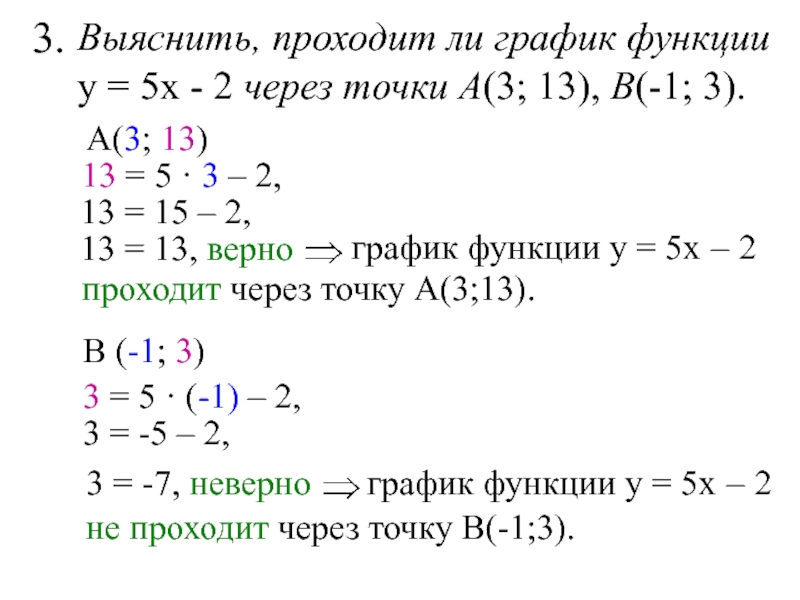
Слайд 11Выяснить, проходит ли график функции у = 5х - 2 через

точки А(3; 13), В(-1; 3).

3.

А(3; 13)

13 = 5 · 3 – 2,

13 = 15 – 2,

график функции у = 5х – 2

13 = 13, верно


проходит через точку А(3;13).

В (-1; 3)

3 = 5 · (-1) – 2,

3 = -5 – 2,

Выяснить, проходит ли график функции у = 5х - 2 через точки А(3; 13), В(-1; 3).3.А(3; 13)13

Слайд 12Задание №2.
Найти точки пересечения с осями координат и построить график функции

у = 0,5х + 3.

С осью Ох:

у = 0

(-6; 0)

С осью Оу:

х = 0

(0; 3)

Задание №2.Найти точки пересечения с осями координат и построить график функции   у = 0,5х +

Слайд 131 2 3
-3 -2

-1

0

-1
-2
-3

3
2
1

у

х

у = 0,5х + 3

-6 -5 -4



(-6; 0)

(0; 3)

С осью Ох: (-6; 0)

С осью Оу: (0; 3)

1   2   3 -3  -2  -10-1-2-3321уху = 0,5х + 3 -6

Слайд 14Задание № 3
Построить график функции у = -2х –

1 (с помощью нахождения двух точек)


1 2 3

-3 -2 -1

0

-1
-2
-3

3
2
1

у

х

-6 -5 -4



у = -2х - 1

Задание № 3Построить график функции   у = -2х – 1 (с помощью нахождения двух точек)1

Слайд 15Задание № 4
Найти значение b, если известно, что график функции у

= 4х + b проходит через точку А (1; 7).

А (1; 7)

у = 4х + b,

7 = 4·1 + b,

b = 7 - 4,

b = 3.

Ответ: b = 3.

Задание № 4Найти значение b, если известно, что график функции у = 4х + b проходит через

Слайд 16Задание № 5
Найти значение k, если известно, что график функции у

= kх -2 проходит через точку В (2; 12).

В (2; 12)

у = kх - 2,

12 = k·2 - 2,

2k = 12 + 2,

2k = 14,

Ответ: k = 7.

k = 7.

Задание № 5Найти значение k, если известно, что график функции у = kх -2 проходит через точку

Слайд 17Задание № 6
Найти координаты точки пересечения графиков функций у = 1

- 2х и у = х – 5.

у = 1 – 2х,

Ответ: (2; -3).

у = х - 5,

1 – 2х = х – 5,

2х + х = 1 + 5,

3х = 6,

х = 2.

у =1 – 2 ·2 = 1 – 4 = -3.

Задание № 6Найти координаты точки пересечения графиков функций у = 1 - 2х и у = х

Слайд 18Домашнее задание:
§31, §32
№ 583,
№ 607 (2),
№ 608 (1).

Домашнее задание:§31, §32№ 583,№ 607 (2),№ 608 (1).

Слайд 19Спасибо!!!
Молодцы!!!

Спасибо!!!Молодцы!!!

Что такое shareslide.ru?

Это сайт презентаций, где можно хранить и обмениваться своими презентациями, докладами, проектами, шаблонами в формате PowerPoint с другими пользователями. Мы помогаем школьникам, студентам, учителям, преподавателям хранить и обмениваться учебными материалами.


Для правообладателей

Яндекс.Метрика

Обратная связь

Email: Нажмите что бы посмотреть