Презентация, доклад по алгебре:Построение графика(9 класс)

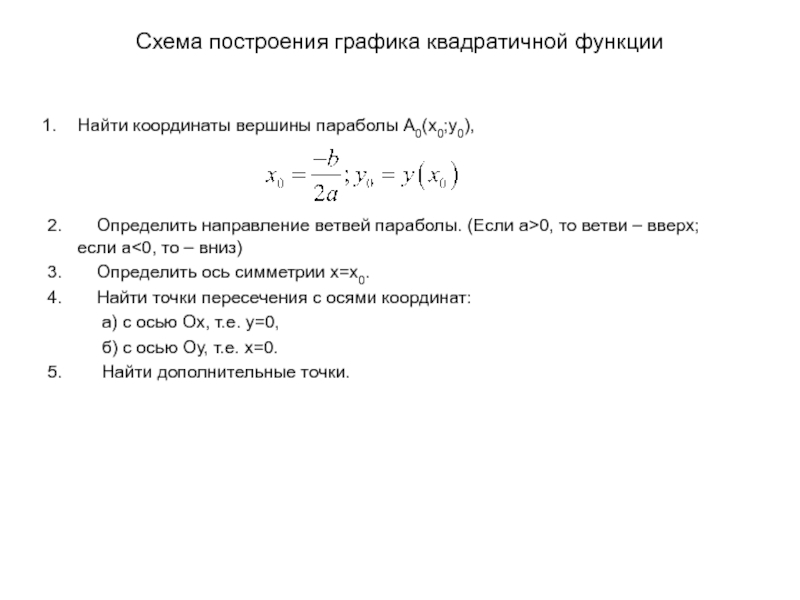
Схема построения графика квадратичной функцииНайти координаты вершины параболы А0(х0;у0),2. Определить направление ветвей параболы. (Если а>0, то ветви – вверх; если а

Слайд 1Построение графика квадратичной функции
Урок алгебры
9 класс

Построение графика квадратичной функции Урок алгебры9 класс

Слайд 3Схема построения графика квадратичной функции
Найти координаты вершины параболы А0(х0;у0),



2.

Определить направление ветвей параболы. (Если а>0, то ветви – вверх; если а<0, то – вниз)
3. Определить ось симметрии х=х0.
4. Найти точки пересечения с осями координат:
а) с осью Ох, т.е. у=0,
б) с осью Оу, т.е. х=0.
5. Найти дополнительные точки.
Схема построения графика квадратичной функцииНайти координаты вершины параболы А0(х0;у0),2.    Определить направление ветвей параболы. (Если

Слайд 4Устная работа
Укажите координаты вершины параболы, направление ветвей, уравнение оси симметрии




Определите координаты

точки пересечения параболы с осью ординат (Оу)






Определите координаты точки пересечения параболы с осью абсцисс (Ох)



Устная работаУкажите координаты вершины параболы, направление ветвей, уравнение оси симметрииОпределите координаты точки пересечения параболы с осью ординат

Слайд 5№107(а),№106(б)
Дома: №142, 143

№107(а),№106(б)Дома: №142, 143

Что такое shareslide.ru?

Это сайт презентаций, где можно хранить и обмениваться своими презентациями, докладами, проектами, шаблонами в формате PowerPoint с другими пользователями. Мы помогаем школьникам, студентам, учителям, преподавателям хранить и обмениваться учебными материалами.


Для правообладателей

Яндекс.Метрика

Обратная связь

Email: Нажмите что бы посмотреть