Презентация, доклад по алгебре Тамыз маслихаты (9 класс)

Содержание

Тақырыбы:Математика сабағында оқушылардың білім сапасын арттыруда жаңа технология элементтерін тиімді пайдалану

Слайд 1С.Адамбеков атындағы жалпы орта мектебінің
математика пәні мұғалімі
Құлмырзаева Жақсыгүл Жұмаханқызы

Мектептің жаны – мұғалім. Мұғалім қандай болса, мектеп сондай болмақшы. Яғни, мұғалім білімді болса, ол мектептен балалар көбірек білім алып шықпақшы. Солай болған соң, ең әуелі мектепке керегі – білімді, педагогика, методикадан хабардар, жақсы оқыта білетін мұғалім.
Ахмет Байтұрсынов

С.Адамбеков атындағы жалпы орта мектебінің математика пәні мұғаліміҚұлмырзаева Жақсыгүл Жұмаханқызы

Слайд 2Тақырыбы:

Математика сабағында оқушылардың білім сапасын арттыруда жаңа технология элементтерін тиімді пайдалану



Тақырыбы:Математика сабағында оқушылардың білім сапасын арттыруда жаңа технология элементтерін тиімді пайдалану

Слайд 3Кіріспе
ҚР «Білім туралы» Заңында «Білім беру жүйесінің басты міндеті-ұлттық

және жалпы азаматтық құндылықтар, ғылым мен практика жетістіктері негізінде жеке адамды қалыптастыруға және кәсіби шыңдауға бағытталған білім алу үшін қажетті жағдайлар жасау, оқытудың жаңа технологияларын енгізу, білім беруді ақпараттандыру, халықаралық ғаламдық коммуникациялық желіліерге шығу» деп, білім беру жүйесін одан әрі дамыту міндеттері көзделген. Бұл міндеттерді шешу үшін мектеп ұжымдарының, әр мұғалімнің күнделікті ізденісі арқылы барлық жаңалықтар мен қайта құру, өзгерістерге батыл жол ашарлық жаңа тәжірибеге, жаңа қарым-қатынасқа өту қажеттігі туындайды.
Мемлекеттік білім стандарты деңгейінде оқыту үрдісін ұйымдастыру жаңа педагогикалық технологияны ендіруге міндеттейді. Білім беру саласындағы оқытудың озық технологияларын меңгермейінше сауатты, жан-жақты маман болу мүмкін емес. Жаңа технологияны меңгеру мұғалімнің интеллектуалдық, кәсіптік, адамгершілік, рухани, азаматтық және басқа да көптеген адами келбетінің қалыптасуына игі әсерін тигізеді, өзін-өзі дамытып, оқу-тәрбие үрдісін тиімді ұйымдастыруына көмектеседі.

Кіріспе ҚР «Білім туралы» Заңында «Білім беру жүйесінің басты міндеті-ұлттық және жалпы азаматтық құндылықтар, ғылым мен практика

Слайд 4Негізгі бөлім



Жаңа педагогикалық технологиялар оқушының шығармашылық қабілеттерін арттыруға өз үлесін қосады.

Жаңа технологияны қолдану төмендегідей кезеңдер арқылы іске асуда:

І кезең – оқып үйрену;
ІІ кезең – меңгеру;
ІІІ кезең – дамыту.
Негізгі бөлім Жаңа педагогикалық технологиялар оқушының шығармашылық қабілеттерін арттыруға өз үлесін қосады. Жаңа технологияны қолдану төмендегідей кезеңдер

Слайд 5Оқушының қызметін және белсенділігін арттыру негізінде ойын технологияларын пайдалану
Ойын технологиясы.

Педагогикалық

ойындар технологиясы дегеніміз- педагогикалық жұмысты ойын түрінде ұйымдастырудың әдістері мен тәсілдерінің жиыны. Ойын түріндегі жұмыстар сабақ үстіндегі қолайлы деген жағдайларда пайда болып, оқушыларды қызықтырушы құрал ретінде қолданылады.
Мысалы, 5 сыныпта «Жай бөлшектерді көбейту» сабағында жаңа сабақты бекіту мақсатында қолданылған ойын түрі.


Оқушының қызметін және белсенділігін арттыру негізінде ойын технологияларын пайдалануОйын технологиясы. Педагогикалық ойындар технологиясы дегеніміз- педагогикалық жұмысты ойын

Слайд 6Проблемалық оқыту технологиясы
Проблемалық оқыту- мұғалім басшылығы мен қиын мәселелерді туғызу

және оқушылардың белсенді түрде өз беттері мен ол мәселелерді шешу. Қорытындысында олардың ойлау қабілеттері дамып, шығармашылық іскерліктері мен дағдылары қалыптасуына жағдай жасайды.
Мысалы, 10 «А» сыныбында өткен «Күрделі функцияның туындысын табу» ашық сабағыма тоқталсам.
Күрделі функцияның туындысын табу ережесі:




Осы формуланы пайдалануға мысал келтірейік:

y=(5+2x3)7


Жаңа сабақты бекіту Күрделі функцияның туындысын табу жұмыртқаның бөліктері ретінде қарастырып,сыртқы бөлігінен туынды алу, «қабығын ашу» ретінде қарастыру бірақ ақ уызы мен сары уызы өзгеріссіз қалады, яғни:

6

6

Проблемалық оқыту технологиясы Проблемалық оқыту- мұғалім басшылығы мен қиын мәселелерді туғызу және оқушылардың белсенді түрде өз беттері

Слайд 8

Тайғақ
тас

Тайғақ  тас

Слайд 10 Арифметикалық амалдарды
ата

Арифметикалық амалдарды   ата

Слайд 11

Қиылыспайтын
түзулер қандай
түзулер деп
аталады?

Қиылыспайтын түзулер қандай түзулер деп аталады?

Слайд 12
“Геометрия”
сөзі қай тілден шыққан?



“Геометрия”  сөзі қай тілден шыққан?

Слайд 13 Адамның
жануардан


айырмашылығы


Адамның      жануардан    айырмашылығы

Слайд 14

Ұшқыр

Ұшқыр

Слайд 15“Қатты жел тұрып ағаштар жапырағынан, гүлдер түстерінен айырылып қалды. Гүлдің күлтелері

ұша бастады. Сол гүлдердің түстерін тауып орналастырайық”
“Қатты жел тұрып ағаштар жапырағынан, гүлдер түстерінен айырылып қалды. Гүлдің күлтелері ұша бастады. Сол гүлдердің түстерін тауып

Слайд 17

Зырылдақ

Зырылдақ

Слайд 18Мұғалім - учитель
Білімнің дәнін тереді,
Балаға тәлім
береді.

Мұғалім - учительБілімнің дәнін тереді, Балаға тәлім береді.

Слайд 19
Темір тілді,
Күміс үнді.
Қоңырау - звонок

Темір тілді,Күміс үнді. Қоңырау - звонок

Слайд 20
Құстар ұшып

барады,
Қай мезгіл
деп ойлайсың?

Күз- Осень

Құстар ұшып         барады,

Слайд 21
Адамға серік,

Күзетке
берік.

Ит-собака

Адамға серік,      Күзетке

Слайд 22

Қалың киімді
ұнатады,
Шешіндірсең
жылатады.

Пияз - лук

Қалың киімді

Слайд 23
Жұқа тақтай


бөлшегі,
Ұзындықтың
өлшемі.

Сызғыш – линейка

Жұқа тақтай

Слайд 24

Қиын қия

Қиын қия

Слайд 2530
21
33
29
39
16
40
5
35
9
1


14

31

25

6

28

22

10

19

12

32

4

13

34

38

27

18

17

26

3

37

20

36

11

24

8

2

15

23

7

30 21 33 29 39 16 40 5 35 9 1 14 31 25 6 28 22

Слайд 26

Қол
мерген

Қол мерген

Слайд 271-есеп
Қосарланып жегілген үш ат бір сағаттың ішінде 12 км жол

жүреді. Осы уақыттың ішінде бір ат қанша км жол жүрген?

12 км жол жүрді

1-есеп Қосарланып жегілген үш ат бір сағаттың ішінде 12 км жол жүреді. Осы уақыттың ішінде бір ат

Слайд 282-есеп
Бір топ үйрек ұшып келе жатты, біреуі алдында екеуі артында,

бірі артында екеуі алдында, біреуі екеуінің ортасында, үшеуі тізбектеліп қатар ұшқан қанша үйрек ұшып келеді?

3 үйрек ұшып келеді

2-есеп Бір топ үйрек ұшып келе жатты, біреуі алдында екеуі артында, бірі артында екеуі алдында, біреуі екеуінің

Слайд 293- есеп
Ағаш үстінде 100 торғай отырды. Аңшы он торғай атып

алды, олардың қаншасы қалды?

10 торғай, қалғаны ұшып кетеді

3- есеп Ағаш үстінде 100 торғай отырды. Аңшы он торғай атып алды, олардың қаншасы қалды? 10 торғай,

Слайд 304- есеп
Әкесі баласынан 25 жас үлкен, неше жылдан соң 30

жас үлкен болады?

Еш уақытта, өйткені жас айырмасы өзгермейді

4- есеп Әкесі баласынан 25 жас үлкен, неше жылдан соң 30 жас үлкен болады? Еш уақытта, өйткені

Слайд 31Мақал-мәтел

1. Батаменен ер көгерер ...
Жаңбырменен жер көгерер

Мақал-мәтел 1. Батаменен ер көгерер ...Жаңбырменен жер көгерер

Слайд 32Мақал-мәтел

2. Жақсыдан үйрен,
жаманнан ...
жирен

Мақал-мәтел 2. Жақсыдан үйрен, жаманнан ...жирен

Слайд 33Мақал-мәтел

3. Көп жасаған білмейді, ...
Көпті көрген біледі.

Мақал-мәтел 3. Көп жасаған білмейді, ...Көпті көрген біледі.

Слайд 34Мақал-мәтел

4. Әуелі байлық ...
денсаулық

Мақал-мәтел 4. Әуелі байлық ...денсаулық

Слайд 35Жарайсыңдар!

Жарайсыңдар!

Слайд 36Үй тапсырмасын тексеру
№267
3) х2-1,6х-0,36=0;
Жауабы: -0,2; 1,8.
4) z2-2z+2,91=0;
Жауабы: Ø.
5) 0,2у2-10у+125=0;
Жауабы:

25.

6) х2\3=9-2х.

Жауабы: -9;3.

Сұрақтар

Қандай сандардың қосындысы 7-ге, көбейтіндісі 10-ға тең болады?

Қандай сандардың қосындысы -3-ке, көбейтіндісі -10-ға тең болады?

Қандай сандардың қосындысы -9-ға, көбейтіндісі -10-ға тең болады?

Үй тапсырмасын тексеру №2673) х2-1,6х-0,36=0; Жауабы: -0,2; 1,8.4) z2-2z+2,91=0;Жауабы: Ø.5) 0,2у2-10у+125=0;Жауабы: 25. 6) х2\3=9-2х.Жауабы: -9;3.СұрақтарҚандай сандардың қосындысы

Слайд 37Қызығушылықты ояту
Мына сөзжұмбақта берілген тапсырмаларды дұрыс орындаса, француз математигінің фамилиясы

шығады.

Сұрақтар:
1) ах² +вх+с =0, (а ≠0) теңдеуі қалай аталады?

2)Квадрат теңдеудің түбірлерінің формуласындағы түбір астындағы өрнек?

3)Квадрат теңдеудегі а және в.

4) Квадрат теңдеудің дербес түрі?

Қызығушылықты ояту Мына сөзжұмбақта берілген тапсырмаларды дұрыс орындаса, француз математигінің фамилиясы шығады.Сұрақтар:1) ах² +вх+с =0, (а ≠0)

Слайд 38Франсуа Виет
Француз математигі
Француа Виет (1540-1603) – француз математигі, алгебралық

шартты белгілер жүйесін енгізді, элементар алгебраның негізін қалаушы. Ол алғашқылардың бірі болып сандарды әріптермен белгілеуді енгізіп, теңдеулер теориясынедәуір дамытқан.
Франсуа Виет Француз математигі Француа Виет (1540-1603) – француз математигі, алгебралық шартты белгілер жүйесін енгізді, элементар алгебраның

Слайд 39Жаңа сабақ

Жаңа сабақ

Слайд 40Теорема, 1. Келтірілген квадрат теңдеудің
түбірлерінің қосындысы қарама-қарсы таңбамен

алынған оның екінші коэффициентіне, ал
түбірлерінің көбейтіндісі бос мүшесіне тең:
х1+ х2=-р,
х1∙х2=q.

7.12.11ж.
Виет теоремасы

Егер ах2+вх+с=0 теңдеуінде а=1 болса, онда бұл теңдеуді келтірілген квадрат теңдеу деп атайды және оны былай жазады:
х² +рх+ q=0.

Мысалы, х² +7х+12=0 – келтірілген квадрат теңдеу.
D=49-4∙12=1 болғандықтан, оның түбірлері:
х1=(7- 1)\2=3, х2=(7+1)\2=4 болады.
Осыдан 3+4=7=-(-7) және 3∙4=12.

Теорема, 1. Келтірілген квадрат теңдеудің  түбірлерінің қосындысы қарама-қарсы таңбамен   алынған оның екінші коэффициентіне, ал

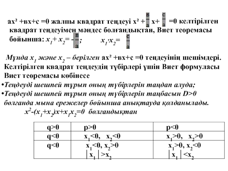
Слайд 41ах² +вх+с =0 жалпы квадрат теңдеуі х² +
х+

=0 келтірілген квадрат теңдеуімен мәндес болғандықтан, Виет теоремасы бойынша: х1+ х2= -

; х1∙х2=

Мұнда х1 және х2 – берілген ах² +вх+с =0 теңдеуінің шешімдері.
Келтірілген квадрат теңдеудің түбірлері үшін Виет формуласы
Виет теоремасы көбінесе
Теңдеуді шешпей тұрып оның түбірлерін таңдап алуда;
Теңдеуді шешпей тұрып оның түбірлерін таңбасын D>0 болғанда мына ережелер бойынша анықтауда қолданылады.
х2-(х1+х2)х+х1х2=0 болғандықтан

ах² +вх+с =0 жалпы квадрат теңдеуі х² +х+

Слайд 42Виет теоремасын қолданып,
түбірлерді таңдап алуға мысалдар.
1) х² -7х+6 =0. Қосындысы

7-ге, ал көбейтіндісі 6-ға
тең болатын екі сандар жұбын таңдап алу қиын
емес. Олар 1 мен 6. Виет теоремасына сәйкес
х² -7х+6 =0 квадрат теңдеуінің түбірлері 1мен 6
сандары болып табылады.
2) х² -4х-5 =0. Қосындысы 4-ке, ал көбейтіндісі
-5-ке тең болатын екі сандар жұбын таңдап алу
қиын емес. Олар -1 мен 5. Виет теоремасына
сәйкес х² -4х-6=0 квадрат теңдеуінің түбірлері
-1мен 5 сандары болып табылады.
p>0 болса х2-(х1+х2)х+х1х2=0
болып табылады.
Виет теоремасын қолданып, түбірлерді таңдап алуға мысалдар.1) х² -7х+6 =0. Қосындысы 7-ге, ал көбейтіндісі 6-ға  тең

Слайд 43

Оқулықпен
жұмыс

Оқулықпен жұмыс

Слайд 44№291. Түбірлерінің қосындысы мен

көбейтіндісін табыңдар:
1) х² -37х+27=0 2) х² -210х =0 3) -у² +у =0
4) х² +41х-371 =0 5) у² -19=0 6) 3х² -10 =0

№293. Теңдеулердің түбірлерін анықтаңдар:

х² -6х+8=0 2) х² -(√2+1)+√2=0 3) х² -7ах+12а2 =0
4) х² +2х-24 =0 5) х² -(√2+√6)х+2√3=0 6) х² +51вх+6в2=0

№294. Түбірлері бойынша квадрат теңдеу құрыңдар:

1) -7 және -2; 2) -3,4 және 6; 3) және 2;

4) 8 және -3;


5) және


6) - және -

7) √2 және √5; 8) 3 - √5 және 3 + √5; 9) -√7 және √2.

№291. Түбірлерінің қосындысы мен       көбейтіндісін табыңдар: 1) х² -37х+27=0

Слайд 45

Сабақты бекіту
“Сиқырлы сандар”
ойыны

Сабақты бекіту“Сиқырлы сандар” ойыны

Слайд 4655


Қандай теңдеуді квадрат
теңдеу деп атайды?

55Қандай теңдеуді квадрат теңдеу деп атайды?

Слайд 4720


Квадрат теңдеудің
Түбірлерінің формуласын жаз

20Квадрат теңдеудіңТүбірлерінің формуласын жаз

Слайд 4840


Түбірлерінің қосындысы мен
көбейтіндісін тап:
х² +12х+27

=0.
40Түбірлерінің қосындысы менкөбейтіндісін тап:      х² +12х+27 =0.

Слайд 4912




ах² +вх+с =0 теңдеуі үшін Виет теоремасы қалай жазылады?

12 ах² +вх+с =0 теңдеуі үшін Виет теоремасы қалай жазылады?

Слайд 50Көңілдеріңізге рахмет!

Көңілдеріңізге рахмет!

Слайд 51Қорытындылау

Қорыта келсек, әрбір сабақты өзекті де ділгір сабаққа айналдыру, әрі дәстүрлі

емес түрде өткізу мүмкін емес және қажеті де жоқ. Бірақ, әрбір сабақ баланы тәрбиелей отырып оқытуға міндетті. Мұғалім оқыту әдістерін таңдағанда осы қағидаларды естен шығармағаны абзал.
Елдің ертеңі оқу білімінің тереңдігі мен өлшенеді демекші. Үздіксіз өзгеріп тұрған әлем адамнан да қабілет пен қажеттіліктерді үздіксіз дамытуды талап етеді. Сондықтан білім беру саласының басты мақсаты: оқушыларды өзгермелі өмірде қорықпай, еркін өмір сүруге, білім мен білігіне сай келетін бағдар таңдап алатындай дәрежеге, өз бетінше жұмыс істеу дағдыларын қалыптастыруға, аналитикалық ойлау қабілеттерін дамыту, оқушылардың жеке шығармашылық мүмкіндіктерін дамыту және олардың шынайы өмірдегі дара тұлға етіп қалыптасуына ықпал ету.
«Шәкірт – нығарлай беретін ыдыс емес, керісінше тұтандыруды қажет ететін шырақ» демекші оқушылардың жеке шығармашылық мүмкіндіктерін дамыту және оларды шынайы өмірдегі дара тұлға етіп дайындау мектептің басты мақсатының бірі
ҚорытындылауҚорыта келсек, әрбір сабақты өзекті де ділгір сабаққа айналдыру, әрі дәстүрлі емес түрде өткізу мүмкін емес және

Слайд 52 Әдебиеттер:

ҚР Білім беруді дамытудың 2005 – 2010

жж. арналған Мемлекеттік бағдарламасы. // ЕгеменҚазақстан. 16 – қазан, 2004 ж.
М.М. Жанпейісова. «Модульдық оқыту технологиясы оқушыны дамыту құралы ретінде». Алматы, 2002 ж.
Балапанов, Қараев «30 сабақ»
«МИФ» журналы 2011жыл №2, №3.
Оңтүстік Қазақстан газеті.

Әдебиеттер:ҚР Білім беруді дамытудың 2005 – 2010 жж. арналған Мемлекеттік

Что такое shareslide.ru?

Это сайт презентаций, где можно хранить и обмениваться своими презентациями, докладами, проектами, шаблонами в формате PowerPoint с другими пользователями. Мы помогаем школьникам, студентам, учителям, преподавателям хранить и обмениваться учебными материалами.


Для правообладателей

Яндекс.Метрика

Обратная связь

Email: Нажмите что бы посмотреть