Презентация, доклад по алгебре Неполные квадратные уравнения 8 класс.

Общий вид квадратного уравнения:+b+с= 0а- Старший коэффициентb- Второй коэффициентc- Свободный коэффициента

Слайд 1квадратные уравнения
неполные

квадратные  уравнениянеполные

Слайд 2Общий вид квадратного уравнения:
+
b
+
с
= 0
а
- Старший коэффициент
b
- Второй коэффициент
c
- Свободный коэффициент
а

Общий вид квадратного уравнения:+b+с= 0а- Старший коэффициентb- Второй коэффициентc- Свободный коэффициента

Слайд 3Выписать коэффициенты предлагаемых уравнений

Выписать коэффициенты предлагаемых уравнений

Слайд 4Восстановите квадратное уравнение по его коэффициентам
а = 3 b

= -2 с = 1

а = 1 b = 2 c = 0

а = 3 b = 0 с = 4

а = -4 b = 0 с = 0

а = 9 b = 0 c = -4

а = 3 b = -4 c = 0

Восстановите квадратное уравнение по его коэффициентама = 3   b = -2  с = 1

Слайд 5
Неполные квадратные уравнения

Неполные квадратные уравнения

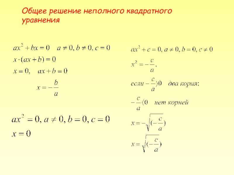
Слайд 6Общее решение неполного квадратного уравнения

Общее решение неполного квадратного уравнения

Слайд 7


Решить уравнение


Решить уравнение

Слайд 8проверка

проверка

Что такое shareslide.ru?

Это сайт презентаций, где можно хранить и обмениваться своими презентациями, докладами, проектами, шаблонами в формате PowerPoint с другими пользователями. Мы помогаем школьникам, студентам, учителям, преподавателям хранить и обмениваться учебными материалами.


Для правообладателей

Яндекс.Метрика

Обратная связь

Email: Нажмите что бы посмотреть