Презентация, доклад по алгебре на тему Свойства логарифмов

Вычислить устно:

Слайд 1Вычислить устно:

Вычислить устно:

Слайд 2Вычислить устно:

Вычислить устно:

Слайд 3Свойства логарифмов

Свойства логарифмов

Слайд 4Вам предлагается выбрать из предложений те , которые , по вашему

мнению можно было бы отнести к целям и задачам урока.
Выберите и продолжите фразу : « Сегодня на уроке мы …»
Решать упражнения , применяя свойства логарифмов.
Решать текстовые задачи на движение.
Упрощать логарифмические выражения.
Применять определение логарифма при решении упражнений.
Решать самостоятельно задания , используя свойства и определение логарифмов.
Вам предлагается выбрать из предложений те , которые , по вашему мнению можно было бы отнести к

Слайд 51. Логарифм произведения равен сумме логарифмов множителей:
2. Логарифм частного равен логарифмов

делимого без логарифма делителя:
1. Логарифм произведения равен сумме логарифмов множителей:2. Логарифм частного равен логарифмов делимого без логарифма делителя:

Слайд 63. Логарифм степени равен произведению показателя степени на логарифм ее основания:
4.

Основание логарифма в степени
3. Логарифм степени равен произведению показателя степени на логарифм ее основания:4. Основание логарифма в степени

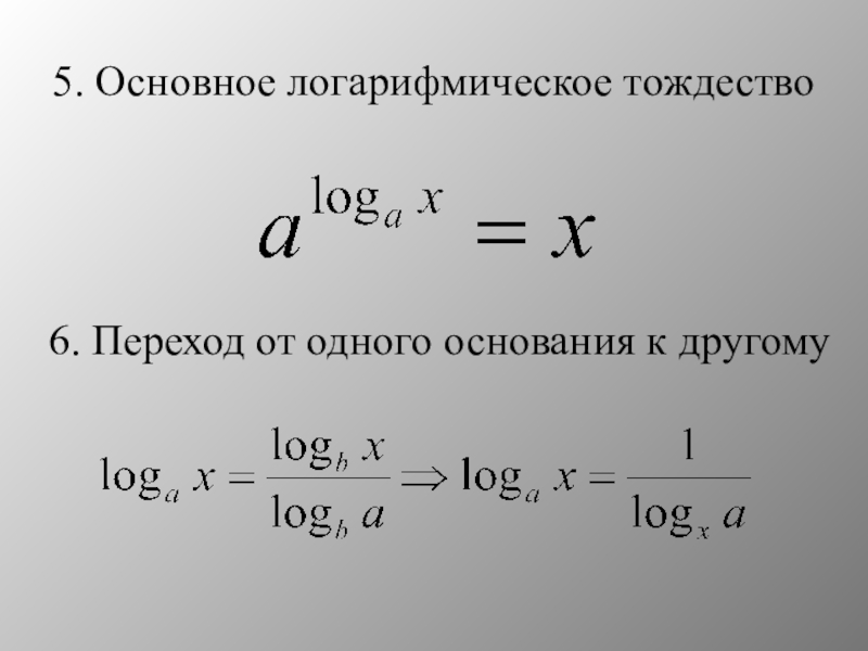
Слайд 75. Основное логарифмическое тождество
6. Переход от одного основания к другому

5. Основное логарифмическое тождество6. Переход от одного основания к другому

Слайд 8Частные свойства:
1)log a 1 = 0;
2) log a a = 1;


3) log a (1/a) = - 1;
4) log a a m = m;
5) log a m a = 1/m.
Частные свойства:1)log a 1 = 0;2) log a a = 1; 3) log a (1/a) = -

Слайд 9Упражнение № 1. Вычислить

Упражнение № 1.  Вычислить

Слайд 10Решаем из учебника:
Стр. 95, № 290- № 292(1-3)

Решаем из учебника:Стр. 95, № 290- № 292(1-3)

Слайд 11Домашняя работа:
Стр. 95, № 290-
№ 292(2-4)

Домашняя работа:Стр. 95, № 290- № 292(2-4)

Слайд 12Решение упражнений
На применение свойств логарифмов

Решение упражненийНа применение свойств логарифмов

Слайд 13Решить устно:

Решить устно:

Слайд 14Вычислить устно:

Вычислить устно:

Слайд 15Решаем из учебника:
Стр. 235, № 34, № 36
Стр. 236, № 37
Стр.

239, № 59, № 51
Решаем из учебника:Стр. 235, № 34, № 36Стр. 236, № 37Стр. 239, № 59, № 51

Слайд 16Домашняя работа:
Стр. 253, № 129, № 130, № 142

Домашняя работа:Стр. 253, № 129, № 130, № 142

Что такое shareslide.ru?

Это сайт презентаций, где можно хранить и обмениваться своими презентациями, докладами, проектами, шаблонами в формате PowerPoint с другими пользователями. Мы помогаем школьникам, студентам, учителям, преподавателям хранить и обмениваться учебными материалами.


Для правообладателей

Яндекс.Метрика

Обратная связь

Email: Нажмите что бы посмотреть