Презентация, доклад по алгебре на тему Решение неравенств с одной переменной

Определение.Решением неравенства с одной переменной называется значение переменной, которое обращает его в верное равенство.Например: Рассмотрим неравенство 6х-5>7 . Подставим вместо х число 1, тогда получится неравенство 6·1-5>7, которое не является верным. Подставим вместо х число 3, тогда получится

Слайд 1Решение неравенств с одной переменной
Подготовила:
учитель математики
Кутоманова Е.М.
2015-2016 учебный год

Муниципальное бюджетное

общеобразовательное учреждение средняя общеобразовательная школа №30 имени А.И.Колдунова
Решение неравенств с одной переменной Подготовила:учитель математикиКутоманова Е.М.2015-2016 учебный годМуниципальное бюджетное общеобразовательное учреждение средняя общеобразовательная школа №30

Слайд 2Определение.
Решением неравенства с одной переменной называется значение переменной, которое обращает его

в верное равенство.

Например: Рассмотрим неравенство 6х-5>7 .
Подставим вместо х число 1, тогда получится неравенство 6·1-5>7, которое не является верным.
Подставим вместо х число 3, тогда получится верное неравенство 6·3-5>7.
Число 3 является решением неравенства 6х-5>7 или удовлетворяет этому неравенству.




Определение.Решением неравенства с одной переменной называется значение переменной, которое обращает его в верное равенство.Например: Рассмотрим неравенство 6х-5>7

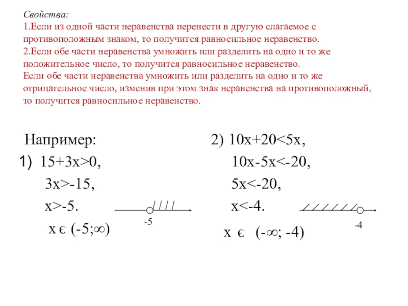
Слайд 3Свойства: 1.Если из одной части неравенства перенести в другую слагаемое с противоположным

знаком, то получится равносильное неравенство. 2.Если обе части неравенства умножить или разделить на одно и то же положительное число, то получится равносильное неравенство. Если обе части неравенства умножить или разделить на одно и то же отрицательное число, изменив при этом знак неравенства на противоположный, то получится равносильное неравенство.

Например:
15+3х>0,
3х>-15,
х>-5.


2) 10х+20<5х,
10х-5х<-20,
5х<-20,
х<-4.


-5


-4

э

э

х

(-5;∞)

х

(-∞; -4)

Свойства: 1.Если из одной части неравенства перенести в другую слагаемое с противоположным знаком, то получится равносильное неравенство.

Слайд 4
3) 15х-23(х+1)>2х+11;
15х-23х-23>2х+11;
15х-23х-2х>23+11;
-10х>34; разделим обе

части неравенства на -10:
х<-3,4.

умножим обе части неравенства на 6:



-3,4

Ответ:









3) 15х-23(х+1)>2х+11;  15х-23х-23>2х+11;  15х-23х-2х>23+11;   -10х>34; разделим обе части неравенства на -10:

Слайд 5Решим задачу:
Длина стороны стороны прямоугольника 8 см. Какой должна быть длина

другой стороны, чтобы периметр прямоугольника был меньше периметра квадрата со стороной 10 см?

Пусть х см длина другой стороны прямоугольника (х>0), тогда его периметр Р равен 2(х+8) см.
Периметр квадрата со стороной 10 см равен 40 см.
Имеем: 2(х+8)<40,
х+8<20,
х<12.
Учитывая, что х>0, имеем 0<х<12.


Решим задачу:Длина стороны стороны прямоугольника 8 см. Какой должна быть длина другой стороны, чтобы периметр прямоугольника был

Слайд 6Рассмотрим ещё один пример: При каких значениях переменной выражение √ 5х-15

имеет смысл?

5х-15≥0,
5х≥15,
х≥5.
Выражение √5х-15 имеет смысл при х≥5.


Рассмотрим ещё один пример:  При каких значениях переменной выражение  √ 5х-15 имеет смысл?	5х-15≥0,	5х≥15,	х≥5.	Выражение √5х-15 имеет

Что такое shareslide.ru?

Это сайт презентаций, где можно хранить и обмениваться своими презентациями, докладами, проектами, шаблонами в формате PowerPoint с другими пользователями. Мы помогаем школьникам, студентам, учителям, преподавателям хранить и обмениваться учебными материалами.


Для правообладателей

Яндекс.Метрика

Обратная связь

Email: Нажмите что бы посмотреть