Презентация, доклад по алгебре на тему Разложение многочленов на множители (7 класс)

Содержание

Задание 2. Тест.Вычислите, выберите правильный ответ, заполните таблицу и узнайте зашифрованное слово: имя.

Слайд 1 Задание 1. Прочитайте выражения:



(a+10b)(a-10b)


Задание 1. Прочитайте выражения:

Слайд 2Задание 2. Тест.
Вычислите, выберите правильный ответ, заполните таблицу и узнайте зашифрованное

слово: имя.


Задание 2. Тест.Вычислите, выберите правильный ответ, заполните таблицу и узнайте зашифрованное слово: имя.

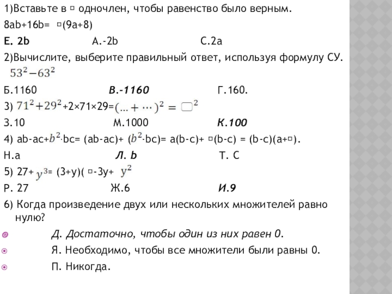
Слайд 31)Вставьте в  одночлен, чтобы равенство было верным.
8ab+16b= (9a+8)
E. 2b

A.-2b C.2a
2)Вычислите, выберите правильный ответ, используя формулу СУ.

Б.1160 В.-1160 Г.160.
3) +2×71×29=
З.10 М.1000 К.100 
4) ab-ac+ -bc= (ab-ac)+ ( -bc)= a(b-c)+ (b-c) = (b-c)(a+).
Н.а Л. b Т. C
5) 27+ = (3+y)( -3y+ )
P. 27 Ж.6 И.9
6) Когда произведение двух или нескольких множителей равно нулю?
Д. Достаточно, чтобы один из них равен 0.
Я. Необходимо, чтобы все множители были равны 0.
П. Никогда.








1)Вставьте в  одночлен, чтобы равенство было верным.8ab+16b= (9a+8)E. 2b

Слайд 4

Евклид

Евкли́д или Эвкли́д (др.-греч. Εὐκλείδης, от «добрая слава», ок. 300 г. до н. э.) — древнегреческий математик, автор первого из дошедших до нас теоретических трактатов по математике.
О жизни Евклида почти ничего не известно .
Евклид — первый математик Александрийской школы.
Основное сочинение Евклида называется Начала. Оно
было написано около 325года до нашей эры.


ЕвклидЕвкли́д или Эвкли́д (др.-греч. Εὐκλείδης, от «добрая слава», ок. 300 г.

Слайд 5 Тема:

Разложение многочлена на множители с помощью комбинации различных приемов

Тема: Разложение многочлена на множители с помощью

Слайд 6Задание « Классификация».
Провести классификацию данных многочленов по способу разложения на множители.
20х3у2

+ 4х2у
27b3 +а3
а2 + аb – 5а - 5b
Х2 + 6х + 9


Задание « Классификация». Провести классификацию данных многочленов по способу разложения на множители.20х3у2 + 4х2у   27b3

Слайд 7 Метод разложения

на множители


Вынесение общего формулы сокращенного способ
Множителя за скобки умножения группировки

20х3у2 + 4х2у 27b3 +а3 а2 + аb – 5а - 5b
Х2 + 6х + 9


А этот многочлен пока разложить нельзя.







Метод разложения на множителиВынесение общего

Слайд 8 Порядок разложения многочлена на множители
Вынести общий множитель за скобку (если

он есть).
Попробовать разложить многочлен на множители по формулам сокращенного умножения
Попытаться применить способ группировки (если предыдущие способы не привели к цели).
Порядок разложения многочлена на множителиВынести общий множитель за скобку (если он есть).Попробовать разложить многочлен на множители

Слайд 9Задание «Лотерея».
Задания:
+10ab+

18c- c

а2 + аb

– 3а – 3b

Задание «Лотерея». Задания:   +10ab+ 18c-   cа2 + аb – 3а – 3b

Слайд 10Перед следующим заданием «Экзамен» необходимо немного отдохнуть, чтобы набраться сил
Емкость вашей

памяти не ограничена. Просто мы не всегда правильно умеем ей воспользоваться. Чтобы хорошо запоминать, нужно быть очень внимательными. Тема нашего урока сложна, требует умения распределять и концентрировать внимание, запоминание. Выполним упражнение для улучшения концентрации внимания. Практикуйте глубокое дыхание. Встаньте, сделайте глубокий вдох и задержите воздух на 5 секунд, а в это время сложите ладони и сожмите их, затем медленно выдохните через рот и расслабьте руки. ( И так 3 раза.)

Перед следующим заданием «Экзамен» необходимо немного отдохнуть, чтобы набраться силЕмкость вашей памяти не ограничена. Просто мы не

Слайд 11Существует 3 вида памяти:
-зрительная ( больше читайте);
- моторная ( переписывайте);
- слуховая

( читайте вслух сами себе, просите окружающих);
У « плохой памяти» одна причина: небрежное, поверхностное заучивание. Исключайте вредные привычки, соблюдайте режим дня, правильно питайтесь, больше спортом занимайтесь
Существует 3 вида памяти:-зрительная ( больше читайте);- моторная ( переписывайте);- слуховая ( читайте вслух сами себе, просите

Слайд 12Задание «Экзамен». Тест составлен по образцу материала для сдачи экзамена по математике

в 9 классе (ГИА)

1)В каком случае выражение преобразовано в тождественно равное?
А. 3(х-у)= 3х-у
Б. (х-3)(3+х)=9-
В.
2)В выражении -6аb вынесите за скобки общий множитель.
А. -2а(2а-3b)
Б. -2а(2а-6b)
В. -2а(3b-2а)
3)Разложите на множители и выберите верный ответ. - -4а+16
А. (а-2)(а+2)(а-4)
Б. (а+2)
В. -4
4) Каждое из уравнений соотнесите с множеством его корней.
1) (х-9)=0 А.3
2) -9=0 Б.2
3) -9х=0 В.1



Задание «Экзамен». Тест составлен по образцу материала для сдачи экзамена по математике в 9 классе (ГИА) 1)В

Слайд 13Задание «Проверь себя»
1.Разложите на множители.
а) -
б) -18

+12а-2
2.Решите уравнение.
-4 -16х+64=0
Задание «Проверь себя» 1.Разложите на множители.а)   - б) -18  +12а-22.Решите уравнение.   -4

Слайд 14Подведение итогов
Посчитайте свои баллы.

баллов №982
оценка «4».
16 -18 баллов№1013
оценка «5».
Всем учащимся придумать по 2 выражения на каждый способ разложения многочлена на множители и представить в виде произведения.

Подведение итоговПосчитайте свои баллы.

Слайд 15На следующем уроке рассмотрим еще два метода:
1)выделение полного квадрата двучлена;


2) когда один из членов представляют в виде суммы слагаемых.

На следующем уроке рассмотрим еще два метода:  1)выделение полного квадрата двучлена; 2) когда один из членов

Слайд 16Дополнительное задание
Пусть + =7

=2
Вычислите +

Дополнительное заданиеПусть   +  =7        =2Вычислите

Слайд 17 Спасибо за внимание!

Спасибо за внимание!

Что такое shareslide.ru?

Это сайт презентаций, где можно хранить и обмениваться своими презентациями, докладами, проектами, шаблонами в формате PowerPoint с другими пользователями. Мы помогаем школьникам, студентам, учителям, преподавателям хранить и обмениваться учебными материалами.


Для правообладателей

Яндекс.Метрика

Обратная связь

Email: Нажмите что бы посмотреть