Презентация, доклад по алгебре на тему Произведение одночлена и многочлена

Содержание

Цели:Ввести правило умножения одночлена на многочлен;Закрепить правило умножения одночлена на многочлен;

Слайд 1Произведение одночлена и многочлена

Произведение одночлена и многочлена

Слайд 2Цели:
Ввести правило умножения одночлена на многочлен;
Закрепить правило умножения одночлена на многочлен;

Цели:Ввести правило умножения одночлена на многочлен;Закрепить правило умножения одночлена на многочлен;

Слайд 3Повторение: 1)Раскройте скобки:
2) Упростите выражения:

Повторение: 1)Раскройте скобки:2) Упростите выражения:

Слайд 4Чтобы умножить одночлен на многочлен, нужно умножить этот одночлен на каждый

член многочлена и полученные произведения сложить.

Пример 1: Умножить одночлен на многочлен

Чтобы умножить одночлен на многочлен, нужно умножить этот одночлен на каждый член многочлена и полученные произведения сложить.Пример

Слайд 5Пример 2: Упростить выражение
Произведение одночлена на многочлен всегда можно представить

в виде многочлена стандартного вида
Пример 2: Упростить выражение Произведение одночлена на многочлен всегда можно представить в виде многочлена стандартного вида

Слайд 6Выполните умножение:

Выполните умножение:

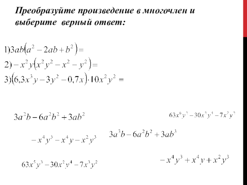
Слайд 7Преобразуйте произведение в многочлен и выберите верный ответ:

Преобразуйте произведение в многочлен и выберите верный ответ:

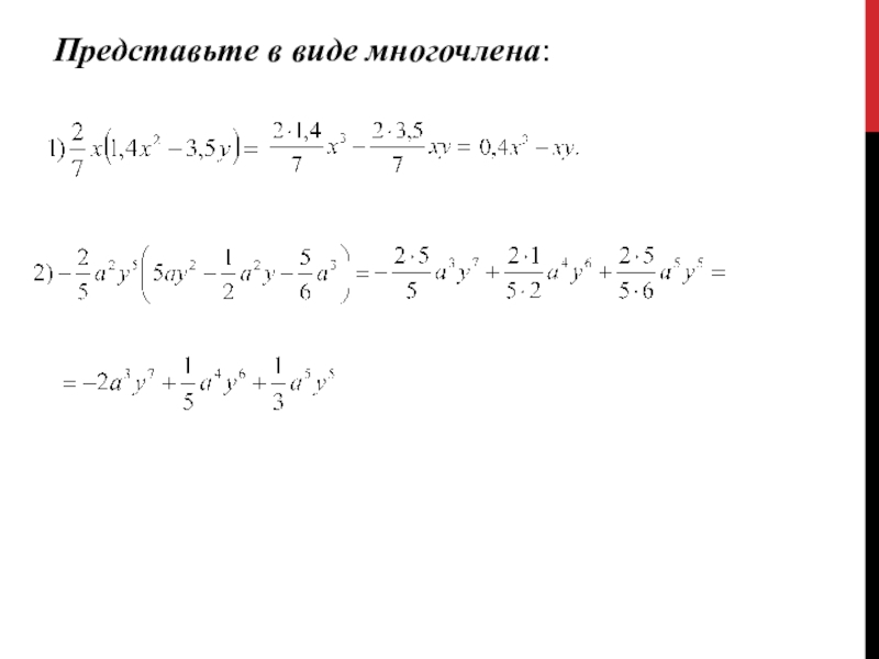
Слайд 8Представьте в виде многочлена:

Представьте в виде многочлена:

Слайд 9Упростите выражение и найдите его значение

при
Упростите выражение и найдите его значение

Слайд 10Упростите выражение и найди соответствие:

Упростите выражение и найди соответствие:

Слайд 11Умножение одночлена на многочлен часто применяют при решении уравнений:
Пример: Решить уравнение


Умножение одночлена на многочлен часто применяют при решении уравнений:Пример: Решить уравнение

Слайд 12Рефлексия
1. На уроке я работал
активно / пассивно
 2. Своей работой на уроке

я
доволен / не доволен
 3. Урок для меня показался
коротким / длинным
 4. За урок я
не устал / устал
 5. Мое настроение
стало лучше / стало хуже
 6. Материал урока мне был
понятен / не понятен
полезен / бесполезен
интересен / скучен

Рефлексия1. На уроке я работалактивно / пассивно 2. Своей работой на уроке ядоволен / не доволен 3. Урок для

Слайд 13Домашнее задание
П 10, № 356(1, 2, 3, 5),

Домашнее заданиеП 10, № 356(1, 2, 3, 5),

Что такое shareslide.ru?

Это сайт презентаций, где можно хранить и обмениваться своими презентациями, докладами, проектами, шаблонами в формате PowerPoint с другими пользователями. Мы помогаем школьникам, студентам, учителям, преподавателям хранить и обмениваться учебными материалами.


Для правообладателей

Яндекс.Метрика

Обратная связь

Email: Нажмите что бы посмотреть