Презентация, доклад по алгебре на тему: Первообразная . Правила нахождения первообразных (11 класс)

Функция F(x)называется первообразной для функции f(x)на некотором промежутке, если для всех x из этого промежутка

Слайд 1Первообразная
Правила нахождения первообразных

Первообразная Правила нахождения первообразных

Слайд 2Функция F(x)называется первообразной для функции f(x)на некотором промежутке, если для всех

x из этого промежутка
Функция F(x)называется первообразной для функции f(x)на некотором промежутке, если для всех x из этого промежутка

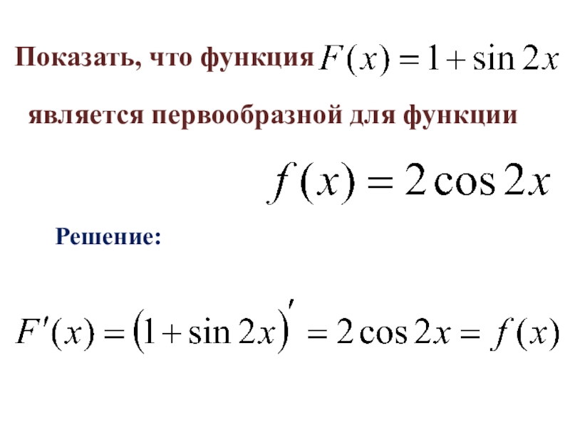
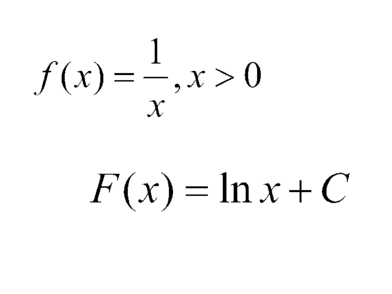
Слайд 3Показать, что функция
является первообразной для функции
Решение:

Показать, что функция является первообразной для функции Решение:

Слайд 4Показать, что функция
является первообразной для функции
Решение:

Показать, что функция является первообразной для функции Решение:

Слайд 5Если F(x)– первообразная для функции f(x) на некотором промежутке, то функция

F(x)+C также является первообразной функции f(x) на этом промежутке, где C –произвольная постоянная.
Если F(x)– первообразная для функции f(x) на некотором промежутке, то функция F(x)+C также является первообразной функции f(x)

Слайд 11Правила нахождения первообразных

Правила нахождения первообразных

Слайд 12Если F(x)– первообразная для функции f(x), а G(x)– первообразная для функции

g(x), то F(x)+G(x)– первообразная для функции f(x)+g(x)

Первообразная суммы равна сумме первообразных

Если F(x)– первообразная для функции f(x), а G(x)– первообразная для функции g(x), то F(x)+G(x)– первообразная для функции

Слайд 13Если F(x)– первообразная для функции f(x), а а –константа, то аF(x)–

первообразная для функции аf(x)

Постоянный множитель можно выносить за знак первообразной

Если F(x)– первообразная для функции f(x), а а –константа, то аF(x)– первообразная для функции аf(x)Постоянный множитель можно

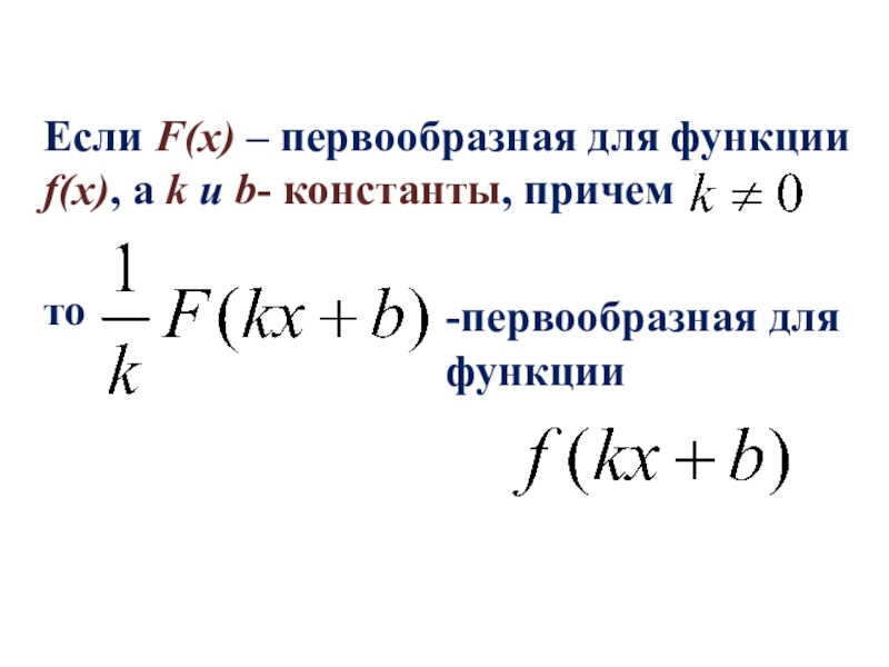
Слайд 14Если F(x) – первообразная для функции f(x), а k и b-

константы, причем

то

-первообразная для функции

Если F(x) – первообразная для функции f(x), а k и b- константы, причемто -первообразная для функции

Слайд 15Найти первообразные для функции
Решение:

Найти первообразные для функцииРешение:

Что такое shareslide.ru?

Это сайт презентаций, где можно хранить и обмениваться своими презентациями, докладами, проектами, шаблонами в формате PowerPoint с другими пользователями. Мы помогаем школьникам, студентам, учителям, преподавателям хранить и обмениваться учебными материалами.


Для правообладателей

Яндекс.Метрика

Обратная связь

Email: Нажмите что бы посмотреть