Презентация, доклад Решение СЛАУ по правилу Крамера по дисциплине ЕН.01 МАТЕМАТИКА 2 курс СПО

Цели и задачи:Цель: Научиться решать системы линейных алгебраических уравнений (СЛАУ).Задачи:Изучить решение СЛАУ по правилу Крамера

Слайд 1Толоконников А.В.
Преподаватель КРК «Интеграл
МЕТОДЫ РЕШЕНИЯ СЛАУ Правило Крамера
Государственное бюджетное профессиональное образовательное

учреждение
«Курсавский региональный колледж «Интеграл»

Курсавка 2016 г.

Толоконников А.В. Преподаватель КРК «ИнтегралМЕТОДЫ РЕШЕНИЯ СЛАУ Правило КрамераГосударственное бюджетное профессиональное образовательное учреждение «Курсавский региональный колледж «Интеграл»Курсавка

Слайд 2Цели и задачи:
Цель:
Научиться решать системы линейных алгебраических уравнений (СЛАУ).
Задачи:
Изучить решение

СЛАУ по правилу Крамера
Цели и задачи:Цель: Научиться решать системы линейных алгебраических уравнений (СЛАУ).Задачи:Изучить решение СЛАУ по правилу Крамера

Слайд 3Содержание
Правило Крамера
Алгоритм решения СЛАУ
Пример

Содержание Правило КрамераАлгоритм решения СЛАУПример

Слайд 4Введение
Сначала немного систематизируем знания о системах линейных уравнений. Система линейных

уравнений может:
1) Иметь единственное решение.
2) Иметь бесконечно много решений.
3) Не иметь решений (быть несовместной).

Введение Сначала немного систематизируем знания о системах линейных уравнений. Система линейных уравнений может:1) Иметь единственное решение.2) Иметь

Слайд 5Метод Крамера
Метод Крамера предназначен для решения  систем линейных алгебраических уравнений (СЛАУ),

у которых определитель матрицы системы отличен от нуля. Естественно, при этом подразумевается, что матрица системы квадратная.
Решение системы уравнений методом Крамера проходит за три шага простого алгоритма:
Метод Крамера Метод Крамера предназначен для решения  систем линейных алгебраических уравнений (СЛАУ), у которых определитель матрицы системы отличен от нуля.

Слайд 6АЛГОРИТМ
Составить определитель матрицы системы (его называют также определителем системы), и

убедиться, что он не равен нулю, т.е. Δ≠0.
Для каждой переменной xi(i=1,n) необходимо составить определитель Δxi, полученный из определителя Δ заменой i-го столбца столбцом свободных членов заданной СЛАУ.
Найти значения неизвестных по формуле 
 (i=1,n).

АЛГОРИТМ Составить определитель матрицы системы (его называют также определителем системы), и убедиться, что он не равен нулю,

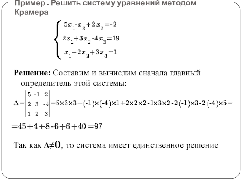
Слайд 7Пример . Решить систему уравнений методом Крамера
Решение: Составим и вычислим сначала главный

определитель этой системы: 




Так как Δ≠0, то система имеет единственное решение

Пример . Решить систему уравнений методом КрамераРешение: Составим и вычислим сначала главный определитель этой системы: Так как Δ≠0, то система

Слайд 8Вычислим вспомогательные определители Δ1, Δ2, Δ3, из определителя  Δ путем замены

1-го, 2-го или 3-го столбца, соответственно, на столбец свободных членов.

Ответ: (1;3;-2)

Вычислим вспомогательные определители  Δ1, Δ2, Δ3, из определителя  Δ путем замены 1-го, 2-го или 3-го столбца, соответственно,

Слайд 9Таким образом единственное решение:

Таким образом единственное решение:

Слайд 10Выводы:
Правило Крамера применяется, если матрица системы квадратная и ее определитель не

равен 0.
Решение системы будет единственное
Правило Крамера можно реализовать в электронной таблице.
Выводы:Правило Крамера применяется, если матрица системы квадратная и ее определитель не равен 0.Решение системы будет единственноеПравило Крамера

Слайд 11
Спасибо за внимание

Спасибо за внимание

Что такое shareslide.ru?

Это сайт презентаций, где можно хранить и обмениваться своими презентациями, докладами, проектами, шаблонами в формате PowerPoint с другими пользователями. Мы помогаем школьникам, студентам, учителям, преподавателям хранить и обмениваться учебными материалами.


Для правообладателей

Яндекс.Метрика

Обратная связь

Email: Нажмите что бы посмотреть