Презентация, доклад по алгебре на тему Линейная функция (7 класс)

Содержание

Цели урока:сформулировать определение линейной функции, представление о ее графике; выявить роль параметров b и k в расположении графика линейной функции; формировать умение строить график линейной функции;развивать умение анализировать, обобщать, делать выводы; развивать логическое мышление;формирование навыков самостоятельной

Слайд 1 Линейная функция и ее график 7класс

Линейная функция  и ее график  7класс

Слайд 2Цели урока:
сформулировать определение линейной функции, представление о ее графике;
выявить роль

параметров b и k в расположении графика линейной функции;
формировать умение строить график линейной функции;
развивать умение анализировать, обобщать, делать выводы; развивать логическое мышление;
формирование навыков самостоятельной деятельности
Цели урока:сформулировать определение линейной функции, представление о ее графике; выявить роль параметров b и k в расположении

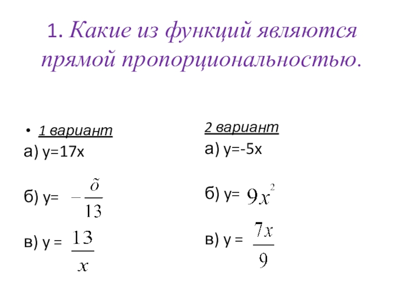
Слайд 3 1. Какие из функций являются прямой пропорциональностью.
1 вариант
а) y=17x

б) y=

в)

y =

2 вариант
а) y=-5x

б) y=

в) y =

1. Какие из функций являются прямой пропорциональностью.  1 варианта) y=17xб) y=в) y = 2 варианта)

Слайд 4 2. В каких координатных четвертях проходит график функции
1 вариант

а) y=

50x

б) y= -

2 вариант

а) у= -7,8х

б) y=


2. В каких координатных четвертях проходит график функции   1 варианта) y= 50xб) y= -

Слайд 53. Постройте график функции
1 вариант

y= - 1,5x
(за единицу взять 2 клетки)
2

вариант

y= 0,5x
(за единицу взять 2 клетки)

3. Постройте график функции1 вариантy= - 1,5x(за единицу взять 2 клетки)2 вариантy= 0,5x(за единицу взять 2 клетки)

Слайд 6Ответы
1. а ; б
2. а) 1; 3 б) 2;

4
3.

1. а ; в
2. а) 2; 4 б) 1; 3
3.

0

1

2

х

y

1

-3

х

y

1

2

0

1



1 вариант

2 вариант

Ответы1. а ; б2. а) 1; 3   б) 2; 43. 1. а ; в2. а)

Слайд 7Линейная функция
Функция , которую можно задать формулой вида y = kx

+ b,
где x – независимая переменная, k, b - некоторые числа
Линейная функцияФункция , которую можно задать формулой вида y = kx + b, где x – независимая

Слайд 8№316
a) y=2x-3
линейная функция, k=2
б)y=7-9x
y=-9x+7
линейная функция, k=-9
линейная функция,

k=
№316a) y=2x-3  линейная функция,   k=2б)y=7-9xy=-9x+7линейная функция, k=-9линейная функция,  k=

Слайд 9функция нелин. т.к. x в знаменателе
линейная функция, k=2
функция нелин.

т.к. x в квадрате
функция нелин. т.к. x в знаменателелинейная функция,   k=2функция нелин. т.к. x в квадрате

Слайд 10Графиком линейной функции является прямая.

Графиком линейной функции является прямая.

Слайд 11
Зависимость графика линейной функции от k и b

Зависимость графика линейной функции от k и b

Слайд 14
x
x
x
y
y
y
0
0
0

xxxyyy000

Слайд 15
x
x
x
y
y
y
0
0
0
y
x
0

xxxyyy000yx0

Слайд 16
x
x
x
y
y
y
0
0
0
y
x
0
x
y
0

xxxyyy000yx0xy0

Слайд 17
x
x
x
y
y
y
0
0
0
y
x
0
x
y
0
0
0
0
0
x
x
x
x
y
y

xxxyyy000yx0xy00000xxxxyy

Слайд 18
x
x
x
y
y
y
0
0
0
y
x
0
x
y
0
0
0
0
0
x
x
x
y
y
x
x
y
y
x

xxxyyy000yx0xy00000xxxyyxxyyx

Слайд 19Что является графиком функции и как он расположен?
а) y= -3x +

5

б) y= x

в) y= -3

г) y=

д) y=

е) y= 0

Что является графиком функции и как он расположен?а) y= -3x + 5б) y=   x

Слайд 20Итоги урока:

Дайте определение линейной функции?
Что является графиком линейной функции?
Как влияют параметры

k и b на расположение графика линейной функции?
Каков алгоритм построения графика линейной функции?
Итоги урока:Дайте определение линейной функции?Что является графиком линейной функции?Как влияют параметры k и b на расположение графика

Слайд 21Найдите ошибку:

Верно
х
х
y
y
1
0
0
1
1
1
y = 2x
y = 2x
y = 2

Найдите ошибку:Верноххyy100111y = 2xy = 2xy = 2

Слайд 22Найдите ошибку:

Верно
х
х
y
y
1
0
0
1
1
1
y = x +1
y = x+1
y = 2x

Найдите ошибку:Верноххyy100111y = x +1y = x+1y = 2x

Слайд 23Найдите ошибку:

Верно
х
х
y
y
1
0
0
1
1
1
y = x - 2
y = x+2
y = x -

2
Найдите ошибку:Верноххyy100111y = x - 2y = x+2y = x - 2

Слайд 24Найдите ошибку:

Верно
х
х
y
y
1
0
0
1
1
1
y = -3x
y =3x
y = -3x

Найдите ошибку:Верноххyy100111y = -3xy =3xy = -3x

Слайд 25Найдите ошибку:

Верно
х
х
y
y
1
0
0
1
1
1
y = 1-x
y = x-1
y = 1-x

Найдите ошибку:Верноххyy100111y = 1-xy = x-1y = 1-x

Что такое shareslide.ru?

Это сайт презентаций, где можно хранить и обмениваться своими презентациями, докладами, проектами, шаблонами в формате PowerPoint с другими пользователями. Мы помогаем школьникам, студентам, учителям, преподавателям хранить и обмениваться учебными материалами.


Для правообладателей

Яндекс.Метрика

Обратная связь

Email: Нажмите что бы посмотреть