Презентация, доклад по алгебре на тему Формулы сокращенного умножения

Содержание

СОДЕРЖАНИЕКвадрат суммы и квадрат разностиРазность квадратовМатематические диктанты (1Математические диктанты (1, 2)Контрольная работаТестовые задания

Слайд 1ФОРМУЛЫ СОКРАЩЕННОГО УМНОЖЕНИЯ
Материалы к урокам алгебры в 7 классе

ФОРМУЛЫ СОКРАЩЕННОГО УМНОЖЕНИЯМатериалы к урокам алгебры в 7 классе

Слайд 2СОДЕРЖАНИЕ
Квадрат суммы и квадрат разности
Разность квадратов
Математические диктанты (1Математические диктанты (1, 2)
Контрольная

работа
Тестовые задания


СОДЕРЖАНИЕКвадрат суммы и квадрат разностиРазность квадратовМатематические диктанты (1Математические диктанты (1, 2)Контрольная работаТестовые задания

Слайд 3КВАДРАТ СУММЫ И КВАДРАТ РАЗНОСТИ
Возведение в квадрат суммы и разности двух

выражений
Разложение на множители с помощью формул квадрата суммы и квадрата разности
Самостоятельная работа
I I вариант
II II вариант


КВАДРАТ СУММЫ  И КВАДРАТ РАЗНОСТИВозведение в квадрат суммы и разности двух выраженийРазложение на множители с помощью

Слайд 4Возведение в квадрат суммы и разности двух выражений
Цели: вывести формулы сокращенного

умножения и учить применять их при возведении в квадрат суммы или разности выражений.

Объяснение нового материала:
1. При умножении многочлена на многочлен каждый член одного многочлена умножают на каждый член другого.
Однако в некоторых случаях умножение многочленов можно выполнить короче, воспользовавшись формулами сокращенного умножения.

2. Возведем в квадрат сумму a + b. Выполним умножение



Значит, (1)

Тождество (1) называют формулой квадрата суммы.



Возведение в квадрат суммы и разности двух выраженийЦели: вывести формулы сокращенного умножения и учить применять их при

Слайд 5Возведение в квадрат суммы и разности двух выражений
3. Формулировка формулы квадрата

суммы: квадрат суммы равен сумме квадратов каждого из слагаемых плюс удвоенное произведение первого слагаемого на второе.

4. Возведем в квадрат разность a - b. Выполним умножение

Значит, (2)

Тождество (2) называют формулой квадрата разности.

5. Формулировка формулы квадрата разности: квадрат разности равен сумме квадратов каждого из слагаемых минус удвоенное произведение первого слагаемого на второе.


Возведение в квадрат суммы и разности двух выражений3. Формулировка формулы квадрата суммы: квадрат суммы равен сумме квадратов

Слайд 6Возведение в квадрат суммы и разности двух выражений
Задание 1: решить устно

примеры (а-е)

Задание 2: решить примеры в тетрадях


Возведение в квадрат суммы и разности двух выраженийЗадание 1: решить устно примеры (а-е)Задание 2: решить примеры в

Слайд 7Разложение на множители с помощью формул квадрата суммы и квадрата разности
Цели:

показать применение формул квадрата суммы и квадрата разности двух выражений при разложении на множители выражений; развивать логическое мышление учащихся.

Проверка изученного материала.
1. Двое учащихся решают на доске номера из домашнего задания.
2. С остальными учащимися проводится устная работа:


Разложение на множители  с помощью формул квадрата суммы  и квадрата разностиЦели: показать применение формул квадрата

Слайд 8Разложение на множители с помощью формул квадрата суммы и квадрата разности
Работа

по учебнику
Формулы квадрата суммы и квадрата разности находят применение не только для возведения в квадрат суммы и разности, но и для разложения на множители выражений вида:

Действительно, поменяв местами в этих формулах левую и правую части, получим:

Задание: Выполните упражнения из учебника


Разложение на множители  с помощью формул квадрата суммы  и квадрата разностиРабота по учебникуФормулы квадрата суммы

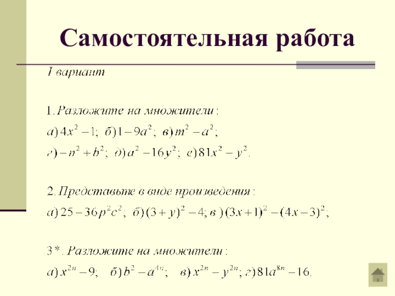
Слайд 9Самостоятельная работа

Самостоятельная работа

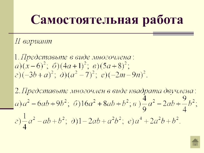
Слайд 10Самостоятельная работа

Самостоятельная работа

Слайд 11РАЗНОСТЬ КВАДРАТОВ
Умножение разности двух выражений на их сумму
Разложение разности квадратов на

множители
Самостоятельная работа
I I вариант
II II вариант


РАЗНОСТЬ КВАДРАТОВУмножение разности двух выражений на их суммуРазложение разности квадратов на множителиСамостоятельная работа						  I						  I

Слайд 12Умножение разности двух выражений на их сумму
Цели: вывести еще одну формулу

сокращенного умножения и научить применять ее при умножении многочленов; развивать логическое мышление учащихся.

Объяснение нового материала.
1. Рассмотрим еще одну формулу сокращенного умножения. Умножим разность a - b на сумму a + b:

2. Тождество (1) позволяет выполнять сокращенно умножение разности любых двух выражений на их сумму.

3. Произведение разности двух выражений и их суммы равно разности квадратов этих выражений.


Умножение разности двух выражений на их суммуЦели: вывести еще одну формулу сокращенного умножения и научить применять ее

Слайд 13Умножение разности двух выражений на их сумму
4. Решить примеры устно:
5. Разберем

решение примеров:

1. Умножим разность 3x – 7y на сумму 3x + 7y. Воспользовавшись тождеством (1), получим:

2. Представим в виде многочлена произведение:

Применив тождество (1), получим:

Задание: Выполните упражнения из учебника


Умножение разности двух выражений на их сумму4. Решить примеры устно:5. Разберем решение примеров:1. Умножим разность 3x –

Слайд 14Разложение разности квадратов на множители
Цели: вывести формулу разности квадратов и научить

применять ее при разложении на множители многочлена; рассмотреть применение этой формулы для рационального нахождения значения выражения, повторить основное свойство дроби при сокращении дробей.

Проверка изученного материала (устная работа).
1. Сформулировать правила квадрата суммы, квадрата разности двух выражений и правило умножения разности двух выражений на их сумму.

2. Выполните умножение:


Разложение разности квадратов на множителиЦели: вывести формулу разности квадратов и научить применять ее при разложении на множители

Слайд 15Разложение разности квадратов на множители
Работа по учебнику.
1. Поменяем местами правую и

левую части в тождестве

Это тождество называют формулой разности квадратов.

2. Правило разложения разности квадратов на множители: разность квадратов двух выражений равна произведению разности этих выражений и их суммы.

3. Рассмотрим примеры применения формулы разности квадратов:

1. Разложим на множители выражение:

2. Представим в виде произведения двучлен

Данный двучлен можно представить в виде разности квадратов. Получим:

4. Задание: Выполните упражнения из учебника


Разложение разности квадратов на множителиРабота по учебнику.1. Поменяем местами правую и левую части в тождествеЭто тождество называют

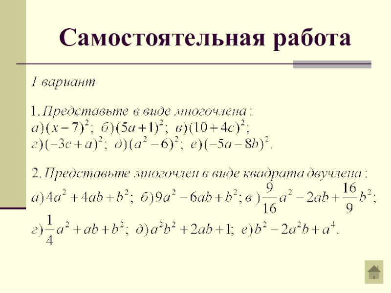
Слайд 16Самостоятельная работа

Самостоятельная работа

Слайд 17Самостоятельная работа

Самостоятельная работа

Слайд 18МАТЕМАТИЧЕСКИЙ ДИКТАНТ
ДИКТАНТ 1.
1. Представьте в виде многочлена стандартного вида произведение суммы

х + 2 и разности х – 2.
2. Представьте в виде многочлена стандартного вида произведение разности 3a – 5b и суммы 5b + 3a.
3. Представьте в виде многочлена стандартного вида квадрат двучлена 3a + b.
4. Представьте в виде многочлена стандартного вида квадрат двучлена

5. При возведении в квадрат некоторого двучлена получились слагаемые

Найдите третье слагаемое.

6. Найдите значение выражения

7. Решите уравнение:


МАТЕМАТИЧЕСКИЙ ДИКТАНТДИКТАНТ 1.1. Представьте в виде многочлена стандартного вида произведение суммы х + 2 и разности х

Слайд 19МАТЕМАТИЧЕСКИЙ ДИКТАНТ
ДИКТАНТ 2.
1. Разложите на множители многочлен
2. Разложите на множители многочлен
3.

Разложите на множители многочлен
4. Найдите значение выражения
5. Представьте многочлен
в виде квадрата двучлена
6. Представьте многочлен
в виде квадрата двучлена


МАТЕМАТИЧЕСКИЙ ДИКТАНТДИКТАНТ 2.1. Разложите на множители многочлен2. Разложите на множители многочлен3. Разложите на множители многочлен4. Найдите значение

Слайд 20Источники материалов:
Ю.Н.Макарычев и др. «Алгебра - 7», М.: Просвещение, 2000.
Т.М.Ерина УМК

«Поурочное планирование по алгебре. К учебнику Ю.Н.Макарычева и др. «Алгебра. 7 класс», М.: «Экзамен», 2006.
Источники материалов:Ю.Н.Макарычев и др. «Алгебра - 7», М.: Просвещение, 2000.Т.М.Ерина УМК «Поурочное планирование по алгебре. К учебнику

Что такое shareslide.ru?

Это сайт презентаций, где можно хранить и обмениваться своими презентациями, докладами, проектами, шаблонами в формате PowerPoint с другими пользователями. Мы помогаем школьникам, студентам, учителям, преподавателям хранить и обмениваться учебными материалами.


Для правообладателей

Яндекс.Метрика

Обратная связь

Email: Нажмите что бы посмотреть