Презентация, доклад по алгебре на тему: Формула бинома Ньютона (9 класс)

Формула бинома НьютонаФормула бинома Ньютона для натуральных n имеет вид , где   - биномиальные коэффициенты, представляющие из себя сочетания из n по k, k=0,1,2,…,n, а "!" – это знак факториала). К примеру, известная формула сокращенного умножения "квадрат суммы" вида есть частный случай бинома Ньютона при n=2.

Слайд 1Формула бинома Ньютона
З.М.Кенжаев
МБОУ СОШ с. Константиновка, Николаевский район,
Хабаровский край

Формула бинома Ньютона З.М.КенжаевМБОУ СОШ с. Константиновка, Николаевский район, Хабаровский край

Слайд 2Формула бинома Ньютона
Формула бинома Ньютона для натуральных n имеет вид ,



где   

- биномиальные коэффициенты, представляющие

из себя сочетания из n по k, k=0,1,2,…,n, а "!" – это знак факториала).
К примеру, известная формула сокращенного умножения "квадрат суммы" вида 
есть частный случай бинома Ньютона при n=2.
Выражение, которое находится в правой части формулы бинома Ньютона, называют разложением выражения (a+b)n, а выражение  называют (k+1)-ым членом разложения, k=0,1,2,…,n.

Формула бинома НьютонаФормула бинома Ньютона для натуральных n имеет вид , где   - биномиальные коэффициенты, представляющие из себя сочетания из n по k, k=0,1,2,…,n, а

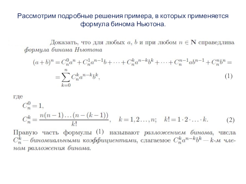
Слайд 3Рассмотрим подробные решения примера, в которых применяется формула бинома Ньютона.
(1)
(2)
(1)

Рассмотрим подробные решения примера, в которых применяется формула бинома Ньютона.(1)(2)(1)

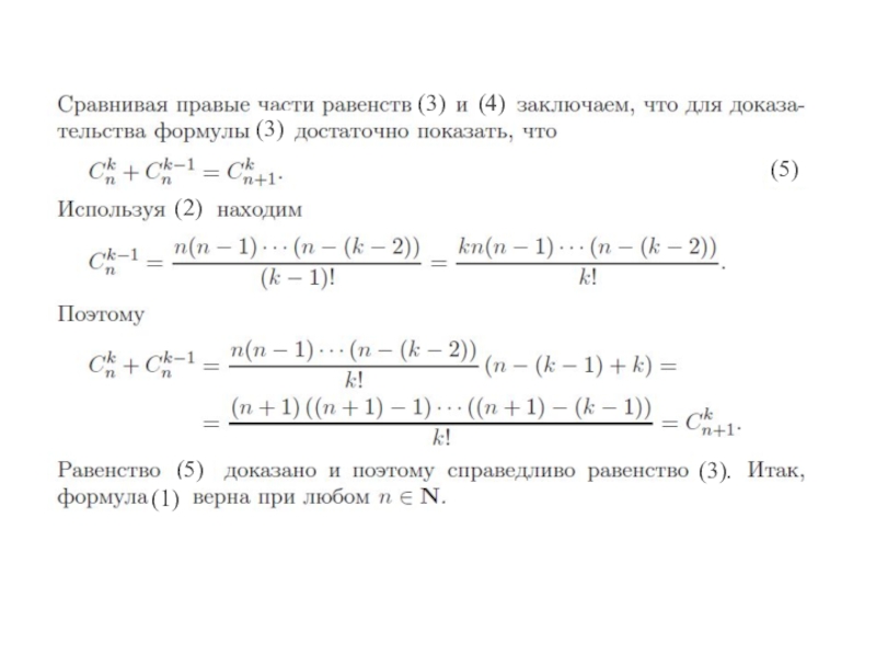
Слайд 4(3)
(1)
(1)
(1)
(4)

(3)(1)(1)(1)(4)

Слайд 5(3)
(4)
(5)
(5)
(3).
(3)
(2)
(1)

(3)(4)(5)(5)(3).(3)(2)(1)

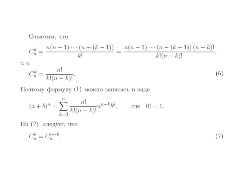
Слайд 6(6)
(7)
(7)
(1)

(6)(7)(7)(1)

Что такое shareslide.ru?

Это сайт презентаций, где можно хранить и обмениваться своими презентациями, докладами, проектами, шаблонами в формате PowerPoint с другими пользователями. Мы помогаем школьникам, студентам, учителям, преподавателям хранить и обмениваться учебными материалами.


Для правообладателей

Яндекс.Метрика

Обратная связь

Email: Нажмите что бы посмотреть